端午連假到來,雖然僅有一共3天的短暫假期,但在國道交通需求方面,依然不免會有大量車潮湧出的可能,交通部高公局估計,首日(16日)以返鄉及旅遊之南下車流為主,後2日則以返回工作地及旅遊之北上車流為主。
首日南下、後2日北上塞車潮在這些路段!
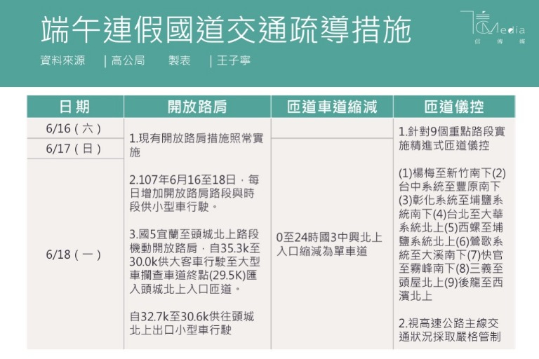
高公局指出,估計連假期間國道交通量最高可達平日2倍,16日上午以南下車潮為主,國1楊梅至新竹系統、彰化系統至埔鹽系統、國3三鶯至龍潭、茄冬至西濱、烏日至霧峰、國5南港系統至坪林易壅塞。
至於17日下午至18日晚間則以北上車潮為主,包括國1西螺至埔鹽系統、南屯至台中系統、新竹系統至竹北、國3關西至大溪、大山至香山、竹山至中興、國5頭城至坪林都可能塞車。因此在疏導措施方面,將分別進行收費措施;入口高乘載管制;入口匝道封閉;開放路肩;入口匝道儀控;入口匝道車道縮減以及國5機動實施大客車通行路肩及主線儀控。


另外,除了相關疏導措施以外,如果連假期間要開車上路,但又不想碰上滿滿車潮的話,只要避開地雷壅塞路段時段上路,選擇改駛替代道路,就能躲掉惱人的塞車潮。高公局建議,短途旅客在尖峰時段儘量避免使用國道,多利用省、縣道,包括國1湖口至新竹南向、國3土城至三峽雙向、國3三峽至大溪雙向、國1大雅至員林雙向、國3草屯至快官雙向、國3斗六至霧峰北向及國3田寮至旗山地區等7條。
去年端午連假交通事故441件
長途旅次碰到國道主線壅塞時,也建議改駛替代道路,例如國5頭城至坪林北向、國3龍井至國1埔鹽系統南向、國6舊正至台中地區及國1國3新竹至彰化地區雙向等4條替代道路。
日前,高公局也公布去年4天端午連假事故一共有441件,原因在於假期多為返鄉及出遊旅次,車流量大就容易發生擦撞小事故,肇因主要為未保持安全距離、未注意車前狀態,或變換車道不當所導致。
其中,歷年國道日夜間肇事率,深夜23時至凌晨6時的死亡肇事率為日間凌晨6時至18時的7.5倍,有鑒於夜間行車風險較高,因此民眾在連假期間若欲開車上路,務必要避免疲勞駕駛,以免發生事故,影響出遊行程與興致。
防豪雨,國道高乘載管制有雨天備案
不過,雖然假期到來,卻因為熱帶性低氣壓、滯留鋒面及西南氣流接力挾帶雨勢襲台,返鄉潮可能會碰上致災性梅雨攪局,高公局將會視情況取消國道高乘載管制。例如,國5沿線若雨勢過大,或台2線、台9線等替代道路發生重大災情影響通行,以「降雨量」為判斷標準,就會取消高乘載管制。
而匝道儀控管制也會視「車流量」情況決定是否匝道封閉,至於國1、國3這次沒有高乘載管制,因此並不受影響。