美中貿易戰升級、中國經濟遭遇內憂外患,由中國現任、前任領導人參加的一年一度北戴河會議,將在8月初召開,在此之前,7月初發生潑墨事件,引起全國急撤習主席畫像,接著央視聯播新聞凸槌、人民日報和新華網不同調,甚至傳出北京暗夜槍響、中南海政變的謠言,凸顯權貴派趁貿易戰來亂,欲逼宮習近平的野心,這一切亂象也證實出中共內鬥呈現白熱化。
每次北戴河會議前,幾乎都會傳中南海政變
人民日報頭版9、12、15日破天荒沒有刊登習近平主席新聞,再加上這幾天推特和網路傳出北京深夜傳來密集槍聲等小道消息,「美國之音」等海外評論認為,中南海恐發生了政變,中共高層將出現重大變化。
這不是中南海第一次傳出政變,其實,習近平5年多來已經遭遇了江澤民集團的多次政變行動,因為習近平自2012年上任,強力反貪腐,幾乎得罪所有利益團體,這種緊張狀態一直延續到現在。
去年此時,中共現任或退休的領導人,準備前往北戴河開會之前,也是謠言滿天飛,不同的是那時候主要涉及的是有關王岐山的去留,而今年的矛頭則直接指向大權在握的習近平。
根據香港媒體報導,江澤民等中共元老不滿習近平大搞個人崇拜,建議召開政治局擴大會議(簡稱北戴河會議),解決中央主要領導所犯錯誤問題等,按照中共前中央主席華國鋒模式要求習近平下台。
中國商務部精神分裂?對美國態度一會硬、一會軟
中共內鬥也影響中國對美中貿易戰升級的反應,美國揚言加碼2000億美元商品關稅後,中方曾耍狠:「以牙還牙」、「奉陪到底」,但是目前似乎基調有了變化,不再一味強硬,而是一會軟、一會硬,呈現前後相互矛盾的狀態。
舉例來說,同樣是中國商務部,但是相隔一天的對外說法迥然不同,11日商務部副部長王受文通過彭博社向美國呼籲,希望進行新一輪的雙邊談判,解決貿易衝突。王受文稱,「我們應該坐下來,試著尋找方法,以解決貿易問題。」
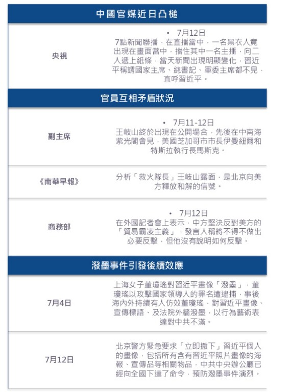
到了12日,商務部發言人對外國記者表示,中方堅決反對美方的「貿易霸凌主義」。發言人稱將不得不做出必要反擊,但他沒有說明如何反擊。
中共務實派大戰保守派
商務部公開講話顛三倒四,跟中共主戰派與胡溫務實派之間激烈辯證、習主席居中調解有關,台灣媒體日前社論報導稱,引述中共「圈內人士」稱,王岐山、劉鶴、汪洋、胡錦濤等務實派深知國力疲憊,不堪一戰,不過,「不諳實務的黨務大員」和「居心叵測的保守派」極力鼓吹民族主義情緒,鼓吹與美開戰。
同時,中共常委王滬寧主管的文宣系統,對貿易戰態度過於強硬也廣受詬病,近日頻頻受到黨內抨擊,以致當局下令官媒降調,據悉,王滬寧被指責誤導習近平,因此不無可能對美中貿易戰升級一事負責下台。
中共文宣系統近日也發生一些「烏龍」事件:習近平的名字接連在7月9日、12日、15日三天內,沒出現在中共黨媒《人民日報》頭版的大標題中;中共《新華網》7月11日突然轉發中共中央黨校旗下《學習時報》的一篇舊文,公開提到時任中共中央主席華國鋒認錯一事等。
北戴河會議前精采的「宮廷鬥爭」好戲接連上演,會議開始後中共元老、務實派勢必會有更激烈的唇槍舌戰,對美國貿易戰、對習近平的領導地位、中共高層人事等都有可能產生影響,大家且拭目以待後續發展。

