2018九合一大選上周才剛落幕,針對公投綁大選,造成選舉當天亂象層出不窮,各政黨、民團,以及民眾都出現批評、檢討聲浪,甚至連民進黨高票當選連任桃園市長的鄭文燦在28日也忍不住砲轟「中選會真的很沒腦」,讓許多民眾因為排隊隊伍太長而放棄投票,也可能造成候選人落選。
《公民投票法》在2003年制定後,到2018年以前台灣共有6次公投,卻因為有要求「投票人數過半、有效票過半」的規定,導致最後即便同意票遠高於不同意票,但最後因為沒有達到「投票率」及「有效同意票」的高門檻,還是無法通過,所以被人戲稱為「鳥籠公投」。
因此2017年12月通過的《公投法》修正案,大幅降低了提案、連署,以及通過門檻,提案門檻從最近一次總統副總統選舉人總數的千分之5,降為最近一此總統副總統選舉人總數萬分之1;成案門檻從選舉人總數5%降為選舉人總數的1.5%;有效同意票也從原本的「雙二一」變成只要有效同意跳達投票權人總額1/4,且簡單多數決,即可通過,同時也將公投權下放到18歲,與廢除公投審議委員會。
當時蔡英文總統並以「打破鳥籠、還權於民」為傲,但從這次的選舉來看,這樣的《公投法》真的還權於民了嗎?
公投門檻大幅降低爭議多
除了24日選舉當天因為公投案眾多導致大排長龍外,事實上在投票前就公投案的爭議就不斷發生,不論是死人連署爭議、公投可以綁大選的時間還有以核養綠補件爭議等,不僅顯示出《公投法》的漏洞,也讓公投案的公信力受損。
然而,直到了投票日當天,10案的公投案,圈選的時間本來就會比較長,加上中選會事前規劃不良,事後又危機處理不當,讓投票大排長龍,最後導致有些地方都已經開票竟然還有民眾在還在排隊投票,加上公投提案文字表述不清不楚、民眾根本不了解公投案內容等種種問題浮上檯面。
不少人將此次公投亂象歸咎於公投門檻大幅下降,雅言出版社發行人顏擇雅在24日就發臉書表示,「投票排隊太長,時代力量沒資格罵,因為公投門檻就是被你們降下來的。」28日親民黨黨團也召開記者會呼籲,朝野政黨應重新修正公投法的弊病,連署門檻及通過門檻宜適度調整可以調高到選舉人總數的1/3。
公投門檻降是時代力量當初主推的訴求,面對外界的質疑,時代力量祕書長陳惠敏在接受《中央社》採訪時則認為,《公投法》裡用以降低參與門檻的還包括電子連署、不在籍投票等,「都沒有及時建置完成」才是使得整場公投變成角力的戰場。
賴清德:用科技來解決投票大排長龍
從批評聲浪中,或許「用科技解決投票大排長龍」是朝野的共識。
28日行政院長賴清德表示,「因應未來可能持續發生,已指示國發會及資通訊業者共同合作,用科技來解決。」,而親民黨與公民參與協會、台灣陪審團協會等多位專家學者也都召開記者會表示推動公投案引進電子連署、電子投票等機制。但賴清德也強調,「不是網路投票」,他認為台灣還沒到達那樣的程度,相信很多人會反對。

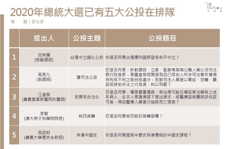
然而,今年10案公投綁大選造成選務大亂的爭議尚未解決,就已傳出有由前副總統呂秀蓮所提的「台灣中立國化公投」、前總統馬英九領銜「護司法公投」以及安樂死合法化、核四商轉,以及恢復中國史等5案公投蓄勢待發,準備搭上這波公投熱潮,投入2020總統大選選戰,而這無疑是中選會29日舉行的選務工作檢討報告的重點,也是政府當前需要解決的難題,否則2020將重蹈覆轍。