29日開始將迎接元旦4天連假,連續假期到來,不少人都有返鄉或出遊規劃,因此交通量勢必會比平常日增加許多,交通部高公局預估,連續假期會有大量車潮湧上國道,最壅塞的一天會落在連假首日,車流以南下為主。
連假容易塞車的15處地雷路段
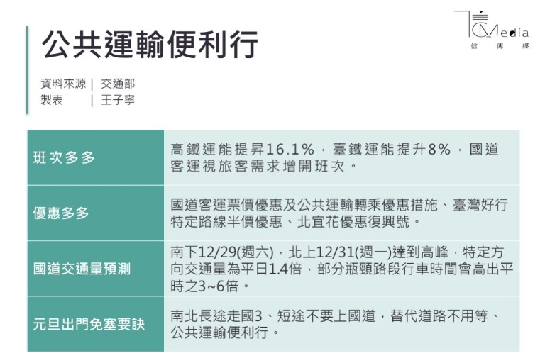
其中,國道有15處地雷路段最可能出現壅塞問題,行車時間粗估會是平常日的3至7倍,將開車上路的民眾可以考慮改搭公共運輸,改駛替代道路或避開尖峰時段。高公局預估,國道29日交通量將有118百萬車公里,是平日的1.5倍,因此在國1內湖至頭份、國3木柵至香山、國5南港系統到坪林等南下匝道,從上午7時開始至中午12時將實施高乘載管制。
而最可能塞車的地雷路段在哪呢?根據高公局預估,29日國道車流以南下為主,上午就會開始出現車潮,最容易壅塞的路段包括國1楊梅至新竹系統、彰化系統至埔鹽系統、國3三鶯至關西、茄冬至西濱、烏日至霧峰、國5南港系統至坪林等6處。
北上塞車情況則將落在31日,有9處容易壅塞的路段,包括國1西螺至埔鹽系統、南屯至后里、新竹系統至竹北、國3關西至大溪、大山至香山、竹山至中興、霧峰系統至霧峰,國5頭城至坪林、國6舊正至霧峰系統等。

台鐵、高鐵、客運會視需求加開班次
如果用路人想避開塞車潮,可以考慮改駛高公局規劃的4條長途替代國道及7條地區短途替代道路,其中台61快速公路白沙屯至南通灣段,可完整銜接新竹至彰化路段,整體道路行駛優勢可再提升,尤其要從北部往返中南部的用路人可以多加利用。另外,為了配合連假交通疏運,包括台鐵、高鐵及國道客運等大眾交通運輸工具,都將視實際需求情況加開班次。
其中在鐵路部分,高公局規劃,高鐵以服務西部為主,運能較平日提升16.1%,在連假期間早鳥及大學生專案仍維持適用,並視實際尖峰時段需求增加自由座車廂數及臨時增開北上全車自由座班次。
台鐵則以服務東部為主,全線運能較平日增加8%,每日開行台北至花蓮優惠復興號(北花200元、北宜100元)、東線新自強號實名制及返鄉、返工專車等措施仍持續實施;國道客運部分,西部規劃每日平均開行11000班次,東部每日平均開行1800班次,客運業者並會視實際需求情形,機動加開班次服務民眾。

連假想逛花博?停靠后里車站對號列車增加,搭火車最方便!
值得一提的是,有鑒於台中花博自開展以來,每逢假日就會湧現各地來的人潮,元旦連假勢必更會出現前來欣賞花博的旅客,因此,高公局預估,國1大雅至后里雙向及國4后豐將有長時段交通壅塞,呼籲北部用路人欲往返中南部之中、長途穿越國1台中都會區路段車流,儘量利用國3或台61,避開易壅塞路段。
至於若要搭乘大眾交通運輸工具前往台中花博,可以考慮透過台中市政府規劃的園區對外接駁、園區間接駁以及園區內接駁,結合高鐵、台鐵及國道、市區客運抵達,其中最建議搭乘火車逛花博,在花博期間,台鐵停靠后里車站的對號列車將增加,且加開山線及海線區間車;后里、豐原平均10分鐘就有一班車可搭乘。

國道夜間肇事率高,避免疲勞駕駛
然而,由於過去連假通常返鄉及出遊的民眾眾多,車流量大就容易發生擦撞小事故,根據統計,歷年來,國道日夜間肇事率中,深夜23時至上午6時的死亡肇事率是6時至18時的7.5倍,其中夜間時段0時至6時的死亡事故比例占全日的34%,比例相當高。
換句話說,夜間行車風險較高,因此,高公局提醒,用路人欲開車上路,要充分休息再出發,避免疲勞駕駛,且即便夜間車流量較少,也不要超速行駛,同時要保持適當安全距離,以免發生事故,破壞出遊興緻。