年節將近,許多人已經開始安排出國旅遊放鬆,不過日前卻出現今年首例麻疹境外移入病例!
疾管署公布國內新增2例麻疹境外移入病例,均為北部30多歲男性,兩人去年12月下旬曾各別前往越南及菲律賓旅遊,返國後分別於1月7日及8日出現發燒、咳嗽、流鼻水等症狀,並於11日出疹,分別於第二次、第三次就醫時通報,於16日檢驗確診,目前一位在家休養、另一位住院治療中。
疾管署副署長羅一鈞表示,其中一人於發燒期間,前往桃園市中壢區餐廳參加公司尾牙,已接觸118人及約90位鄰桌的公司員工,但因尾牙易走動敬酒,接觸者恐達數百人,尚在清查中。另一人則曾於1月7日及11日至新北市板橋區2家餐廳消費,接觸者約達216人,但未發現有疑似症狀者,將持續追蹤監測至2月2日。
根據疾管署過去統計,台灣2015至2019年共累計91例麻疹病例,其中33例為境外移入,感染國家以中國大陸(9例)為多,其餘多為鄰近亞洲國家,另58例為國內感染。菲律賓去年截至11月累計約17,300例,為2017年同期的4.7倍;越南去年12月疫情上升,累計超過2,000例,為2017年10倍以上,其中胡志明市今年第1週已累計60例。
到底麻疹有多可怕?
發燒、出疹、咳嗽...出現這些症狀小心麻疹感染
麻疹常見症狀包括發燒、出疹、鼻炎、結膜炎、咳嗽,及發燒3至4天後口腔內出現斑點(柯式斑點),較嚴重者會併發中耳炎、肺炎或腦炎。潛伏期以出疹日為計算基準,自感染至出疹約7至18天。羅一鈞建議,在麻疹的檢驗報告尚未出來前,或在出疹前後4天內,病患要採隔離措施,以避免傳染給沒有免疫力的人。
麻疹還會出現哪些症狀呢?
除了前驅症狀,如發高燒、鼻炎、結膜炎、咳嗽等,羅一鈞表示,出現「紅疹」也要特別注意。「前驅症狀3-4天柯氏斑點出現後,會繼續發燒,並且再過24-48小時後典型的斑丘疹出現於耳後,再擴散至整個臉面,然後慢慢向下移至軀幹第2天和四肢第3天,皮疹在3-4天的時間內會覆蓋全身,並持續4-7天。」
疾管署也強調,病人出疹時病情最嚴重,且發燒至最高溫,皮疹出現3-4天後,熱度與皮疹即開始消退,等皮疹退了後,會出現鱗屑性脫皮及留下褐色沉著。約5-10%患者會因細菌或病毒重覆感染而產生併發症,併發症包括中耳炎、肺炎與腦炎。
.jpg)
24國要小心!但非得去麻疹流行區時...該怎麼做?
目前全球麻疹疫情,自去年3月達高峰後趨緩,台灣鄰近國家中,印度、印尼、菲律賓、中國大陸、泰國及越南持續有病例發生。羅一鈞表示,歐洲地區去年以烏克蘭、塞爾維亞、羅馬尼亞、法國及義大利疫情最為嚴峻,且近期烏克蘭持續發生大規模疫情;美洲以委內瑞拉及巴西病例數最多。
疾管署將以上各國及英國、哈薩克、希臘、以色列、俄羅斯、喬治亞、剛果民主共和國、幾內亞、獅子山、奈及利亞、馬達加斯加共24國旅遊疫情建議列為第一級注意(Watch)。
但若因故非得去麻疹流行地區時,該怎麼做?
疾管署防疫醫師蘇家彬表示,民眾若有要去麻疹流行地區,建議諮詢「旅遊醫學門診」的醫師,「7至8成民眾都還是有麻疹抗體的,如果有抗體就不用太擔心,若沒有可能還是要諮詢醫師看是否有必要出國,若一定得去要記得勤洗手、戴口罩、咳嗽時要摀住口鼻,做好個人衛生防護。」
麻疹是一種急性、高傳染性的病毒性疾病,可經由空氣、飛沫傳播或是直接與病人的鼻腔或咽喉分泌物接觸而感染,在出疹的前後4天內具有傳染力。在疫苗尚未使用前,超過99%的人都會被感染,幾乎每個人的一生中都難逃麻疹侵襲。
由於這次新增的2名麻疹個案,可傳染期間均有公共場所活動史,羅一鈞也提醒曾於此時段出入相關場所的民眾,請自主健康管理18天(自最後接觸日起算),如有發燒、鼻炎、結膜炎、咳嗽、紅疹等疑似症狀,請戴口罩儘速就醫。

如何預防麻疹?疾管署:4件事一定要做到
至於要如何預防麻疹?羅一鈞表示應遵照疾管署建議,包括:
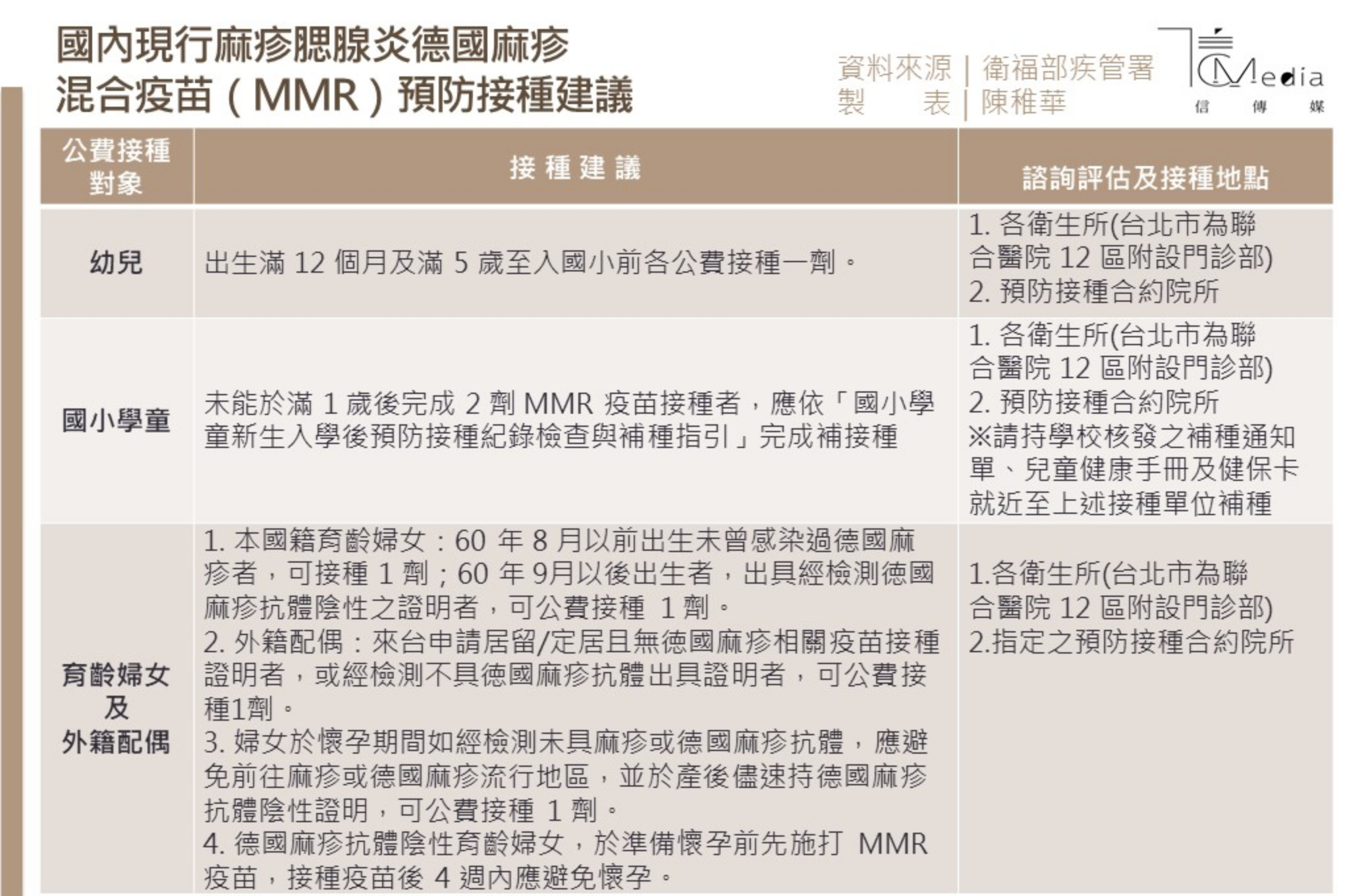
1. 常規疫苗接種:出生滿12個月,及滿5歲至入國小前各接種一劑「麻疹、腮腺炎、德國麻疹(MMR)混合疫苗」。


2. 衛生教育:宣導按時接種疫苗之重要性。
3. 若有麻疹疫情發生,由專業衛生及醫療人員評估後,針對接觸者提供施打疫苗,或「肌肉注射免疫球蛋白(intramuscular immunoglobulin,IMIG)」之相關建議。
4. 接種MMR疫苗前須由專業醫療人員進行健康評估,以下狀況不能接種MMR疫苗,包含:
a、已知對「蛋」之蛋白質或疫苗的成份有嚴重過敏者,不予接種。
b、孕婦。
c、已知患有嚴重免疫缺失者(包括嚴重免疫不全的愛滋病毒陽性個案、先天性免疫缺失症與白血病、淋巴癌等惡性腫瘤病人或接受化療、免疫抑制藥物治療及高劑量類固醇者)。
回國21天內若有不適症狀,請撥打免付費防疫專線1922