在農曆春節假期中,親朋好友相聚圍爐吃年菜是重要習俗之一,然而,在年節歡樂氛圍烘托下,常不自覺飲食過量,除了攝取超標熱量外,也提高罹患肥胖等相關疾病的風險,其中年長及三高患者更要留意。
據衛福部國健署統計,2010年至2017年間,18歲以上平均三高盛行率高血壓25.16%、高血脂21.76%、高血糖10.12%;衛福部也統計2017年國人死因結果,發現台灣45歲以上死亡人口以慢性疾病與心臟疾病居死因前二位。
過年期間,要如何吃得豐富又健康呢?
驚!吃一頓年夜飯,得跑103圈操場才能消耗熱量
衛福部社區健康組組長林莉茹指出,佛跳牆、雞湯、蹄膀、糖醋魚、獅子頭、米糕及八寶芋泥等皆為常見的傳統年菜,「這些菜色的共通點都以油炸、油煎、糖醋、勾芡、多糖及多醬汁等方式料理,換算下來,一餐攝取的熱量可能超過2,600大卡!」
她表示,以一般體重60公斤的靜態工作者來說,一餐所需熱量約700大卡,吃一頓年夜飯所額外攝取的熱量,至少得跑操場103圈(約31公里),「若年節期間(以9天計算)毫無節制,估算會讓體重增加約2.2公斤,得要從台北出發騎腳踏車環島經過屏東後到達花蓮為止,才可消耗9天來累積的多餘熱量(以每小時10公里的速度,需騎約713公里)。」
因此,林莉茹也建議民眾不論是自行準備或上館子用餐,圍爐吃年菜可選擇少油炸、少糖、少鹽、多纖維的菜色,以避免食用過量。
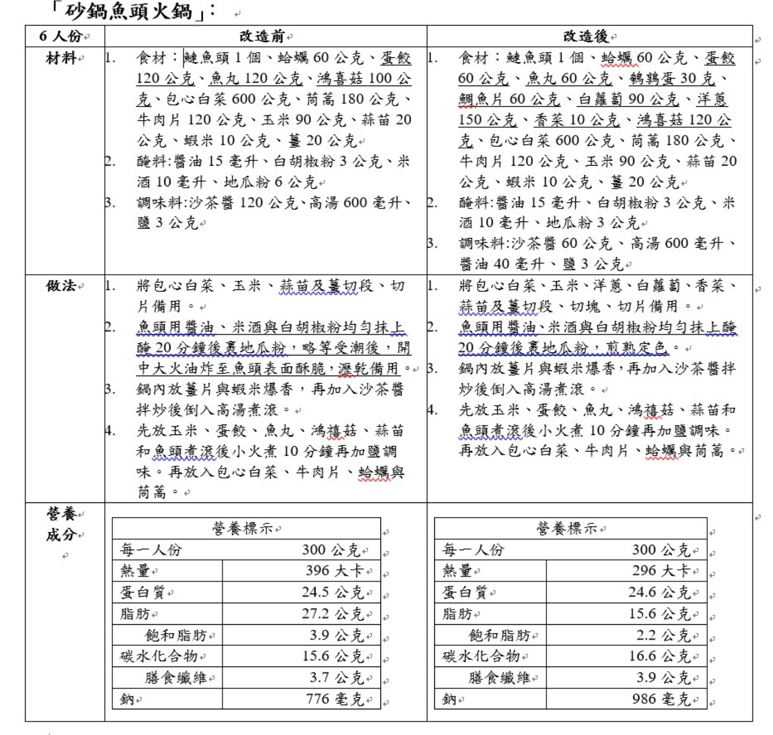
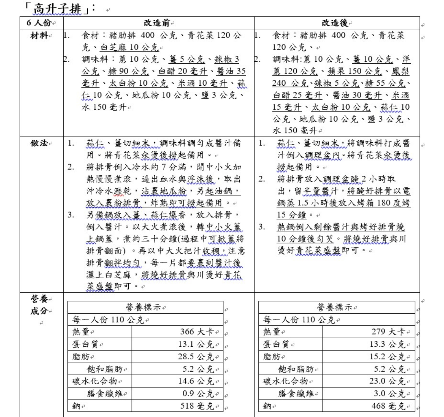
6道經典年菜大改造!脂肪、熱量少一半
那麼,過年期間到底要如何健康吃呢?
台北榮總營養部團隊改造6道經典年菜,包括糖醋白鯧、豆乳雞、鳳梨蝦球、砂鍋魚頭火鍋、高升子排和年糕。營養師謝伊晴建議民眾,在烹調方式上應避免油炸、油煎、油酥,多採用蒸、煮、燒、烤、燉、涼拌烹調方式,並減少油炸食物及勾芡改以清蒸,少油少鹽、少糖、高纖維等共同飲食準則,讓三高病友能享用健康又美味的年菜。







國健署署長王英偉也提醒民眾,可利用春節期間,相約親朋好友出外走春、拜年,「散步或是騎腳踏車都是很不錯的運動,出了增加身體活動量,更能消耗多餘的熱量。」