「營養師,自從化療之後我覺得吃飯好痛苦,以前吃飯是一種享受,但現在都吃不出味道……不然就是吃起來苦苦澀澀的,即使是看起來、聞起來很好吃的東西也是一樣。」
癌症病患在進行化學治療、頭頸部放射線治療期間,根據療程不同約有30-70%的病患曾發生味覺改變、味覺喪失的副作用,是癌症治療期間最常見的副作用之一,或許因為味覺改變、味覺喪失不會有疼痛感及實際的表徵,因此常常被忽略。
但其實當味覺改變發生時,常常會同時伴隨噁心、嘔吐、黏膜發炎等問題,長期下來會降低病患進食的意願,進而影響病患的營養狀態,甚至可能造成營養不良、惡病質的危機,是抗癌路上最大的隱憂。
味覺發生障礙時,也會影響消化作用...
味覺是如何產生的?
味覺的產生需要有正常的接受體(味蕾)、適當的唾液、嗅覺功能及完整的傳導神經四者。
用餐時味覺由味蕾的接受體,經由三對腦神經將神經衝動傳入大腦皮質,由腦部判斷不同的衝動是哪些食物來源,之後大腦會傳遞衝動增加唾液及消化液分泌,並促進腸胃收縮蠕動,而唾液可濕潤口腔並增加味覺的敏感度,嗅覺亦同,因此當感冒鼻塞、喪失嗅覺時,味覺變得不敏感就是因為少了嗅覺的刺激。
綜合以上味覺的傳遞,若有腦部病變或神經傳導方面的障礙時會影響味覺,因此當味覺發生障礙時,同時也可能影響消化作用。因此,為了維持正常的味覺功增加病患進食的意願並幫助腸胃正常蠕動,接下來就讓我們進一步了解當唾液減少、味蕾感覺改變、嗅覺功能改變、神經系統異常時飲食上該如何調整吧!
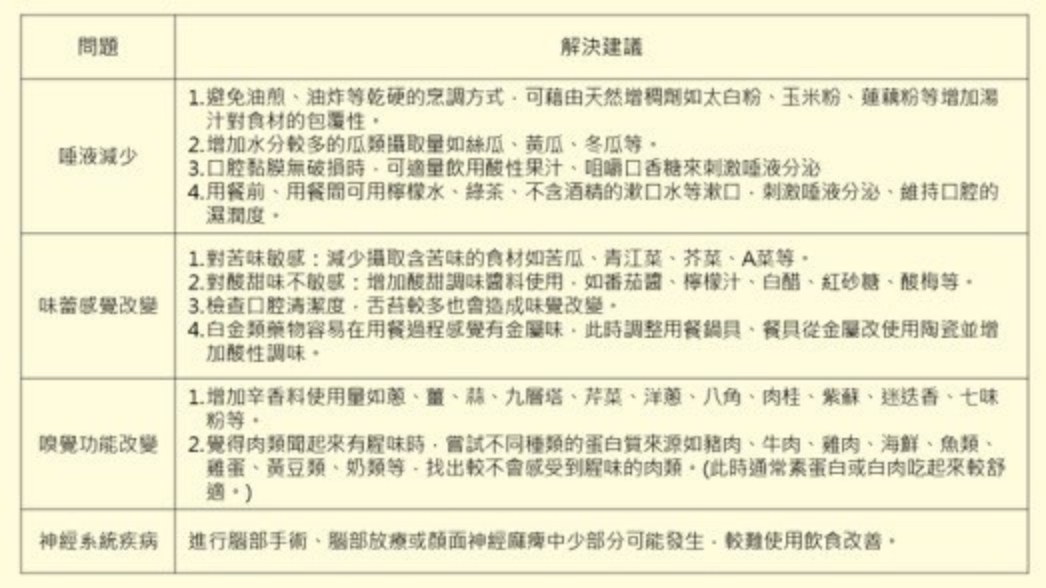
唾液減少時,該怎麼辦?
唾液減少的解決建議:
1. 避免油煎、油炸等乾硬的烹調方式,可藉由天然增稠劑如太白粉、玉米粉、蓮藕粉等增加湯汁對食材的包覆性。
2. 增加水分較多的瓜類攝取量,如絲瓜、黃瓜、冬瓜等。
3. 口腔黏膜無破損時,可適量飲用酸性果汁、咀嚼口香糖來刺激唾液分泌
4. 用餐前、用餐間可用檸檬水、綠茶、不含酒精的漱口水等漱口,刺激唾液分泌、維持口腔的濕潤度。
味蕾感覺改變時,該怎麼辦?
味蕾感覺改變的解決建議:
1. 對苦味敏感:減少攝取含苦味的食材,如:苦瓜、青江菜、芥菜、A菜等。
2. 對酸甜味不敏感:增加酸甜調味醬料使用,如:番茄醬、檸檬汁、白醋、紅砂糖、酸梅等。
3. 檢查口腔清潔度,舌苔較多也會造成味覺改變。
4. 白金類藥物容易在用餐過程感覺有金屬味,此時調整用餐鍋具、餐具從金屬改使用陶瓷並增加酸性調味。
嗅覺功能改變時,該怎麼辦?
嗅覺功能改變的解決建議:
1. 增加辛香料使用量如:蔥、薑、蒜、九層塔、芹菜、洋蔥、八角、肉桂、紫蘇、迷迭香、七味粉等。
2. 覺得肉類聞起來有腥味時,嘗試不同種類的蛋白質來源如:豬肉、牛肉、雞肉、海鮮、魚類、雞蛋、黃豆類、奶類等,找出較不會感受到腥味的肉類。(此時通常素蛋白或白肉吃起來較舒適。)
那麼當神經系統異常時,該怎麼辦?
進行腦部手術、腦部放療或顏面神經麻痺中少部分可能發生,較難使用飲食改善。建議尋找該科醫生尋求醫療協助。

發生味覺改變的原因還有很多,包括某些抗癲癇及抗高血壓藥物、口腔發炎、胃酸逆流、年齡增長造成味蕾細胞減少,也可能會造成味覺改變。
因為成因較多且複雜,當發生味覺改變時需要家人跟病患一起耐心檢視,並配合調整烹調手法、飲食習慣,方能維持良好營養狀態。
更多關於照料理 https://lihi.cc/6PQc;臉書粉絲專頁 https://www.facebook.com/care4cook/