高雄市長韓國瑜上週密訪港澳中聯辦,風波持續在台延燒。陸委會主委陳明通在立法院備詢時表示,韓國瑜這個政治動作是扣分的行為,尤其現在北京全力推動「一國兩制台灣方案」,韓國瑜「千不該萬不該踏進中聯辦」;然而,國民黨卻揶揄因為民進黨做不到,所以才要反對韓國瑜。
台駐港處長、駐澳組長都被卡關
事實上,韓國瑜能到中國訪問,是很多綠營人士「無法辦到」的事,但並非民進黨不願意進行兩岸交流,而是中國關起大門,設定「黑名單」,把「反中者」列為不受歡迎人士,一概不允許「登陸」,換句話說,中國對台人進入中港澳,只開了半扇門。
其實,不只綠營人士要登陸有困難,中國方面近年更限縮綠營人士到港澳參訪的空間,最具指標的就是陸委會擬派駐香港辦事處擔任處長的盧長水,簽證已卡關9個月,完全無法上任,蔡政府找不到非政治理由來解釋,只能以民共關係、兩岸關係緊張,繼續等待時間來到。
除了盧長水,陸委會今年一月擬派專門委員張多馬赴澳門辦事處擔任組長,但到現在已經3月下旬,澳門特區政府仍遲遲不發工作簽證。據指出,台灣派駐港澳主要官員的人事案,港澳特區政府都會送交北京對台主管部門同意後才核發工作簽證。過去慣例一向是對香港管制較緊,澳門較寬鬆,但現在連一個澳門「組長級」也要卡,顯見中國對台的緊縮政策力道加大。

直接轉知北京不准范世平等3人入境
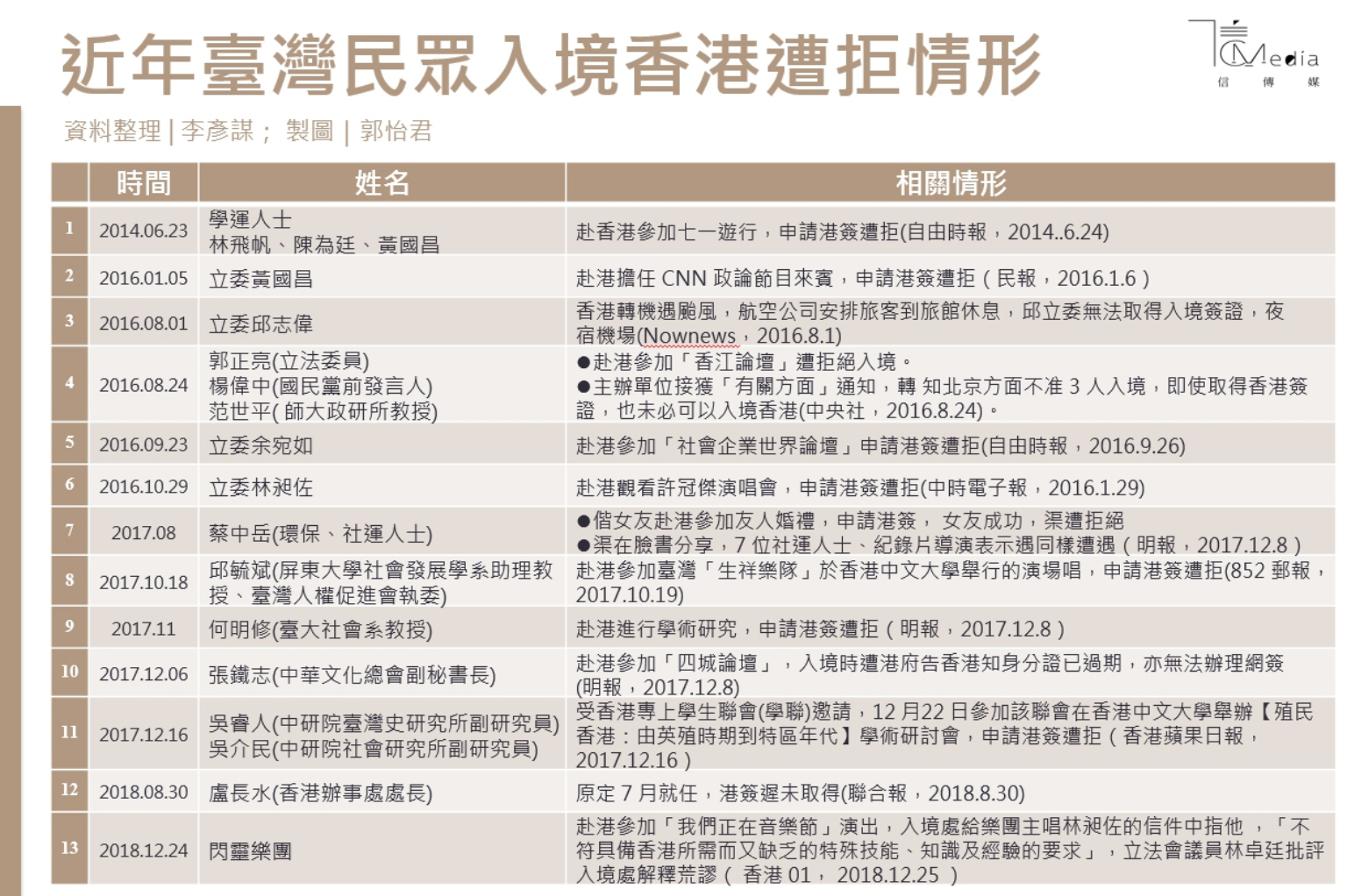
據統計,自從2014年太陽花學運後,中國方面就採取管制行動,頭一位在簽證上「陣亡」的,就是黃國昌、林飛帆與陳為廷,他們打算去香港參加七一大遊行被拒之門外;一年半後黃國昌再叩關,這次是受邀擔任CNN政論節目來賓,申請港簽未獲許可。
2016年蔡政府上台,中國把黑名單擴大到民進黨民代,立委邱志偉因轉機遇上颱風,必須在港過境,因無法取得簽證,只能夜宿機場。不久後,立委郭正亮、前黨產會委員楊偉中、師大政治所教授范世平,要一同赴港參加「香江論壇」,主辦單位接獲「有關方面」通知,轉知北京方面不准3人入境,就算取得港簽,也未必可以入境。
什麼是取得簽證、卻無法入關呢?相關人士舉例說,曾有某位泛綠學者受中國上海學術單位邀請參加座談會,人都拿著邀請函抵達虹橋機場,但在海關受檢時,當場被剪掉台胞證,這位學者趕緊連絡主辦單位,臨時辦入關證,然而這位學者再也無法取得台胞證,要往返中國都要辦單次進出。
閃靈主唱林昶佐被指缺乏特殊技能
再者,立委余宛如、林昶佐,都曾入港碰壁,林昶佐的「閃靈樂團」去年底擬赴港演出,入境單位給身兼主唱的林昶佐回覆說,「不符具備香港所需而又缺乏特殊技能、知識及經驗的要求」,該理由讓香港立法會議員林卓廷批評「荒謬」。
學者方面除了范世平,還有屏東大學助理教授邱毓斌、台大社會系教授何明修、中華文化總會副秘書長張鐵志、中研院台史所副研究員吳叡人、中研院社會所副研究員吳介民等,都曾在赴港參加論壇、研討會前被拒絕入境;他們確實與綠色執政立場接近,有的還是「野百合學運」份子。此外,環保人士蔡中岳亦被卡關,他為此還說有7位社運人士、紀錄片導演,都被禁止入境。
過去我方陸委會正副主委尚能訪港,但同樣在蔡英文擔任總統後,就無法再赴港澳訪問;對比這次韓國瑜來去自如、一派輕鬆,其中當然是要付出被統戰的代價,也能看出中國對藍綠非常明顯的待遇。只是,中國有錯嗎?他不對台統戰,難不成要對台放手?統戰就是中共的DNA。