疾管署於日前公布國內今年第2例境外移入茲卡病毒感染病例,為北部一名40多歲本國籍男性,於7月15日至26日前往緬甸出差,返國後於27日起陸續出現頭痛、肌肉痠痛及發燒等情形,隔日就醫後經檢驗確診為茲卡病毒感染症,目前個案狀況已改善居家隔離中。
茲卡病毒是什麼?到底有多可怕?又該如何預防呢?
緬甸提升為2級警示區》出現6典型症狀小心感染茲卡
根據疾管署資料解釋,茲卡病毒感染症(Zika virus infection)是由茲卡病毒(Zika virus)所引起的急性傳染病,這種病毒為黃病毒的一種,主要是經由蚊子叮咬傳播,最早在1947年於烏干達的茲卡森林中的獼猴體內分離出來;目前依據基因型別分為亞洲型和非洲型2種型別,在中非、東南亞和印度等都有發現的紀錄。
茲卡病毒感染症首次群聚事件發生在1978年的印尼,但直到2007年在密克羅尼西亞聯邦的雅蒲島爆發群聚疫情,讓更多人開始注意到茲卡病毒的危險性,台灣則在2016年1月出現首例境外移入病例。
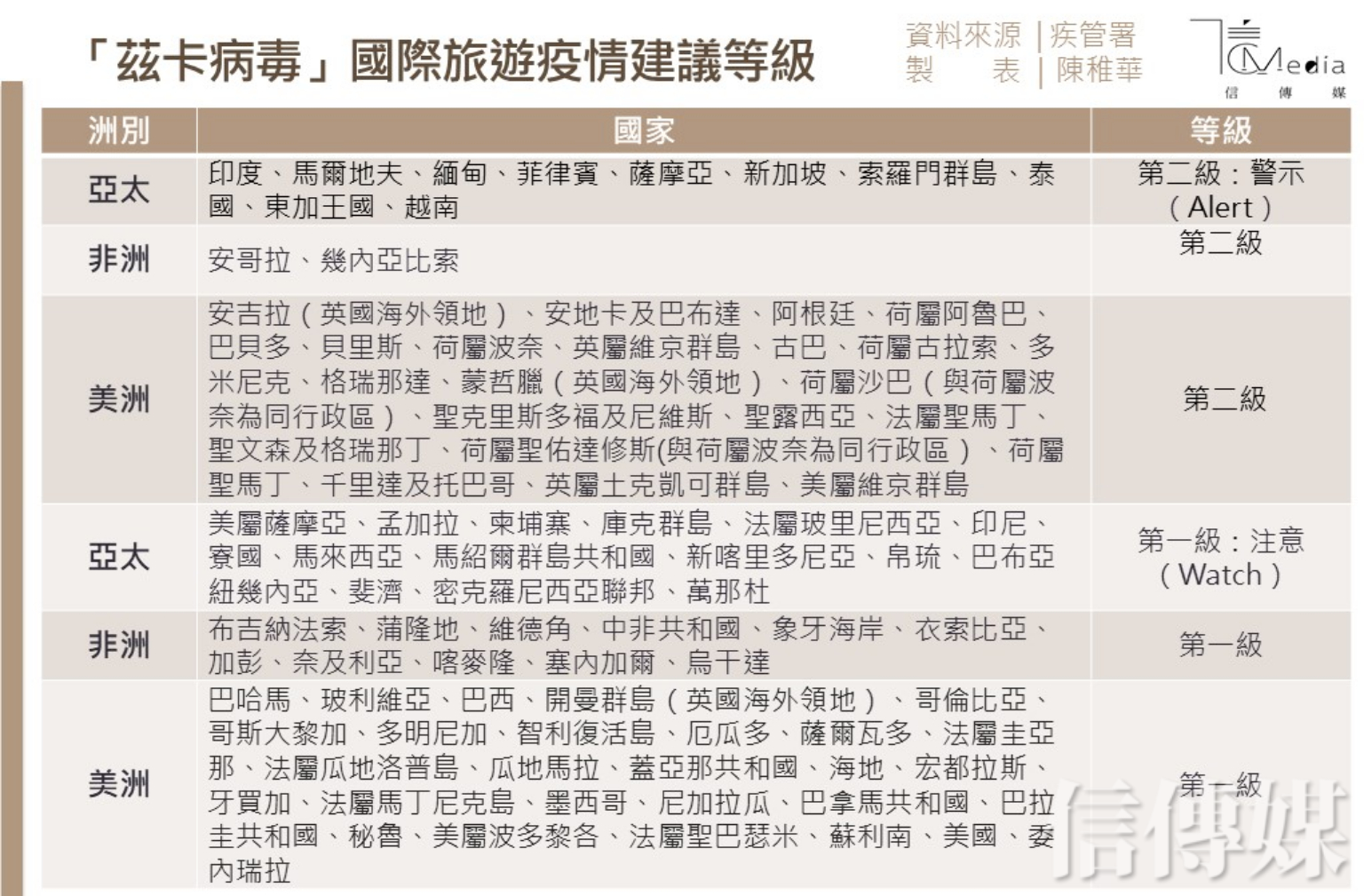
而台灣自2016年迄今共22例茲卡病毒感染症確定病例,均為境外移入,感染地以東南亞國家為多:分別為越南6例、泰國5例、菲律賓及馬來西亞各2例,緬甸、印尼、新加坡、聖露西亞、聖文森及格瑞那丁、美國(佛羅里達州邁阿密)及安哥拉各1例。
疾管署副署長莊人祥表示,茲卡病毒的傳染方式包括病媒蚊、性行為、母嬰垂直、輸血傳染,表現症狀並不是每位感染者都有明顯症狀,「平均約20%的感染病例會出現臨床症狀,典型的症狀是發燒、紅疹、關節痛、關節炎、非化膿性或充血性結膜炎等,其他常見症狀為頭痛、後眼窩痛、肌肉痛、厭食、腹痛及噁心等。」
非要到茲卡病毒流行地區,該如何避免感染?
依據世界衛生組織發布的疫情概況,及我國與鄰國境外移入個案資訊,疾管署針對鄰近我國有風險之緬甸、泰國、越南、菲律賓、新加坡、印度及馬爾地夫等國,旅遊疫情建議列為第2級警示(Alert),另孟加拉、柬埔寨、寮國、馬來西亞及印尼等國先前曾有本土流行疫情,旅遊疫情建議列為第1級注意(Watch)。

那有茲卡病毒流行的地區,還是可以去旅遊嗎?如何避免感染?
莊人祥表示,為降低疾病傳播的風險,已有茲卡病毒流行的地區,建議如無必要暫勿前往或延後前往。「如果真有必要前往,請參考目前的國際間旅遊疫情建議,如果前往第2級警示(Alert)的地區,須對當地採取加強防護;如果是前往第1級注意(Watch)的地區,則須遵守當地的一般預防措施。」
他也提到,如果必須前往流行地區,應做好防蚊措施,「戶外活動時應使用經政府主管機關核可含DEET或Picaridin的防蚊液,並依照標籤指示說明使用,長時間戶外活動時,應穿著長袖淺色衣褲,並可在衣服上噴灑防蚊液,增強保護效果;至流行地區旅遊,應選擇裝有紗窗或空調設備的居住場所,避免病媒蚊叮咬。返國後自主健康監測至少2週,如有任何疑似症狀,應儘速就醫,並告知醫師旅遊史。至於孕婦,建議暫緩前往流行地區。」
如何預防茲卡病毒感染?
那要如何避免及預防茲卡病毒感染呢?
莊人祥表示,茲卡病毒感染症主要經由斑蚊叮咬傳染,目前無疫苗可預防,避免病媒蚊叮咬是最重要的預防方法,主要措施包括:
1. 防蚊措施:
(1)戶外活動時建議使用經政府主管機關核可含DEET或Picaridin的防蚊液,並依照標籤指示說明正確使用。如果防曬乳液和防蚊液一起使用,則應先塗抹防曬乳液,再使用防蚊液。
(2)長時間戶外活動時,應穿著淺色長袖衣褲,並可在衣服上噴灑防蚊液,增強保護效果。
(3)至流行地區活動時,應選擇裝有紗窗或空調設備的居住場所。
(4)如果確診為茲卡病毒感染症,發病期間要待在蚊帳內或室內,避免被蚊子叮咬造成次波傳染。
2. 清除家戶內外孳生源。
3. 建議懷孕婦女如無必要應暫緩前往流行地區,若必須前往請做好防蚊措施,如穿著淺色長袖衣褲、皮膚裸露處塗抹政府主管機關核可含DEET或Picaridin的防蚊藥劑等。
4. 具有茲卡病毒感染症流行地區旅遊史之注意事項:
(1)凡自流行地區返國後,均應自主健康監測至少2週,如有任何疑似症狀,應儘速就醫,並告知醫師旅遊史。
(2)安全性行為:自流行地區返國後,無論是否出現疑似症狀,未來6個月有性行為時,男性和女性均應採取安全性行為,男性之性伴侶若為孕婦,則性行為時應戴保險套至性伴侶分娩。
(3)女性自流行地區返國後,無論是否出現疑似症狀,建議延後至少6個月懷孕。
(4)自流行地區返國後,應持續使用防蚊液至少3週,以避免被病媒蚊叮咬可能造成社區傳播。
5. 懷孕婦女如有茲卡病毒感染症流行地區活動史或相關暴露史,且於暴露後2週內出現疑似症狀,應儘速就醫並告知醫師相關暴露史,醫師將進行通報並採檢送驗,必要時會進行胎兒超音波檢查,以瞭解胎兒是否有小頭畸形或顱內鈣化;懷孕婦女若於暴露後2週內無疑似症狀,如有疑慮可請求檢驗,經醫師評估有必要時可採檢送驗。(懷孕婦女之茲卡病毒感染症通報與檢驗流程)
6. 自茲卡病毒感染症流行地區離境,應暫緩捐血28天,避免可能造成輸血感染。
莊人祥也提醒,離開茲卡流行地區後請落實「1+6原則」:暫緩捐血至少1個月、男女無論有無症狀,都應採取安全性行為(全程正確使用保險套)及延後懷孕至少6個月,並落實自主防蚊措施至少3週。「自茲卡或屈公病流行地區返國入境時如有發燒、頭痛、出疹及肌肉痠痛等症狀,應主動聯繫機場檢疫人員,應儘速就醫並告知旅遊史。」醫療院所如遇有疑似個案,應加強詢問TOCC(旅遊史、職業別、接觸史及群聚情形)並依法通報。
相關資訊可至疾管署全球資訊網或撥打免付費防疫專線1922(或0800-001922)洽詢。