桃園大型汽車製造商國瑞汽車,去年底傳出實施無薪假,通報規模之大,人數逾2000人後,勞動部日前公佈截至8月15日的無薪假統計,與上期(截至7月31日)相比,半個月的時間,人數再增加1341人,實施人數達2012人,創下今年新高。
據統計,上期實施人數共20家,實施人數671人,目前其中5家已停止實施,但又新增11家,總計21家,勞動部表示,主要受到景氣影響,業者產能緊縮影響,且這期新增的事業單位中3家實施人數超過300人,才導致無薪假實施人數暴增,而這3家業者包含2家工具機業者、1家零組件業者。
人力銀行:少數廠商卻有大規模勞工放無薪假,這才是問題所在
經濟部長沈榮津表示,這次的無薪假是因為美中貿易磨擦,造成國內外銷售型產業受影響,政府提出三大方案,第一,將協助業者從自動化往數位化、智慧化轉型;二是比照亞洲金融風暴,藉此機會練兵,與勞動部合作,培育物聯網、大數據、人工智慧人才;最後,利用內需補業者缺口,包括職訓中心等學校設備汰舊換新,國營事業採購等。
1111人力銀行副總何啟聖認為,受到景氣影響放無薪假當然很無奈,但少數的廠商卻造成大量勞工放無薪假,是很嚴重的問題,政府應該去探究一下各家廠商的問題出在哪,而不是公布一個統計數字而已。
何啟聖說,就目前還沒有收到工具機廠商產能緊縮的訊息,同時還有一些機械產業提出徵才的需求,為什麼是這樣的結果我們也很好奇,可能是很特定,就是工具機是不是受到某些國際性因素的影響,而且是比較一個特定的範圍,工具機有很多種,是不是偏重在哪一類,看勞動部願不願意進一步說明,才能對症下藥,已免星火燎原。
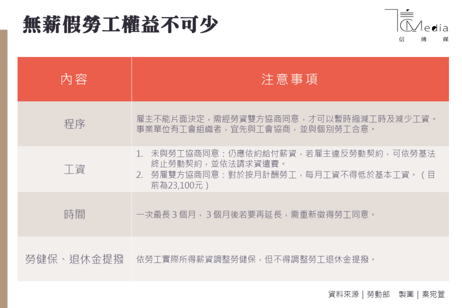
放無薪假很無奈,這些權益更不能忘
勞工被放無薪假,如何保障自身權益是相當重要的。事實上,雇主是不能片面決定要不要放無薪假的,而是要由勞資雙方協商同意,雇主才能讓勞工放無薪假。
薪資部分,按月計酬的勞工每月工資不得低於最低薪資,若當初勞工被迫放無薪假,雇主並未與勞工協商的話,則雇主能必須依約給付薪資。
.png)
此外,勞動部有「充電再出發訓練計畫」,事業單位若辦理職業訓練課程最高可補助190萬元,勞工則是補助訓練費用,訓練津貼比照每小時基本工資發放。
勞動部強調,雇主受景氣影響,勞雇雙方協商減少工時,仍須遵守勞基法及「因應景氣影響勞雇雙方協商減少工時應行注意事項」相關規範,並參考「勞共雙方協商減少工時協議書(範本)」簽訂書面協議,避免勞資爭議。
事業單位如有任何違法之情事,勞工亦可就近向當地勞工行政主管機關【各直轄市、縣、市政府勞工局(處)或社會局(處)】或勞動部專線(0800-085151)申訴,將立即依法查處。