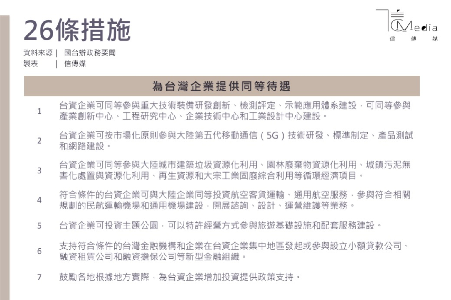
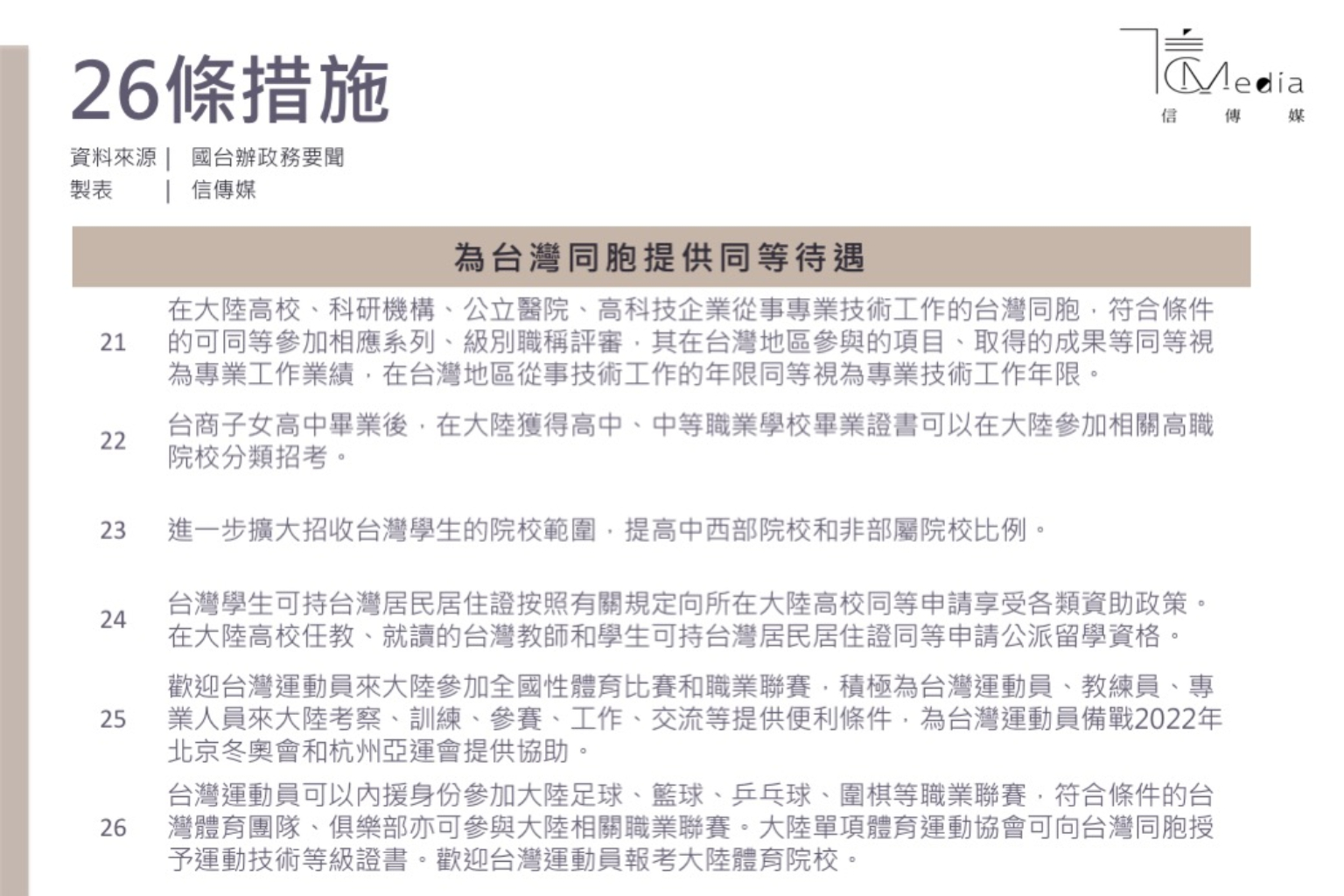
中國國台辦和國家發展改革委經商中央組織部等20個相關部門推出,「關於進一步促進兩岸經濟文化交流合作的若干措施」,是繼去年提出「惠台31條」後,再提出「26條措施」,針對台灣企業、民眾,各提出13條優惠措施,並標榜「提供與中國民眾同等待遇」。
再推惠台措施,陸委會:凸顯「31項措施」執行不彰
國台辦新推的「26條措施」,深入貫徹落實共產黨總書記習近平在《告台灣同胞書》發表40周年紀念會上的重要講話和黨的19屆四中全會精神,完善促進兩岸交流合作、深化兩岸融合發展、保障台灣同胞福祉的制度安排和政策措施。




國台辦表示,「26條措施」宗旨與促進兩岸經濟文化交流合作的「31條措施」一脈相承,是在對台工作中貫徹以人民為中心的發展思想,對台灣同胞一視同仁,像為中國大陸百姓服務那樣造福台灣同胞的又一具體體現。
對於中國的最新措施,陸委會痛批其「名為惠台、實則利中」本質,更夾帶進行「一國兩制」的政治操作。
陸委會也批評,「26條措施」只是掩飾去年「31項措施」執行不彰的事實,反映中國大陸經濟下行壓力及各部門間協調限制,實施成效言過其實;更是反映這段期間以來台灣人民拒絕「一國兩制」、不認同中共統戰分化,且凸顯中共企圖透過融台促統政策措施、拉攏台灣,意圖分化台灣內部,更證明企圖介入影響台灣選舉。
提出惠台措施的時機點,是受3大事件影響
兩岸政策協會研究員張宇韶指出,現在這個時機提出惠台措施受3大事件影響,第一,中共才剛召開完第19屆四中全會,並強調要「全面治理」,這也包含台港澳的部分,因此決議政治方向後,就開始推行政策;第二則是美國參、眾議院通過《台北法案》,讓台美關係更加緊密,中國則是要與其針鋒相對;最後,則是韓國瑜選情,此舉是中共釋出利多措施,搭配韓國瑜的「發大財」。
不過張宇韶認為,這些措施能否對大選造成影響,也要看韓國瑜的反應。「一個巴掌拍不響」,張宇韶認為,若韓國瑜繼續附和中共,與其沆瀣一氣,那恐怕就有影響,但若他能站在台灣主權的立場,主張這些措施的政治企圖大於經濟企圖,那可能會是加分。
張宇韶強調,中共這樣的作為,是繞過兩岸的協商、談判機制,片面提供優惠措施。他表示,民進黨並不會反對兩岸經貿交流,且打壓的始作俑者也從來不是台灣,這些乍看是糖衣的措施,應該要思考這些措施到底是對台灣好,還是對中國好?目前台灣政府已清楚定調,將其視為政治操作;藍營的反應,則有待觀察。
中共先前提惠台31條,到底是誰受惠?
張宇韶指出,美中經貿大戰就是要打散所謂的紅色供應鏈,導致中國的資金與技術被真空化,光是回流的台商就達6000多億元,還有9000多億元跑到越南,造成投資缺口、經濟衰退,可見中國急需資金與技術,因此前13條措施,鎖定台灣企業。
至於這樣措施的成效如何,張宇韶僅說,他相信商人有自己的理性判斷,不過他也質疑,都已經轉單了,難道還會重新回去?張宇韶也說,先前中共推動的惠台31條措施,最後到底是對誰有利?難道是一般庶民嗎?結果還不是跟共產黨關係良好的藍色資本家,或藍營的政客買辦在受益。
「26條措施」的後13條,則是針對台灣自然人的優惠措施,張宇韶表示,這是「國民待遇」原則的再落實,尤其是第14條,規範台灣公民可在中華人民共和國駐外使領館尋求領事保護與協助,申請旅行證件;張宇韶說,這顯然是去台灣主權、去台灣官方的概念。