台灣政壇進入「新戰國時代」,各政黨為了拚國會席次,在不分區名單都下盡工夫;有趣的是,不管政黨的理念價值為何,提出具有醫界背景的候選人似乎成為跨黨派共識,也讓台灣政壇掀起一波「醫師從政」的浪潮。
醫界不分區:國民黨最糟
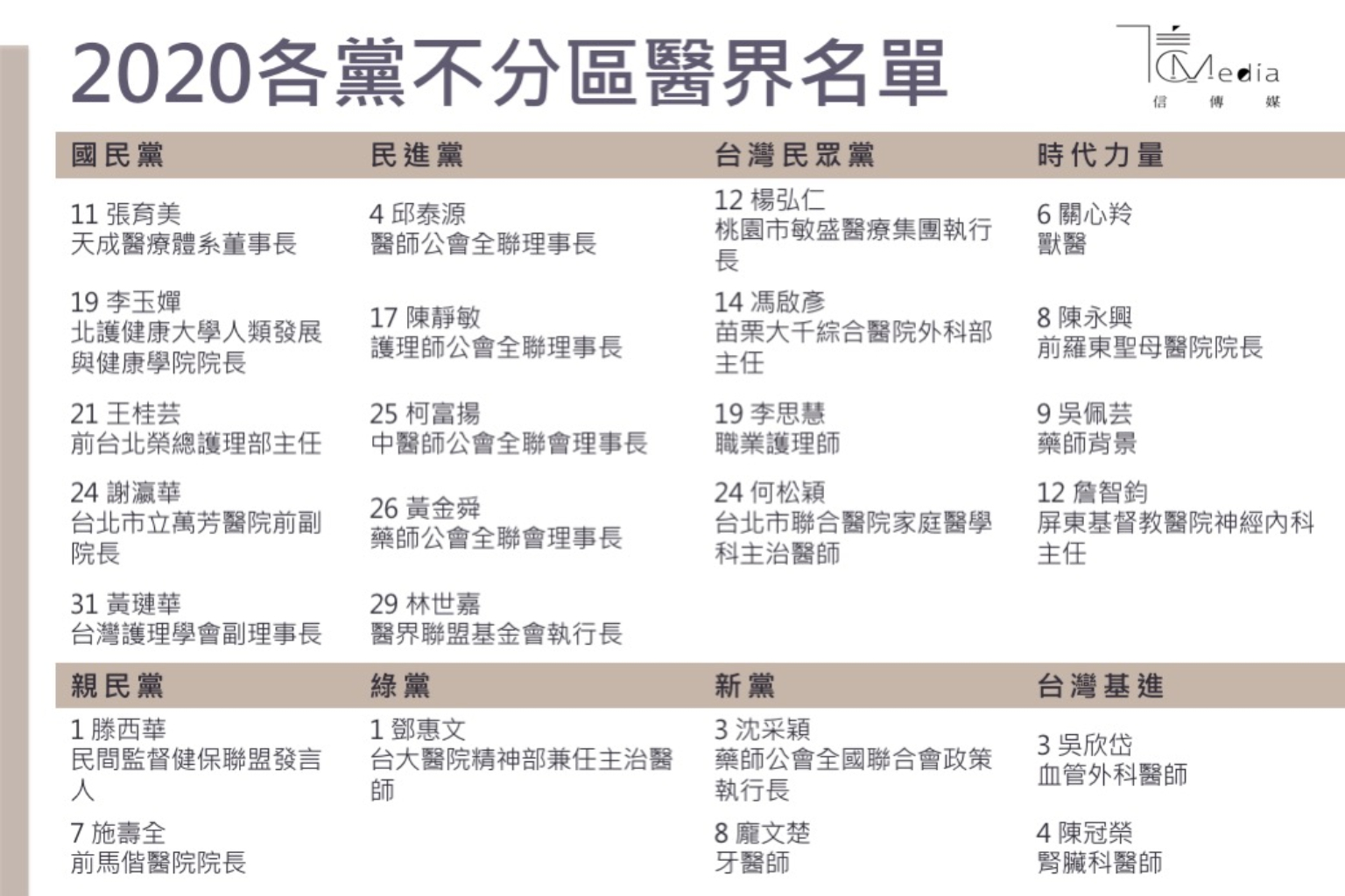
這一次一共有八個政黨的不分區立委名單當中有提名醫師,這八個政黨分別是國民黨、民進黨、台灣民眾黨、親民黨、時代力量、台灣基進、綠黨、新黨,一共有25位醫生被提名為不分區。
一位醫界大佬就說,這一次各黨關於醫界不分區名單,國民黨可說是最糟糕,排名第11的桃園天成醫院院長張育美,本身是藥師,在醫界缺乏號召力,倒是在杭州的度假村,近年與醫療結合做得如火如荼。排名24的謝瀛華之前在東莞擔任台心醫院的院長,現在是用台商代表的身份進入國民黨不分區名單。
另一位中生代醫生則表示,從這次不管是國民黨推出的人選、親民黨的施壽全或是民眾黨推出敏盛醫院院長楊弘仁,可以很明顯看出,這些院長或是大佬願意列入到不分區,看中的正是接下來的長照大餅。

只是說到「醫師從政」,外界多數會聯想到醫師背景鮮明的台北市長柯文哲,但醫界是否認為柯能代表他們發聲,就是另外一回事了。台灣基進不分區醫師候選人吳欣岱跟陳冠榮接受《信傳媒》專訪時表示,柯在醫界的名聲其實並不佳,吳欣岱甚至有信心地說,至少有6成的醫師是「柯黑」,尤其在女醫師們,更是對柯文哲沒什麼好感。
政界多資方代表,醫療基層聲音難被統整
陳冠榮表示,柯文哲是標準「醫界大佬」,非常自戀,還喜歡對理解不深的事物進行指點、批評,並不是青壯年醫生會欣賞的人;除此之外,柯文哲一味地把失言怪在「亞斯伯格」上,但他明明從未被診斷出具有亞斯伯格,還透過推卸責任的手法,讓亞斯伯格遭污名化,引起許多精神科醫師的不滿。
吳欣岱也質疑,柯文哲在台灣最大的醫院工作了幾十年,「怎麼沒有一個台大醫師要跟他出來?」除了蔡壁如,還有哪位跟他共事過的有追隨他?吳欣岱說,柯文哲跟多數醫界大佬一樣,在還沒有健保體制時就從醫,內建性別歧視與黨國思想;目前社會上,這種「醫界人士」的聲音最大聲,政黨也比較喜歡提名院長、公會理事等,立場偏資方的人員,缺乏真正代表基層的候選人。
不過根據了解,現在的台北市衛生局長黃世傑、市聯合醫院總院長黃勝堅、以及前社會局長許立民都是追隨柯P到市府的台大醫院醫師。
基層醫療人員因為工作忙碌,陳冠榮表示,已經面對過勞問題了,更不用說再花時間站出來參與公共政策討論,因此造成醫界能集結發出聲量的都是資方,像是現在強制參與的「醫師公會」,也多站在資方角度進行協商,基層的聲音完全出不去。
醫療人員的一大憂慮:滕西華
面對2020選舉,基層醫療人員不只有「亡國感」外,更多了另一個擔憂,那就是列為親民黨不分區第一名的滕西華。吳欣岱指出,滕西華過去發表許多仇醫言論,也經常利用高薪、社經地位高的特點,刻意挑起醫師跟民眾的對立,提出的政策也更是無法取得醫界信任。
舉例來說,滕西華近期代表橘營提出,民眾健保費多付40餘元,將看護納入全民健保給付項目,但吳欣岱強調,站在醫療專業的角度評估,這政策根本不可能達成,完全是犧牲基層醫療人員的權利。
先前,滕西華曾點名台大婦產科醫師施景中接了太多高風險妊辰手術,消耗保險費用;但施景中作為權威醫師,「如果他不接,這些媽媽、小孩要怎麼辦?」吳欣岱表示,由於滕西華社運背景雄厚,也與不少醫療組織保持友好關係,即便這些團體不會出面反對她參選,但基層人員對她進入國會可是相當排斥。
2020醫師會怎麼投票?
距離大選僅剩20幾天,吳欣岱透露,女醫師其實有高度共識,總統就是支持蔡英文連任,政黨票則以民進黨、綠黨與台灣基進呼聲較高。民進黨現任「醫師立委」林靜儀、陳靜敏名聲不錯,在醫界擁有一定支持度;綠黨這次提名的不分區第一為台大精神科醫師鄧惠文,也頗受女醫師歡迎;吳欣岱與陳冠榮納入台灣基進不分區,對醫界也有吸引力。
整體而言,醫界挺綠的偏多,根據陳冠榮的評估,蔡英文要贏不是問題,泛綠要在國會取得優勢也勢在必行,所以對台灣發展的關鍵,應該會是2024的選舉。陳冠榮說,下次總統選舉,民進黨會再度面臨「執政包袱」,屆時若能延續政權,代表台灣距離「下架國民黨」又更近一步。