
「振興三倍券」於7月1日開始預購、綁定,7月15日開始領取、累積消費,12月31日截止。《信傳媒》之前陸續有就領取方式,使用方法或各家綁定優惠等做過懶人包,而在7月份即將來臨的現在,幫大家做一次完整的整理,用最簡單圖文讓大家了解三倍券。

以下的各家銀行信用卡及行動支付和電子票證的綁定優惠回饋方式,為了加速大家尋找自己的信用卡,可以直接按鍵盤「Ctrl+F」,並打入自己信用卡的發卡銀行。

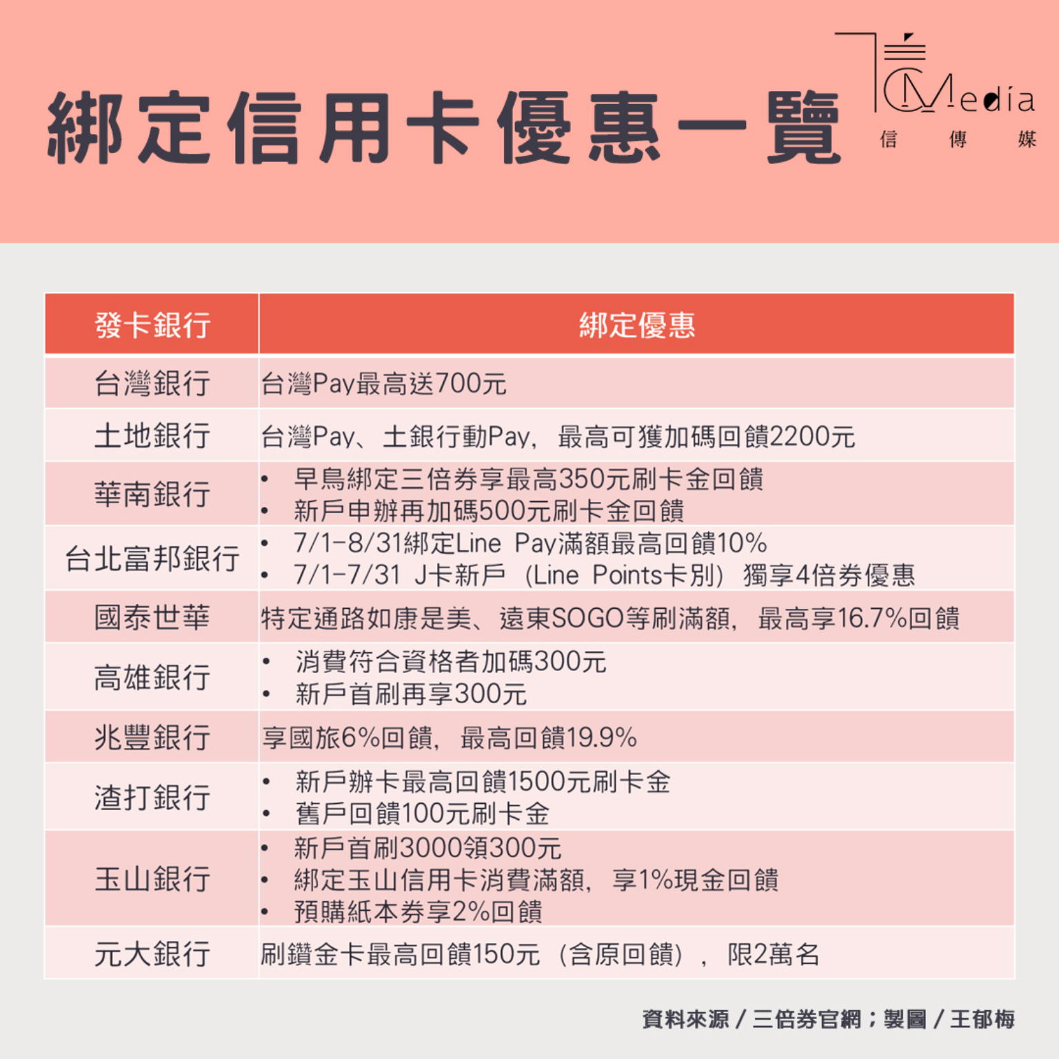
台灣銀行、土地銀行、華南銀行、台北富邦銀行、國泰世華、高雄銀行、兆豐銀行、渣打銀行、玉山銀行、元大銀行。

台中銀行、匯豐銀行、陽信銀行、永豐銀行、聯邦銀行、台新銀行、中國信託、樂天信用卡、星展銀行、凱基銀行。


不管是實體或數位,只要具有中華民國國籍的國民、取得居留許可的外籍或陸籍配偶都能領,新生兒在12月底前出生並取得健保卡也能領取。三倍券不排富,120萬名中低收入戶不用支付1000元,政府會直接將錢撥入帳戶,作為兌換三倍券用。