中國最大地產商陷資金斷鏈危機...恆大出面否認 但公司債暴跌20%

中國企業

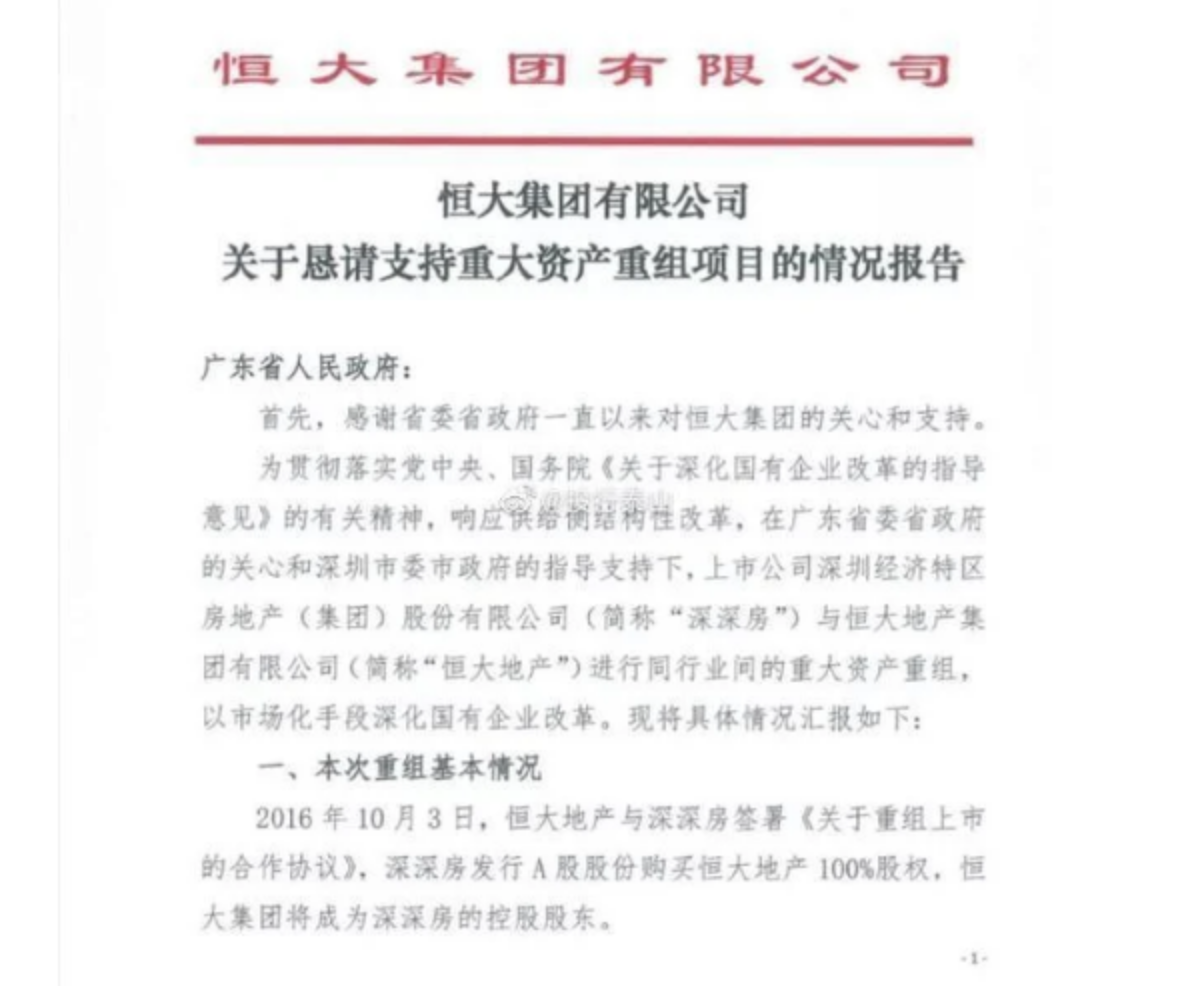
周四(9月24日)網路瘋傳一份文件顯示,中國最大地產商恆大集團懇請廣東省政府支援重大資產重組,「懇請」廣東省政府支持准許將地產業務借殼中國A股深深房上市。若重組不能完成,可能引發一系列系統性風險,並影響社會穩定,牽涉200多家金融機構和8000多家上下游企業。

周五早盤恆大公司債暴跌兩成

這份瘋傳的文件在今天早上突然遭到中國網路下架,恆大集團也出面否認相關訊息,不過已有網友截圖文件相關內容。

重大利空消息傳來,恆大兩檔債券「19恆大01」及「19恆大02」周五早上10點多左右暴跌兩成,臨時停牌,停牌時報價分別為75.14及75人民幣,這兩檔債券於10時53分及10時48分復牌。此外,恆大集團在香港掛牌股價下跌1.8%至15.5港元,今年來累計大跌30%。

周四(9月24日),網路上瘋傳一份《恆大集團關於懇請支持重大資產重組專案的情況報告》,這份落款日期為8月24日的報告顯示恆大集團有息負債餘額超過8300億元人民幣(3.64兆台幣),存在現金流斷裂風險。

同時,恆大集團表示,如不能按時完成重組,將導致深深房公司的中小股東因停牌四年而利益受到巨大損害,引發對交易各方、監管部門的法律訴訟或維權行為。

恆大是中國最大地產商

中國恒大集團是1996年由許家印在廣州創辦,主要業務核心是房地產開發,先前與碧桂園、萬達齊名,是中國規模最大的地產開發商之一,業務項目遍及全中國兩百多個城市,在房地領域站穩腳步後,也開始發展汽車、旅遊、體育、金融、健康養老等多元化業務,甚至還入股廣州恆大淘寶足球俱樂部,集團在2016年進入《財富》世界500強,2020年排行第152位。

恆大懇請廣東省政府的文件顯示,恆大地產如果不能如期完成重組,須在2021年1月31日前償還戰略投資者1300億元人民幣(下同)本金,並支付137億元分紅。

如此一來,這1300億將由權益轉為負債,恆大地產的資產負債率將大幅攀升至90%以上,可能導致恆大地產現金流斷裂。恆大地產現金流斷裂將導致恆大集團無法償債,進而引發金融系統性風險。

翻閱上半年財報發現,截至2020年6月30日,恆大集團有息負債餘額8355億元。涉及銀行類金融機構128 家,借款餘額2323億元。

其中,中國境內的銀行類金融機構171家,借款餘額2163億元,主要為民生銀行293億元、農業銀行242億元、浙商銀行107億元、光大銀行100億元、工商銀行94億元、中信銀行94億元等。

恆大跟292家金融機構借款

涉及非銀行的金融機構有121家,借款餘額3684億元,主要為光大信託278億元、山東信託176億元、外經貿信託167億元、中航信託133億元、中信信託126 億元等。

另外,涉及中國境內公司債券496億元,境外債券1852億元。如果恆大地產不能按時完成重組,可能導致其現金流斷裂,從而引發恆大集團在相關銀行、信託、基金等金融機構及債券市場的交叉違約,進而產生金融系統性風險。

除金融系統風險外,報告稱,目前恆大上下游合作企業達到8441家,若恆大地產現金流斷裂,將直接影響上下游企業的正常經營、部分企業甚至面臨破產風險,對經濟平穩健康發展造成嚴重影響。

上下游合作企業達到8441家

截至2020年6月底資料顯示,恆大集團為中國最大地產集團,在廣東、北京、上海、重慶、安徽、廣西、河南、江蘇、湖南等20多個省市擁有20多家區域公司,在全中國229多個城市擁有地產項目792多個,在建工程1.23億平方米,公司員工14萬名,解決就業317萬。

《希望之聲》報導分析,若因恆大地產現金流斷裂引發恆大集團陷入危機,將直接影響331萬人的穩定就業。同時,已售未交樓的61.7套商品房的204萬業主面臨工程爛尾或無法收樓的風險,嚴重影響社會穩定。

網傳恆大集團懇請廣東省政府支援重組的報告。
back to top
navbar logo