中秋佳節月圓人團圓,可少不了陣陣烤肉香,買好陸海空食材要大烤一波了嗎?如果不是在家烤或到燒肉店的民眾,千萬要記得是先確認烤肉區域是否合法,否則可能會吃上罰單。《信傳媒》整理六都中秋開放烤肉的公園綠地,
北市中秋額外開放12處公園
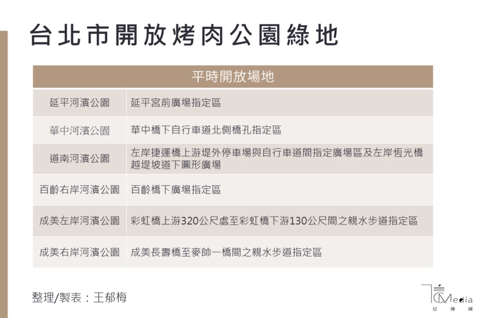
台北市開放場地分為平時就有固定6處開放的烤肉公園綠地,而中秋節期間還會有新增12處公園開放烤肉。


(一)平時開放場地
延平河濱公園、華中河濱公園、道南河濱公園、百齡右岸河濱公園、成美左岸河濱公園、成美右岸河濱公園
(二)中秋節增加開放地點(開放時間:9月30日17時起至10月4日24時止)
彩虹河濱公園、觀山河濱公園、美堤河濱公園、大佳河濱公園、圓山河濱公園、百齡左岸河濱公園、道南河濱公園、景美河濱公園、溪洲河濱公園、馬場町紀念公園、華中河濱公園、雙溪河濱公園。
新北、桃園皆僅開放一處
新北市政府表示,今年中秋假期除「樹林區原住民族主題部落公園」有完善的烤肉區提供民眾烤肉外,其餘河濱公園則不開放民眾烤肉,環保局表示,若因烤肉的煙或味道影響附近住家而遭檢舉,會先柔性勸導,或請民眾移至別處烤肉,情況嚴重者則可依空汙法對個人開罰5000至10萬元不等。
桃市府養工處去年中秋開放桃園區向陽公園籃球場旁紅磚廣場、大溪區大溪河濱公園圓形表演廣場烤肉,虎頭山公園59個烤肉爐位採現場登記,今年完全不開放公園空地烤肉,只有虎頭山公園能夠登記使用,民眾需在烤肉當天提前登記借用,違者可處500至5000元罰鍰。
新北樹林區原住民主題部落公園:大漢溪左側,靠近城林橋及柑園2橋間的樹林區原住民主題部落公園的烤肉專區。
桃園虎頭山公園:風景區中秋連假開放當天登記。

台中山海線各開放一處,台南高雄全面禁止
台中市建設局27日宣布,今年度市府僅開放「清水區鰲峰山公園烤肉區」及「北屯區中正露營區」供民眾烤肉,正好山線海線各一處,其餘公園綠地與園道禁止烤肉及野炊,若有違反者,市府將會依據「台中市公園及行道樹管理自治條例」,處1200元以上、6000元以下罰鍰。
台南市工務局及高雄市工務局皆表示,全面禁止民眾在公園烤肉及燃放煙火,以免傷及他人安全及破壞環境,台南市違反者違者將處行為人新台幣1200元以上6000元以下罰鍰,高雄市違者將處新台幣1,000元以上6,000元以下罰鍰。