全球新冠疫情持續上升,多國單日確診人數屢創新高!根據指揮中心監測資料顯示,全球至少133萬5211人死於新冠肺炎,全球累計55,654,516例確診,分布於190個國家/地區。
澳洲再現本土傳播病例,4,000人居家隔離;俄羅斯新增死亡人數達到創紀錄的442人;韓國連4天單日確診逾200例,首都圈防疫規範升級。
日本東京都今(18)日也新增493例確診病例創新高,全日本今天單日突破2000人大關,達2198人,創下日本單日確診紀錄歷史新高,日本疫情全面告急!
而蒙古自11月11日報告首例本土社區感染病例,迄今已累積21例本土確診病例,目前全國實施居家令至12月1日,由於本土病例持續新增,因此即日起,該國從低感染風險國家調整為中低感染風險國家。
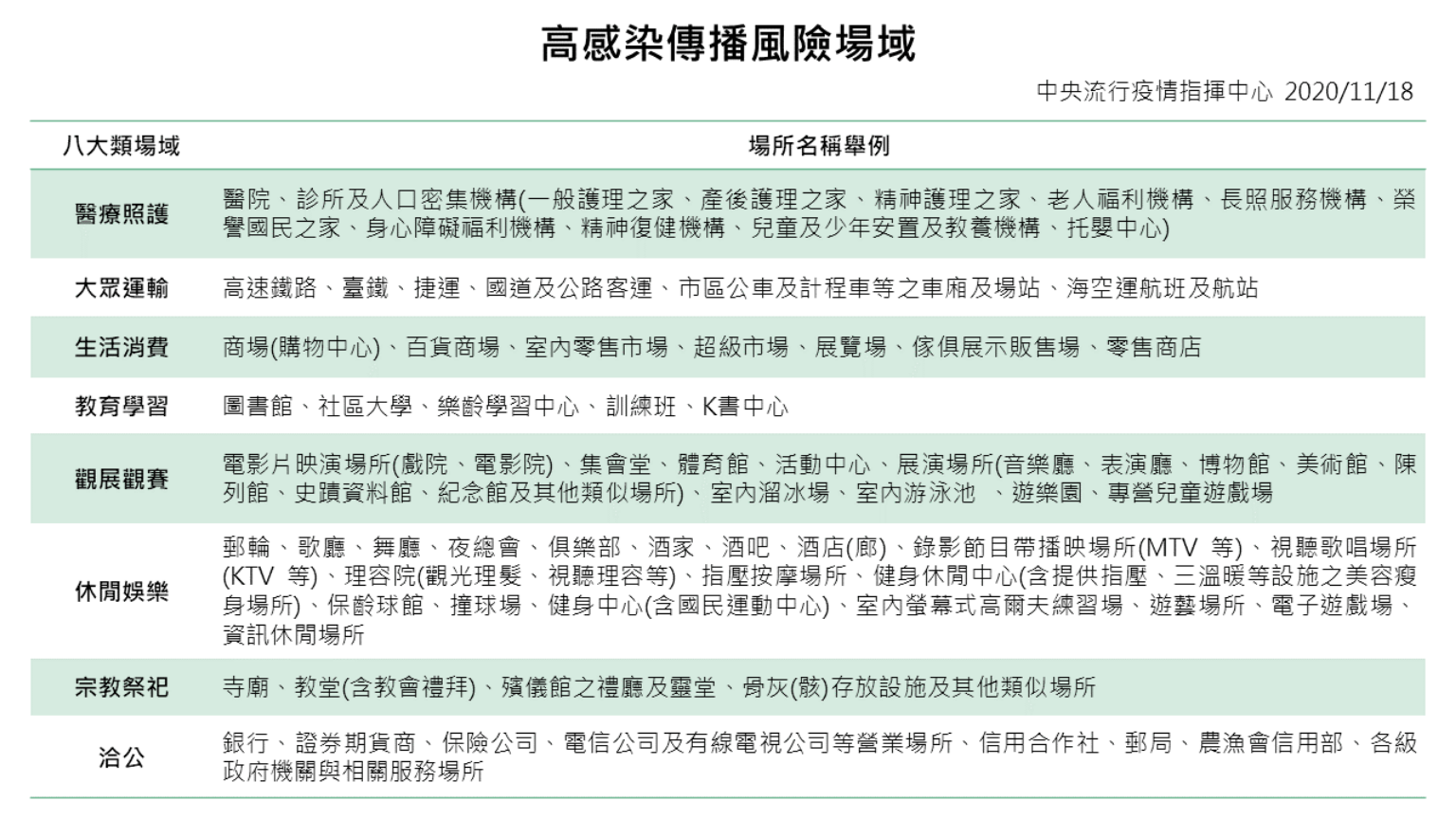
自11月以來我國境外移入個案已累計52例,各界關心的「秋冬防疫專案」,中央流行疫情指揮中心終於在今日正式公布。指揮中心指揮官陳時中宣布,自12月1日起,民眾進入「醫療照護、大眾運輸、生活消費、教育學習、觀展觀賽、休閒娛樂、宗教祭祀、洽公」等8大類場所應佩戴口罩。
至於邊境管制有何細節規範?台灣檢疫量能是否充足?國外疫苗採購狀況又是如何?指揮中心也在今日記者會中一一說明。
12月起「8大場所」沒戴口罩最高罰1.5萬
關於邊境檢疫,陳時中表示,所有入境及轉機旅客登機前須附3日內COVID-19核酸檢驗陰性報告。
陳時中指出,國際疫情持續嚴峻,預期今年底及明年初入境旅客數將增加,為加強防疫安全,自12月1日至明年2月28日(啟程地時間),入境我國機場或經我國機場轉機的旅客,不論身分(本國籍與外國籍人士等)或來台目的(求學、工作、外交公務等),均應檢附「表訂登機時間前3日(工作日)內COVID-19核酸檢驗陰性報告」才能登機來台,並將由交通部督導各航空公司確實把關。若發現檢驗報告不實,得依傳染病防治法處新台幣1萬至15萬元罰鍰,並將追究偽造文書印文罪之刑責。
_工作區域1.jpg)

在「社區防疫」部分,陳時中表示,考量秋冬時期除了新冠疫情外,也有多種呼吸道傳染病盛行,都會加重醫療體系的負荷與調度壓力,為提高民眾於高感染傳播風險場所佩戴口罩的遵循度,以降低呼吸道傳染病的感染與傳播。
陳時中強調,自12月1日起,強制要求民眾進入「醫療照護、大眾運輸、生活消費、教育學習、觀展觀賽、休閒娛樂、宗教祭祀、洽公」等八大類場所(場所舉例如附表)應佩戴口罩。未依規定佩戴口罩,經勸導不聽者,將依違反傳染病防治法第37條第1項第6款規定,由地方政府裁罰新台幣3千元以上1萬5千元以下罰鍰。
不過游泳時要怎麼戴口罩?
指揮中心發言人莊人祥解釋,健身房、三溫暖沒辦法全程戴口罩,可以用人數總量管制、加大設施兼具方式做管控,使用中可以不用戴、使用後再戴上。陳時中也表示,如果在上述場所內有飲食需求,在與不特定對象保持社交距離或有適當阻隔設備的前提下,可在飲食期間暫時取下口罩。
至於人潮聚集的戶外場所(如戶外風景區、遊樂園、夜市、傳統市場等),或是於戶外進行的公眾集會活動(如遊行、遶境、跨年晚會等),陳時中建議業者或場所管理單位採用「人數總量管制」方式進行管控,使民眾在場所或活動中能持續、有效地保持社交距離,並請民眾如有發燒或呼吸道症狀等身體不適時,應避免前往上述場所,以及在不能保持社交距離時自主戴上口罩。
關於公司尾牙是否能舉行?陳時中表示,尾牙能否舉辦跟秋冬專案無關,主要是看有無本土病例,就會有人數管制措施。
-1091118.png)
印尼移工確診多!20日起集中檢疫、暫緩4家公司仲介
指揮中心也在今日公布國內新增2例境外移入確定病例,為30多歲印尼籍女性(案607)及60多歲本國籍男性(案608),分別自印尼、美國入境。
陳時中表示,案607於11月12日來台工作,入境後搭乘專車前往集中檢疫所,14日出現喉嚨痛及全身痠痛未通知檢疫所,16日因發燒、流鼻水及喉嚨痛經安排就醫採檢,於今日確診。衛生單位已初步掌握個案接觸者共69人,其中同行移工2人及同班機座位前後兩排乘客44人,列為居家隔離對象;另同班機機組員12人及同車接觸者11人因有適當防護,列為自主健康管理對象。
而案608則是長期居住美國(前次自台灣出境日期為2019年10月),並於11月11日返國。陳時中指出,個案入境時無不適症狀,前往防疫旅館進行居家檢疫;11月12日起陸續出現體溫偏高、肌肉痠痛、頭痛、咳嗽及流鼻水等症狀,16日由衛生單位安排就醫採檢,於今日確診。衛生單位已掌握接觸者共15人,為同班機座位前後兩排乘客,列為居家隔離對象;同班機機組員皆有適當防護,列為自主健康管理對象。
近日頻傳來台印尼移工確診,為維護國內防疫安全及減少印尼籍移工境外移入病例持續發生,陳時中表示,近期PT. SENTOSA KARYA ADITAMA 等4家印尼外國人力仲介公司所訓練及仲介印尼移工,共計20名移工來台後確診。他也宣布,自11月20日起暫緩該4家印尼外國人力仲介公司仲介移工來台工作,但已於11月19日前經駐外館處核發入國簽證者,不在此限。
陳時中指出,現行社福類及重出入國印尼籍移工已採集中檢疫,至於產業類新聘印尼籍移工,則由雇主或仲介公司辦理居家檢疫。經統計,今年3月27日至11月16日共計4,180名印尼籍移工辦理集中檢疫,2,382名辦理居家檢疫。為確保我國防疫安全與民眾健康,自11月20日起當日入境印尼籍移工均需接受集中檢疫,原規劃辦理居家檢疫,且已登錄於勞動部入出國移工機場關懷服務網站者,將協助安排入住集中檢疫。

公費流感疫苗「50至64歲」健康成人12月恢復接種
而近日傳出武肺疫苗預算115億元,以1劑700元、1500萬劑計算。有專家認為,1500萬劑疫苗防疫目標可能不太夠,媒體也好奇費用是否過低,是否還有預算空間?
對此,陳時中表示當時預算不提也不行,但訂定預算時沒有任何架構出來,對太早掀底牌是否可能影響配給數量,他表示我國還有52億元增加預算空間,「現在疫苗購買價格不會比這個低,以免怕人家擔心台灣這邊預算買不起。」
針對一劑700元價格設定太低,是否太早掀底牌?陳時中表示自己沒講過,但有很多人要指揮中心掀底牌也沒辦法,「目前看起來國際疫苗費用都不會比700元低,但不擔心台灣買不起。」他也認為當初制定預算有合理性,但不會侷限於現有預算。
關於公費流感疫苗,陳時中也在今日記者會中表示,由於65歲以上長者及學齡前幼兒等流感高危險族群接種率,已逐步提升至目標接種率8至9成,為持續推動流感疫苗接種計畫對象於流感高峰期前獲得保護力,自12月1日起恢復50至64歲無高風險慢性病之成人接種公費流感疫苗。