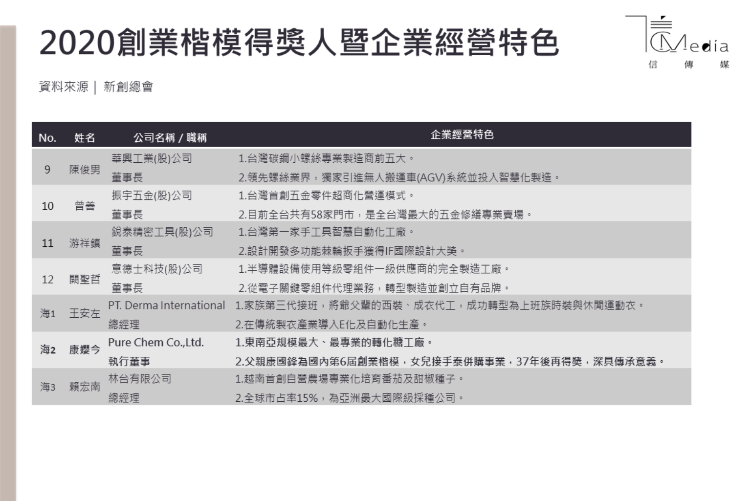
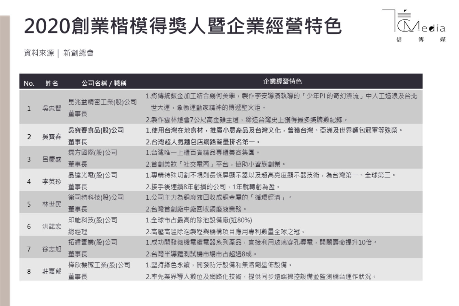
全國創新創業總會12月3日公布象徵華人創業家最高榮譽的「2020創業楷模」得獎名單,共有海內外15位得獎人榮獲殊榮,得獎人企業除了吳寶春麵包,以及台灣唯一上櫃的百貨精品專櫃美容集團霈方國際、臺灣最大五金修繕賣場振宇五金,是知名消費性品牌之外,昆兆益精密工業、晶達光電、衛司特科技、印能科技、拓緯實業、樺欣機械工業、華興工業、銳泰精密、意德士科技以及來自印尼PT. Derma International、泰國Pure Chem Co.,Ltd.以及越南林台有限公司,都是該產業的隱形冠軍。
頒獎典禮前,蔡英文總統及僑務委員會童振源委員長,特別接見勉勵,除了對全體得獎人在創業過程中經歷大環境的千錘百鍊,創造事業成就給予高度肯定之外,也期許全體得獎人能夠持續支持政府推動的各項經貿政策,結合全球臺商的人脈與專業資源,擴大臺灣與各國的合作商機,擦亮「MIT」招牌。
.png)
.png)
「創業楷模的努力與貢獻,為社會帶來正向影響與價值,是推動臺灣經濟成長不可或缺的重要力量。」賴清德副總統頒發創業楷模及創業相扶獎後表示,今年獲獎的15位創業楷模,在近3年平均創造約新臺幣105億年產值,提供超過4,000個就業機會,也在第一時間捐贈物資為防疫盡心力,善盡社會責任。
尤其得獎人當中不乏來自科技製造業,透過全球專利布局及數位化製程管理,將產品及服務輸出國際市場,讓世界看見臺灣產業堅強的實力,對國家社會及經濟發展貢獻良多,實為創業家的標竿典範。

主辦單位全國創新創業總會楊立昌總會長表示,全體評審委員在評選過程中皆明顯感受到,今年的得獎人雖然來自不同產業領域,但同時具備一共同點:主動結合數位與智慧工具,在技術、通路、品牌、行銷及服務等商業模式上追求創新,推動轉型升級。這一份勇於創新、積極應變的創業家精神,相當值得敬佩與學習。