公懲會(已更名為懲戒法庭)前委員長石木欽,因與佳和集團董事長翁茂鍾不當接觸,在去年遭到監察院彈劾,不過在監察院調查過程中卻發現,有多位審、檢、警、調司法人員也有不當接觸,審理期間球敘、飲宴、炒股樣樣來,傷害司法獨立與公正性,監察院要求行政院與司法院應詳實清查與檢討。
法務部與司法院今(18)日分別提出調查報告,涉及此案檢調人員與法官各20人。
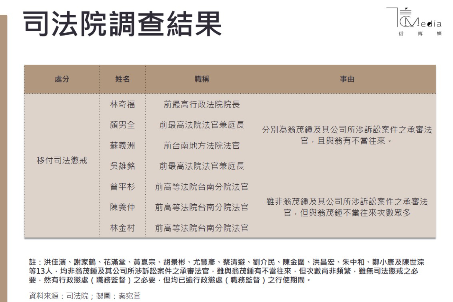
其中,前台南地檢署檢察長、前監委方萬富、前檢察官曲鴻煜,及時任台北市調處機動組主任、前調查局經濟犯罪防制處長秦台生,移由檢察機關分案調查;前最高法院院長林奇福、前最高法院法官顏南全、吳雄銘、前台南地院法官蘇義洲、前高等法院台南分院法官曾平杉、陳義仲、前高等法院法官林金村等7人,因違失情形重大,有懲戒必要,司法院將向人審會提案,由人審會決議是否移送監察院調查。
司法界重大醜聞還沒完,未見警政署報告、監察院要續追
監察院彈劾石木欽創下台灣彈劾司法層級最高紀錄,這樁司法醜聞,因為翁茂鍾關鍵的27本筆記本,詳實記載其哪一天做了甚麼事、見了甚麼人,以及如何運用司法檢調關係以求勝訴的過程,如滾雪球般越滾越大。
法務部將與承辦翁茂鍾案件有關者、購買翁茂鍾公司股票者、接受翁茂鍾宴請5次以上者,及接受翁茂鍾餽贈襯衫5次以上者列為調查對象,具檢察官身分者共11人(在職4人、未在職7人),據調查局所屬人員身分者共9人(在職2人、未在職7人),合計20名檢調人員。


司法院則依有無買股圖利、是不是承審法官,及與翁茂鍾不當往來情節與頻率等原則,調查20位法官。
不過,民間司法改革基金會董事長林永頌批評,看不見司法院與法務部有想痛定思痛的決心,只想輕輕帶過,他質疑,為何警政署沒有任何調查報告。
台灣司法爆出如此大的醜聞,林永頌要求司法院院長許宗力與法務部長蔡清祥,應代表司法向人民道歉,也向盡忠職守的司法人員道歉;另外,行政院長蘇貞昌也應該要求警政署盡速提出調查報告,並要法務部檢察署將所有卷宗移交給監察院,進行完整調查。
監察院下午發布新聞稿表示,將就司法院與行政院移送調查報告,勿枉勿縱,續行查處。
司法院與法務部合計共調查40名司法人員
蔡清祥今親上火線表示,與翁茂鍾相關案件共4件,包括怡華公司財務副總吳仙富偽造有價贈券自首案、諸慶恩偽造定存單案、怡安公司內線交易案,及應華炒股案,為釐清外界質疑,並以最高標準處理,均將移由檢察機關重啟調查,以昭公信。
調查人員部分,3人移由檢察官分案調查,1人移送監察院審查,進行司法懲戒,及16位移由原任職務機關查處,依職務監督程序辦理或行政議處。

司法院由秘書長林輝煌說明。他指出,受調查的20位法官均查不到與翁茂鍾有購買股票牟利情形,亦查不到收受金錢或收受禮品與他們的職務有對價關係的犯罪證據。
法官的部分,有7人移付司法懲戒,13人雖無司法懲戒之必要,然有行政懲處之必要,但均已逾行政懲處之行使期間。

宴請5次實際卻是吃飯74次,法務部以5次為調查標準惹議
然而,法務部提出對監察院調查意見註8「以現有資料出現次數未達5次以上,並非頻繁,故而隱匿」記載,作為行政調查範圍限縮的參考標準,不只民間團體不滿,監察院也有話說。
司改國是會議委員王薇君指出,以法務部前參事羅榮乾為例,他可以跟翁茂鍾吃飯高達74次,在新聞稿上卻只有標示「接受翁茂鍾宴請5次以上」,富商可以跟司法人員餐敘74次令人匪夷所思,她亦質疑,法務部以5次為標準,難道是在告訴毒販之後走私4次可以跟法官講他還不足5次?難道司法不需要用更高的標準來要求自己嗎?
負責調查石木欽案的監委委王美玉及高涌誠指出,當時是因為台北地檢署有相關顧忌,並無取得台北地檢署103年度他字第6578號、106年度他字第267號偵卷暨贓證物的全部資料,僅係針對與被調查人石木欽具有關聯性卷證資料進行調查,但無限縮監察院自身調查範圍,調查委員將建請司法及獄政委員會,請法務部依據司法及獄政委員會前審查意見移送全部扣押物過院審查。