美股大漲帶動全球股市上漲,台灣又因資金行情及匯集幾個異常好的產業情況,又因外資認錯回補、資金行情持續、軋空,造就台股個股股價大漲,推升台股指數從2020年10月底到2021年1月20日,大盤指數衝高到16,238點,台股大漲近4千點。
由於近期美股及台股漲幅過大,美股、台股及個股股價在1月中下旬出現漲多回檔修正,台股大盤從1月20日最高點16,238點,修正到1月29日收盤的15,138點,大跌1,100點。
所幸封關前美股反彈且在Nasdaq創新高,帶領台股大盤及電子股表現強勢,封關當周台股大盤反彈664點,以15,802點收盤;不過2月5日台股最後封關日接下來休息11天,台股大盤及個股股價面臨節前賣壓,使得2月5日台股最高大漲232點,最後壓回只漲96點。
我們認為1月中下旬到2月初個股股價修正之後,想賣的人都已賣出,即使封關當週5天台股大盤上漲664點,但因封關及農曆年期間美股仍然上漲,尤其費半指數及台積電股價大漲,預期將有利於台股過年後的開紅盤行情。以下是宏遠投顧副總陳國清對未來一周市場行情的分析及看法:
不過,部分個股股價在封關前若已大漲過,即使開紅盤仍有上漲的可能,但是選股仍需謹慎。至於封關前股價先回跌修正者,或因想賣的投資人已賣出,籌碼較為安定之下,配合業績表現好的話,可能股價在開紅盤起將有機會表現更好。
電子漲價股仍為投資主角
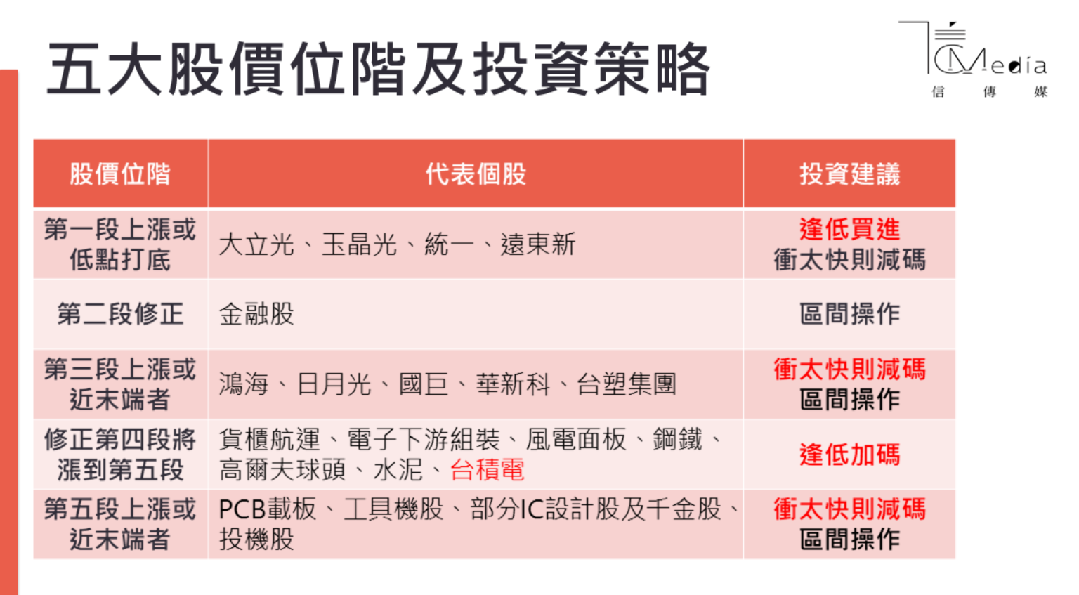
2020下半年至今集中下單、轉單效應、缺貨之際超額下單、產能不足造成產品大漲價,包含近期車用晶片缺貨,相關漲價股成投資主角,目前架構依然如此。如以高價 IC 設計、工具機、 高本益比的電子股及少數投機股 ,即使目前股價強勢且仍有上漲空間,但本益比高達30~ 70多倍, 股價已在山頂上或是將近走到 山頂上的位置恐怕有持股者或許需要見好就收;沒有持股者就不要太躁進,以免買在山頂上的股價 。
因為從投資走到投機之際,投資人往往只看到樂觀的一面,而且樂觀會看得更樂觀, 就怕過度樂觀而投資在最高點附近,股價若是大跌將會懊悔不已如果投資人仍然看好而且想要操作的話,可等未來股價有大幅回跌再來區間操作,比較安全。
台股指數高點就看台積電及聯電,以及權值股的表現。近期台積電會因Intel不委外代工新進產品而失去大漲的動能,且因許多大媽們搶在高檔區、外資賣超,短線高點會有一些套牢賣壓;不過,在國內ETF基金及政府基金護盤,且因農曆期間台積電美股ADR股價大漲,台積電股價在開紅盤將會強勢表現。
台股指數高點就看台積電及聯電
近期聯電股價也回跌約10%,上週聯電美股ADR股價也大漲,預期開紅盤聯電股價應能強勢表現;當聯電股價敢漲,其他低價半導體股也才敢漲。不過,許多三線的低價半導體股股價有跑在基本面之前,獲利跟不上股價,因而仍須慎選股票。
近期電子低價漲價股則是看面板股的友達及群創,由於受惠於在家上班及上課推升電腦需求對面板需求增加,加上中韓兩國不再擴充TFT-LCD面板產線且將工廠轉往OLED發展,LCD供給減少,使得去年第三季至今大尺寸面板價格大幅上漲,推升面板廠商獲利。近期股價走多一段時間的面板股,雖然近兩天股價漲多拉回,但因獲利往上及股價位階仍低,預期仍有表現空間。
至於受到半導體、 IC 設計股資金排擠而下跌及修正整理一段時間的電子中下游零組件及系統組裝等績優股、以及股價低迷很久的大立光及玉晶光等股票, 因本益比仍低, 或因投資人開始對高本益比電子股的戒慎恐懼,且在籌碼已沉殿一段時間之後農曆年後開紅盤應該也有機會做表現見下表二所示。
傳產股看獲利成長及價值投資
近期電子股表現太過強勢,使得傳產股的投資資金受到排擠,股價表現相對弱勢,但因電子股股價漲幅已大,近期股價及本益比偏低的傳產股應該會有機會做表現。
傳產股則以貨櫃航運的長榮、陽明、萬海為高獲利成長主角,雖然近期貨櫃航運股股價漲多出現大幅回跌頗重,籌碼凌亂使然,包含長榮47萬張ECB轉換的外資賣壓,但封關當周末長榮ECB只剩6萬張未轉換。但是,著眼於它們是今年全台股當中本益比最低的股票,僅有2~5倍左右,也可能是全球本益比最低的股票,預期未來股價將會表現在獲利數字的呈現。
由於許多分析師認為貨櫃航運是景氣循環股,建議投資人不要抱股過年,但是當持股沒信心的人都已經賣出,股票已跑到有信心的投資人及大戶手中,尤其近期千張持股以上的大戶大增、長榮47萬張ECB轉換賣壓近尾聲,目前籌碼逐漸穩定。
儘管農曆年封關期間,馬士基公布今年財測不如市場預期,馬士基股價大跌,惟馬士基早就在2~3周前公布今年第一季獲利60億美元,全年賺100億美元的消息,只是股價落後反應2周而已。
從去年馬士基一整年也往上調高3~4次的業績及獲利來觀察,我們認為馬士基不想預估獲利太高,因為新冠肺炎疫情的後續仍有變數,但是最重要的是,大家都不想獲利預估太高造成託運業者及政府關注,寧願保守預估及穩穩地賺,因此,預期馬士基今年財測還會有往上大幅調升的空間。
另外,就在馬士基股價下跌之際,馬士基股價在低檔的承接力道頗強,應該是被熟悉貨櫃航運景氣的投資人買走了,而且其他貨櫃航運業者也沒有如馬士基股價下跌,例如赫羅伯特、 現代商船股價還是上漲,走自己的路。
長榮1月營收年增率月增率均超出預期
長榮公布1月營收284.35億元,相較去年同期大幅成長71.69% 若與去年12月245.8 億元相較,月成長幅度達 15.68%,超出市場預期,遠高於一大堆電子公司月營收不成長甚至還衰退的情況,萬海及陽明1月的業績也是非常地好。
配合貨櫃航運業營收可望逐月走高及獲利大幅成長 、3月公布去年財報、配息及融券回補、5月換高合約價及第一季季報公布;加上今年稅後EPS將有機會超過10元,也會超過2010年稅後EPS的2~3倍以上,但目前股價卻跟2010年底最高股價相當,還遑論2010年底台股大盤指數約9千點,目前台股大盤指數則是接近16,000點的位置,比2010年最高指數超超出7成(這還不包含每年除權息所減少的4~5百點的指數,顯然貨櫃航運股股價偏低太多,見下表所示。

我們預期貨櫃航運股股價將有機會在開紅盤走第五波上漲格局,屆時也才會帶動散裝及航空股股價上漲,因為散裝及航空業者的獲利沒有大幅成長,且因去年及今年散裝業者及航空業者的獲利遠低於貨櫃航運公司;如果貨櫃航運公司股價沒有大幅上漲,散裝及航空業者的股價也會漲不動,因為股價會有倫理及比價效應,而且股價會以獲利及稅後EPS為依歸及憑藉。

近期傳產股表現比較好的則是高爾夫球頭股及自行車股,雖然股價在封關前出現漲多拉回,不過著眼於業績仍佳,後續應該還有表現機會。
至於受到半導體、IC設計股資金排擠而下跌及修正整理一段時間的水泥股、食品股、風電股、鋼鐵股、塑化股,因本益比仍低,且在籌碼籌殿已沉澱一段時間之後,農曆年後開紅盤應該也有機會做表現,見上表所示。