2月26日中國以多次驗出有害生物為由,從3月起暫停進口台灣鳳梨,企圖打擊台灣,兩岸鳳梨大戰一觸即發。
今(17)日中國宣布「農林22條措施」,其範圍除了引起關注的鳳梨的水果類,還包括茶葉、花卉等農林產品,與畜牧水產養殖業等,稱為台灣民眾、台企在農業農林業領域發展涉及的農地林地使用、融資便利和資金支持、投資經營、研發創新、開拓內銷市場等方面提出具體支持措施,進一步為台灣民眾、台企提供同等待遇,才先讓台灣吃一記悶棍,又馬上推出惠台措施,頗有拉攏台灣農民的意味。
農林22條措施包山包海
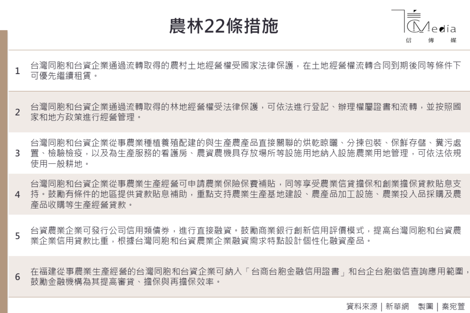
國台辦在今天舉行記者會,並公布《關於支持台灣同胞台資企業在大陸農業林業領域發展的若干策略》,簡稱為「農林22條措施」。
國台辦發言人朱鳳蓮說,「農林22條措施」是全面貫徹19屆五中全會和總書記習近平在《告台灣同胞書》發表40周年紀念會上的講話精神,為台胞台企提供同等待遇的重要舉措,「31條措施」、「26條措施」一脈相承。
朱鳳蓮表示,「農林22條措施」有3大特點,包含立足新發展階段、切合台人台企實際需求,以及涵蓋面廣、支持力度大。
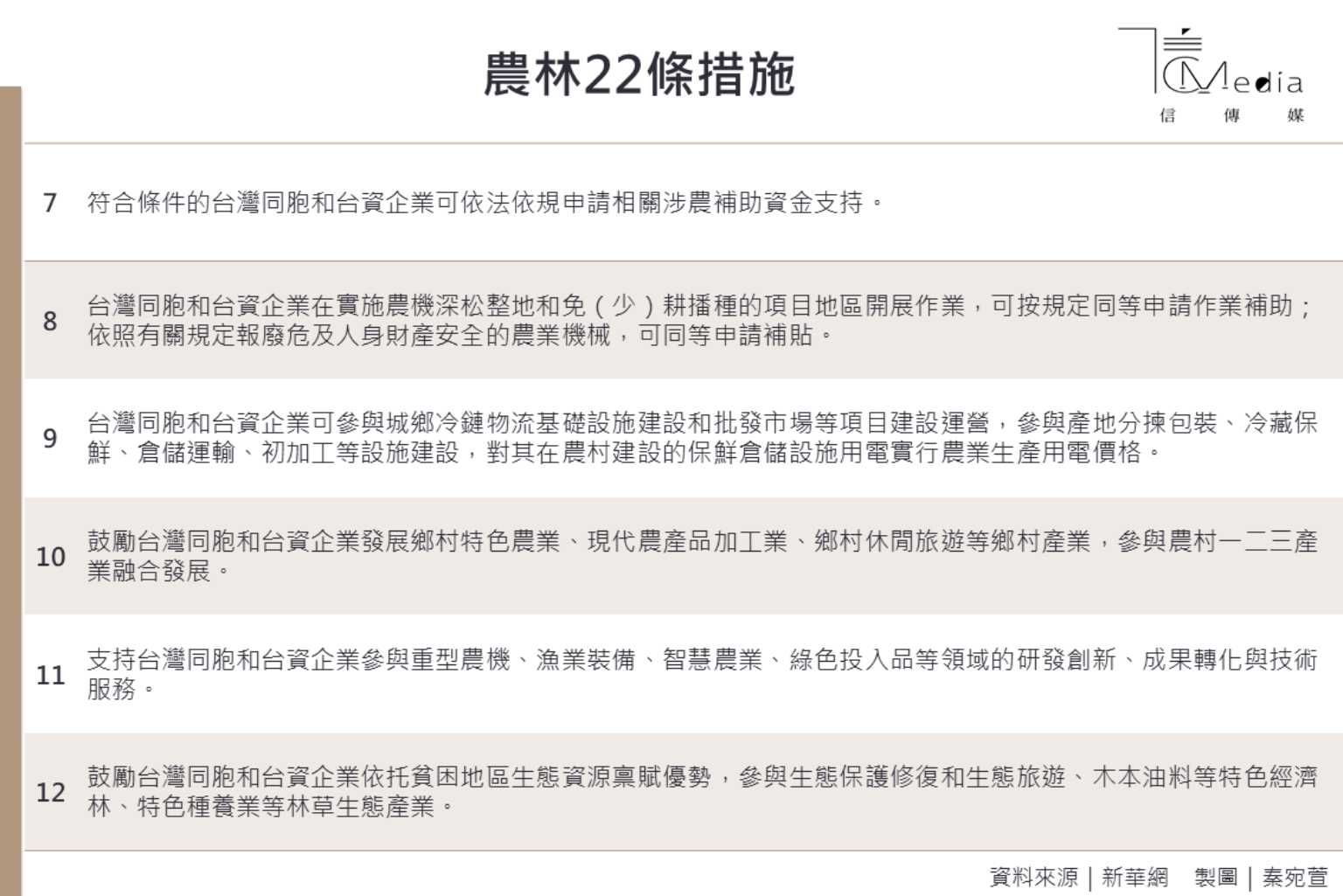
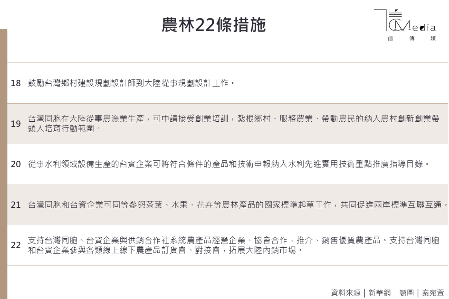
逐一檢視每條措施可以發現,涵蓋範圍「包山包海」除了鼓勵台人赴中從事農業生產、發展鄉村特色農業、現代農品加工業、鄉村休閒旅遊等鄉村產業外,更是從實質層面包含土地、設備、農業保險、貸款利息補貼,及協助拓展內銷市場給於台人大利多,更重要的是,措施中提及鼓勵台人參與創新技術研發、申請植物新品種權等涉及技術層面的優惠。
農委會坦言:技術在人防範有難度
民進黨立委陳亭妃直言,農林22條措施就是「農業統戰」表面鼓勵台灣企業到中國發展農林漁業,實則為取得台灣技術和經驗。一位學者私下表示,這根本不是什麼利多,而是要拿台灣的農業技術,根本就是要農民帶槍投靠,刨台灣農業的根,這是農業統戰吧。
農委會副主委陳駿季表示,技術在人,實際上人的流動很難避免,而防範人才外流可以分成2個層次,除了禁止、杜絕,就是針對技術綁品種進行防範,對於現行參與核心技術研發的人員出國,包括農委會場試所的政府人員以及從事農業研究學術單位的教授,出國到中國必須報備。
那麼人才的外流是否會變相成技術外流?陳駿季說,技術是搭配品種,除非連品種都帶到大陸,否則我們技術搭配對岸的品種以研究的角度來看,估計要2到3年才能調整到適合當地的品種。
陳駿季指出,政府在「在大陸地區從事投資或技術合作審查原則」列出409項禁止赴中國大陸投資的項目,農業包含其中,例如鳳梨就是禁止項目,農委會也會持續滾動檢討項目,此外農委會主管的「植物品種及種苗法」第51條,可禁止輸出入。
不過,值得注意的是,陳駿季坦言目前沒有開罰的案例,主因是證據力不強,而人員管制只能針對公部門,投資管制是針對產業,他也說,人員一旦退休後就脫離公部門,只能告訴他們帶著專業技術到中國對國內產業不好。
農林22條措施與31條措施、26條措施一脈相承
民進黨立委賴瑞隆說,赴中投資農林業有高度風險,中共為吸引台灣祭出優惠措施,其實是為了取得技術和經驗,最後就進一步取代,相信台灣人民都有感受。這種對台灣農業、漁業等技術的「養套殺」手法,台灣人不會輕易受騙,國台辦若有誠意就先協助台灣鳳梨解禁。
民進黨立委鍾佳濱則認為,農委會應該協助小農解決生產困境,落實合理化產銷制度,小農自然不會被貿易商牽著鼻子走。
中國自2018年推出惠台31條後,2019年再推惠台26條措施,到今年中國又推農林22條措施,可以看出中國拉攏的對象從台商、台生、台灣運動員,已經擴及到台灣農民,台灣政府不只要拿出對策,更應重新檢視農業政策,讓農業成為防禦統戰的破口。



