近日國內發生多起插隊打疫苗事件,但都雷聲大雨點小,未聞事後懲處。對此,立法院司法委員會召委黃世杰表示,這一問題可能要請指揮中心先明確規範才好做後續處理。而法界人士也遺憾表示,就是沒有明確的規範和法律效力 ,所以有些人才敢這樣搞。
基層頻傳特權插隊打疫苗,廉政署已高度關注
隨著疫情升溫,原本乏人問津的疫苗近日變得炙手可熱,同時也衍生特權插隊的現象,包括前立委、前縣長等特權階級,他們都被媒體爆出透過特權來插隊。日前新北市也傳出,有市立醫院偷偷開放VIP門診貴客到院接種疫苗,插隊接種了上百人。
不只如此,據了解,地方上有不少特權人士還對外炫耀自己已經施打疫苗,在在重挫本應優先施打的醫護人員士氣。甚至還傳說打疫苗可找議員安排插隊,有地區更喊價一劑5千元,令人搖頭大嘆不公平。
對於特權施打疫苗的亂象,法務部廉政署表示,刻正高度關切相關事件,若在疫苗施打上有公務員違反廉政法令,廉政署會全力配合主管機關進行了解與清查;尤其公務員若涉及廉政風紀事件(貪污收賄等),在政府機關或地方政府的政風單位絕對會進行了解。
黃世杰:要請指揮中心先明確規範
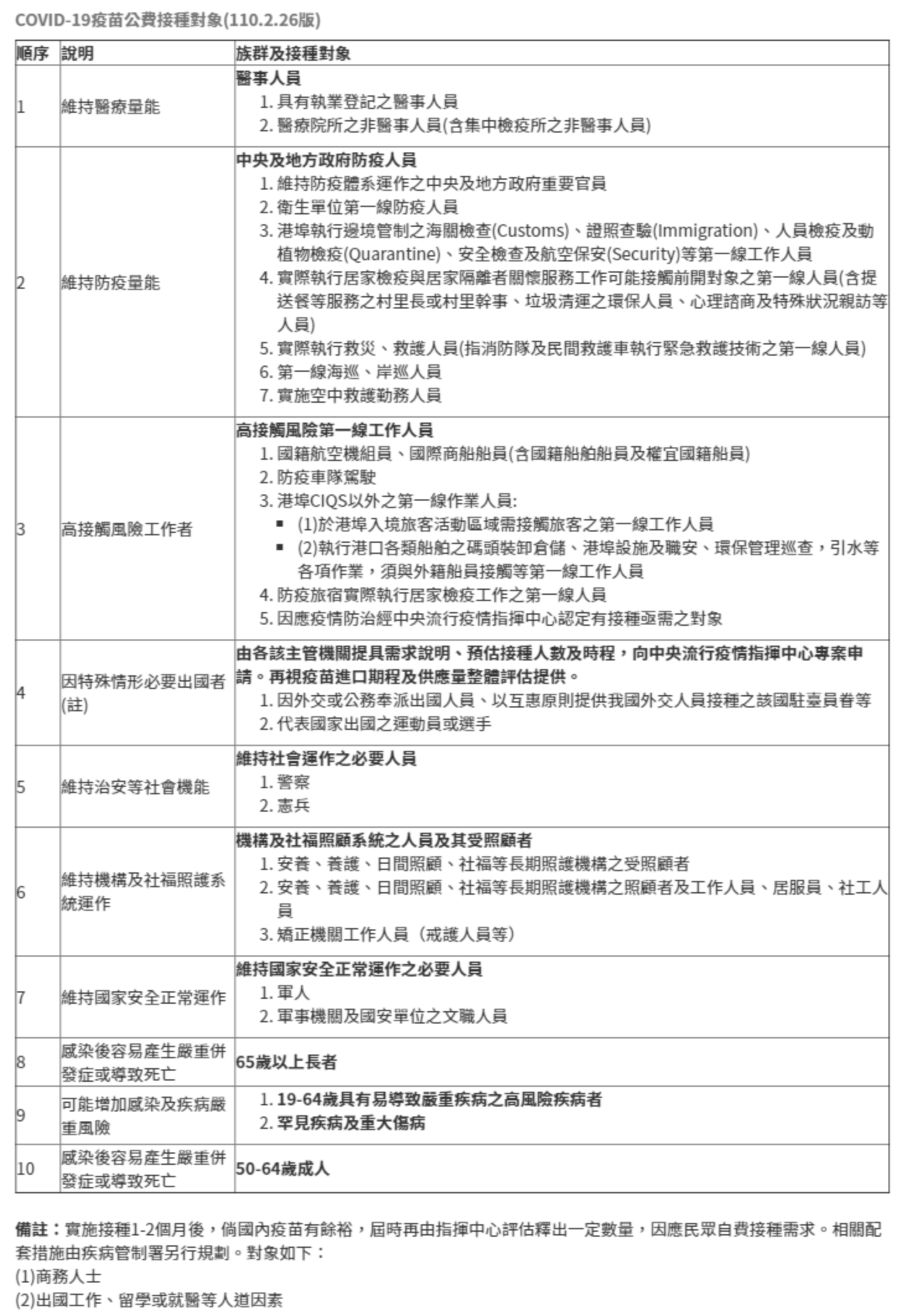
儘管各界大加撻伐,高雄市長陳其邁還對違規醫院警告,若再犯就要給予「最嚴厲處罰」,但處罰的法源依據?可處以哪些懲罰?其實都沒看到。事實上,就連指揮中心所公布的「公費疫苗接種對象順序」,都僅有列出順序而已,未明定法源依據及罰則。這恐讓惡意人士有恃無恐,檢調、政風單位也苦無依據來執法。

執業律師吳致頤表示,目前看到的疫苗施打順序,應該屬於行政命令,甚至只是行政指導而已;若沒有明確的規範,甚至可能只是行政指導,那麼插隊打疫苗的施打人和被施打人都不一定有法律責任。
據悉,已有民眾向立委反映,希望能呼籲法務部、檢調及政風單位動起來,遏止特權插隊打疫苗的亂象,以維護公平正義。對此,立法院司法委員會召委黃世杰坦言:「這一問題可能要請指揮中心先明確規範才好做後續處理」。言下之意,若沒有明確的法律依據,相關部門恐難依法行政。
律師吳致頤建議,應該是要透過《傳染病防治法》或《特殊嚴重傳染性肺炎防治特別條例》授權去訂一個施打「武漢肺炎疫苗處理辦法」會比較妥適,裡頭要去明定公費施打疫苗的條件與違規罰則,且一定程度上還是要允許自費施打。而對於現今亂象,他不禁痛斥:「就是沒有明確的規範和法律效力,所以有些人才敢這樣搞!」對此,
國民黨立委建議明定法源依據
另有不具名國民黨立委建議,「公費疫苗接種對象順序」或可明定係依據《特殊嚴重傳染性肺炎防治特別條例》第7條所制定,這樣就可以援引同法第16條第3款規定,由中央目的事業主管機關、直轄市、縣(市)政府,對於違規者處新台幣5萬元以上100萬元以下罰鍰。
《特殊嚴重傳染性肺炎防治特別條例》
第7條:
「中央流行疫情指揮中心指揮官為防治控制疫情需要,得實施必要之應變處置或措施。」
第16條第3款:
「違反中央流行疫情指揮中心指揮官依第7條規定實施之應變處置或措施,由中央目的事業主管機關、直轄市、縣(市)政府處新台幣5萬元以上1百萬元以下罰鍰。」
一位職業律師也提出,在尚未明確規範的情況下,可能只有當事人刻意謊報身份,或是公務員替其謊報身份時,才有可能有刑事責任問題,包括偽造文書、登載不實或使公務員登載不實等罪。
指揮中心未回應有無罰則
對於有人違反順序插隊打疫苗一事,指揮中心副指揮官陳宗彥未正面回應是否有罰則,僅說已在全國防疫會議上提醒各縣市,疫苗分配都是直接送到縣市衛生單位,請務必轉知各醫療院所,請大家要依照順序施打。
當媒體追問,若無罰則也無相關行政手段,如何防範地方有權有勢的人搶打?陳宗彥只一再重申,已提醒地方政府務必照順序施打。最後他又說,目前是利用疫苗調控對地方進行要求,若確認屬實,在疫苗配發上會做出調整。
對於這種說法,似乎暗示可能會對違規縣市減少疫苗供應。但問題是,特權插隊的惡意人士並未直接受罰,且本應及早施打疫苗的人,後續反而還會受到減少疫苗供應的拖累,形同躺著也中槍,實在不甚公允。