中央流行疫情指揮中心今(29)日公布國內新增42,204例COVID-19確定病例,分別為42,112例本土個案及92例境外移入;另確診個案中新增85例死亡。
新增之42112例本土病例
指揮中心表示,今日新增之42,112例本土病例,為19,909例男性、22,183例女性、20例調查中,年齡介於未滿5歲至90多歲以上,個案分布為臺中市(6,117例)、新北市(5,747例)、高雄市(5,139例)、桃園市(4,040例)、臺南市(3,910例)、臺北市(3,314例)、彰化縣(2,794例)、屏東縣(1,770例)、雲林縣(1,154例)、苗栗縣(1,028例)、新竹縣(981例)、新竹市(895例)、南投縣(870例)、嘉義縣(847例)、宜蘭縣(812例)、花蓮縣(701例)、嘉義市(587例)、基隆市(540例)、臺東縣(521例)、澎湖縣(198例)、金門縣(124例)、連江縣(23例)。
_01.jpg)
新增85例本土病例死亡個案
指揮中心指出,今日新增85例本土病例死亡個案,為46例男性、39例女性,年齡介於30多歲至90多歲以上,皆屬重度感染個案、81例具慢性病史、53例未接種3劑 COVID-19疫苗。確診日介於今(2022)年5月24日至6月26日,死亡日期介於5月27日至6月26日,詳如新聞稿附件。



新增92例境外移入個案
指揮中心說明,今日新增92例境外移入個案中,為51例男性、41例女性,年齡介於10多歲至60多歲,分別自美國及德國(各4例)、越南(2例)、義大利(1例)移入,另81例感染國家調查中。入境日介於今年6月23日至6月28日。




首批Novavax疫苗50.4萬劑明抵台,最快7月8日起提供接種
中央流行疫情指揮中心今日表示,透過COVAX機制獲配的首批Novavax疫苗50.4萬劑,將於明(30)日上午抵達桃園國際機場,完成通關程序後,直接運送至指定冷儲物流中心進行後續檢驗封緘作業。本批效期至今(2022)年9月30日。
指揮中心進一步說明,有關Novavax COVID-19疫苗之運用,依6月27日衛生福利部傳染病防治諮詢會預防接種組(ACIP)會議決議,後續將提供18歲以上民眾第1、2劑基礎劑、基礎加強劑,及第1次第2次追加劑接種,每劑須接種0.5ml。首批疫苗在完成封緘檢驗程序後,預計最快於7月8日起提供接種。
指揮中心指出,我國業於前(2020)年9月18日與全球疫苗免疫聯盟(GAVI)簽署協議,承諾透過COVAX機制採購476萬劑COVID-19疫苗,並於去(2021)年到貨102萬劑AZ疫苗,預定於今年分批供應226.8萬劑Novavax疫苗。

7月口罩防疫措施不變
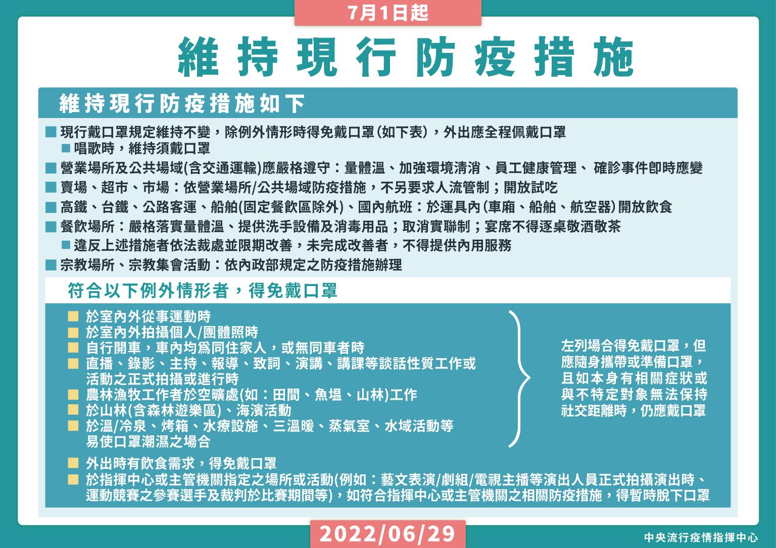
中央流行疫情指揮中心今日宣布,考量全臺已進入大規模流行階段,且境外移入BA.4及BA.5病例數持續增加,為兼顧防疫、經濟及社會運作,維持國內防疫量能與有效控管風險,經綜合評估疫情情勢,7月1日起維持現行戴口罩等防疫措施,相關規定說明如下:
一、現行戴口罩規定維持不變,除例外情形時得免戴口罩,外出時仍應全程佩戴口罩:
(一)唱歌時,維持須戴口罩。
(二)下列場合得免戴口罩,但應隨身攜帶或準備口罩,如本身有相關症狀或與不特定對象無法保持社交距離時,仍應戴口罩:
1.室內外從事運動。
2.室內外拍攝個人/團體照。
3.自行開車,車內均為同住家人,或無同車者。
4.直播、錄影、主持、報導、致詞、演講、講課等談話性質工作或活動之正式拍攝或進行時。
5.農林漁牧工作者於空曠處(如:田間、魚塭、山林)工作。
6.於山林(含森林遊樂區)、海濱活動。
7.於溫/冷泉、烤箱、水療設施、三溫暖、蒸氣室、水域活動等易使口罩潮濕之場合。
(三)外出時有飲食需求,得免戴口罩。
(四)於指揮中心或主管機關指定之場所或活動(例如:藝文表演/劇組/電視主播等演出人員正式拍攝演出時、運動競賽之參賽選手及裁判於比賽期間等),如符合指揮中心或主管機關之相關防疫措施,得暫時脫下口罩。
二、營業場所及公共場域(含交通運輸):應嚴格遵守量體溫、加強環境清消、員工健康管理、確診事件即時應變。
三、賣場、超市、市場:依營業場所/公共場域防疫措施,不另要求人流管制;開放試吃。
四、高鐵、臺鐵、公路客運、船舶(固定餐飲區除外)、國內航班等交通運輸:於運具內(車廂、船舶、航空器)開放飲食。
五、餐飲場所:應嚴格落實量體溫、提供洗手設備及消毒用品;宴席不得逐桌敬酒敬茶。違反上述措施者依法裁處並限期改善,未完成改善者,不得提供內用服務。
六、宗教場所、宗教集會活動:依內政部規定之防疫措施辦理。
指揮中心呼籲,防疫工作人人有責,請民眾自主落實防疫措施,維持個人衛生好習慣,戴口罩、勤洗手、保持社交距離;出入公共場域落實體溫量測等相關措施,下載並使用「臺灣社交距離APP」,保護自己也保護他人,共同維護國內社區安全。另疫苗接種是避免COVID-19感染及降低因感染造成之重症、住院或死亡風險最有效的方法,籲請尚未完全接種COVID-19的民眾,儘速完成COVID-19疫苗接種,保護自身及親友健康。

.jpg)
機場港埠、居家檢疫、航空機組員及機構與社福照護相關工作人員可接種第4劑
中央流行疫情指揮中心今日表示,近一週(6/22-6/28)境外移入病例新增502例,較前一週上升28%,而國內也持續檢出感染BA.4及BA.5等變異株之境外移入病例,且因應國際趨勢,已逐步放寬入境檢疫措施;為再提升相關工作人員免疫保護力,降低新型變異株衝擊,經綜合評估近期疫情狀況,將於7月1日起,提供機場港埠、居家檢疫、航空機組員及機構與社福照護系統相關工作人員,可評估自身染疫風險與意願後,接種第二次追加劑。

指揮中心指出,本次開放對象係依衛生福利部傳染病防治諮詢會預防接種組(ACIP)於6月27日專家會議決議「為降低邊境逐步開放後,新型變異株對於國內防疫之衝擊,且目前國內仍處社區流行階段,建議『機場港埠、居家檢疫、航空機組員及機構與社福照護系統相關工作人員』可評估自身染疫風險與意願後,接種第二次追加劑;前述對象經評估自身風險後有意願接種,建議與第一次追加劑間隔5個月以上接種」,故提供該等對象第二次追加劑接種,以維護社區安全。