交通部自15日起推出「悠遊國旅補助方案」,自由旅行、跟團出遊,以及去遊樂園都有優惠,其中自由行旅客於周日至周四入住指定旅宿,每房最多可折抵1300元,若同時搭配環保署與各縣市加碼,經計算最高可折抵2000元。
這次交通部觀光局爭取55億悠遊國旅預算,推出3種方案,該怎麼申請?怎麼使用?補助多少?讓你一次瞭解。
交通部補助住宿最多1300元,先住先贏限量153萬份
自由行旅客最關心的「個別旅客住宿優惠」,抵用期間為15日起至12月15日止,週日至周四(連續假期不適用)入住有參加活動之合法旅宿業可享住宿優惠,不過,要注意的是,觀光局強調,補助採「先住先贏」,而非先登記先贏或先訂房先贏,預算用罄兩個禮拜前會告知,暫無追加計畫。
觀光局統計,目前已有超過8800家旅宿業者報名參加活動。另外,觀光局長張錫聰表示,若以20億估算自由行補助計畫,每人以補助1300元試算,等於補助名額約有153餘萬份。
至於有哪些優惠措施?每位國民於平日入住參與活動之旅宿民宿,每房最高可折抵住宿費800元,每一身分證字號限使用一次;另外符合入住星級旅館、好客民宿、自行車友善旅宿、取得環保標章或溫泉標章之旅宿業,或使用優惠旅客本人完整接種三劑疫苗,加碼折抵500元,換句話說,民眾最高可享1300元折抵優惠。
確認好優惠後,民眾可直接向有參與活動的旅宿訂房,入住前或入住當日於「悠遊國旅個別旅客住宿優惠活動」網頁上傳身分證明文件,於入住時即可直接享住宿費用折抵。
平日入遊樂園可享3折優惠,全台18家業者適用
主題樂園則是週一至周五入園,可依其票種享原價3折優惠,目前參與活動之觀光遊樂園業者共有18家,同樣至經費用罄為止。
民眾須先上「悠游國旅-3折遊樂園」網站預約,預定完成後取得電子憑證,電子憑證可經截圖或儲存、下載 PDF檔案列印,於預約入園當日持憑證至櫃檯付款 ,單筆最多可買10張。

團體旅遊最多補助3萬元,補助對象是業者
團體旅遊的補助對象則為旅行社業者,遊客跟團旅遊會,依各家旅行社推出方案為準。
規定每團至少15人(離島6人以上),安排兩天一夜以上行程,住宿合法旅宿並使用合法交通工具,符合基本條件後,行程條件須包含觀光局規定的13項中任兩項,就可以申請每團最高2萬元補助,如副總統賴清德在臉書上推薦的國家風景區就包含在13項景點中。

另外,如果還符合任1項加碼條件者,補助新台幣5000元,加碼補助上限最多2項,換句話說,每團最高可享3萬元補助。



環保署、地方縣市都加碼,住宿最高可省2000元
除此之外,響應悠遊國旅方案,環保署14日也宣布加碼,只要下載並加入「環保集點」APP並入住合作的「環保標章旅館」,就可在現場結帳時折抵200元住宿費,限1500名,且同樣採「先住先贏」。
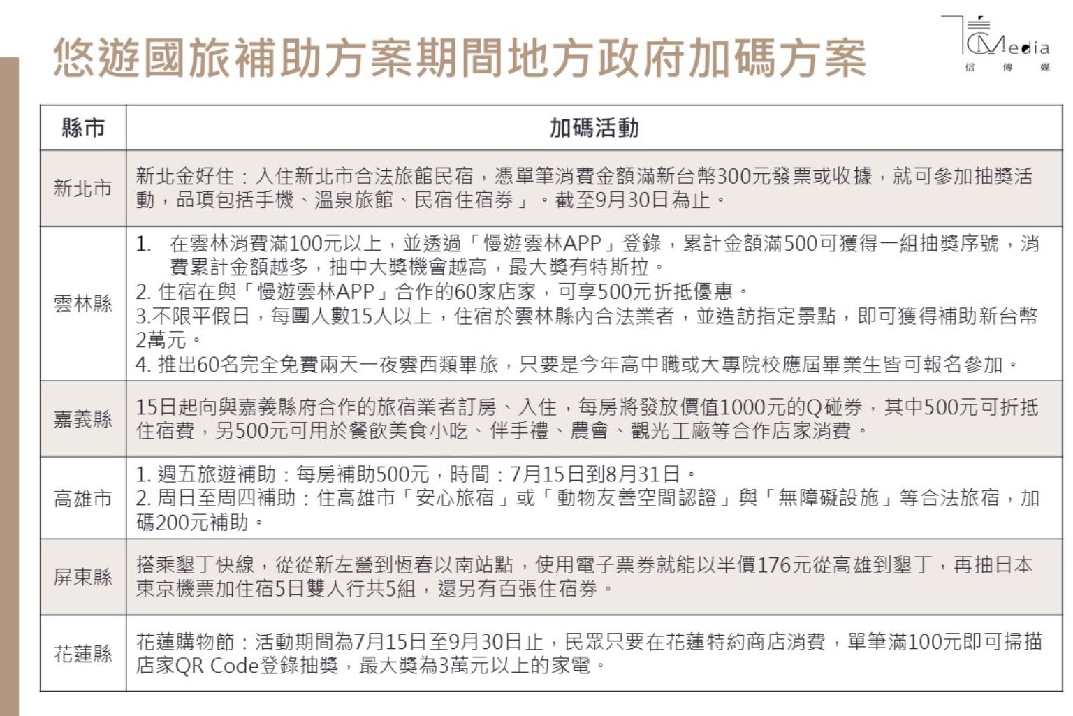
當然各縣市也不會放過此次商機,紛紛祭出加碼活動,以雲林縣與嘉義縣折抵500元住宿優惠最多,其次高雄也祭出,入住高雄市「安心旅宿」或「動物友善空間認證」與「無障礙設施」等合法旅宿,每房再加碼補助200元,若在7月15至8月31日周五入住可享每房補助500元優惠。

換算下來,若是交通部、環保署與地方政府加碼優惠全部拿到,民眾最高可省2000元,其他縣市如新北、花蓮、屏東也有推出抽獎活動,你想好要出發去哪裡玩了嗎?