台灣將迎向邊境解封!流行疫情指揮中心今(22)向行政院提報二階段解封計畫,9月29日起將開放每週6萬人免簽入境,居隔3+4改一人一室。觀察兩週後,第二階段在10月13日實行0+7措施,也就是入境台灣免隔離政策。
行政院發言人羅秉成轉述行政院長蘇貞昌指示,未來台灣朝邊境穩健解封努力。蘇貞昌表示,總統蔡英文8月中請行政院在兼顧機經濟、防疫,研擬開放邊境時程表,要開放國際觀光客入境 ,增取國際旅客入境。
邊境解封三配方,高疫苗接種率、口服藥充足、不缺快篩劑
蘇貞昌指示,台灣將逐步調整防疫措施,目前國境解封三配方,包括疫苗、快篩、口服藥。羅秉成轉述,目前國人施打率第一劑比例高達93.4%、第二劑有87.3%、第三劑有73%,是全世界疫苗施打率高水準國家,全球接種數台灣排名第八名,且各個年齡層都有疫苗,次世代疫苗從9月24日開始施打。
解封的第二配方,則是快篩充足率,先前政府透過緊急徵用等管道,保障快篩供應量能,也能免費提供快篩劑給長照機構、低收入戶等;第三配方則是抗病毒藥物的儲備充足,台灣有默沙東、輝瑞藥物,使用量比例僅次於美國。
羅秉成說,因此第一階段將在9月29日會從入境每週上限人數從5萬人提高到6萬人,且取消機場唾液、PCR,改成只發快篩自行檢測,同時全面恢復免簽,觀察一週後等疫情都在掌握中,經過兩週預告,10月13日會入境實施0+7免居隔、且每週入境15萬人,取消禁止觀光團禁令等。


口罩何時解禁?王必勝:尚未討論
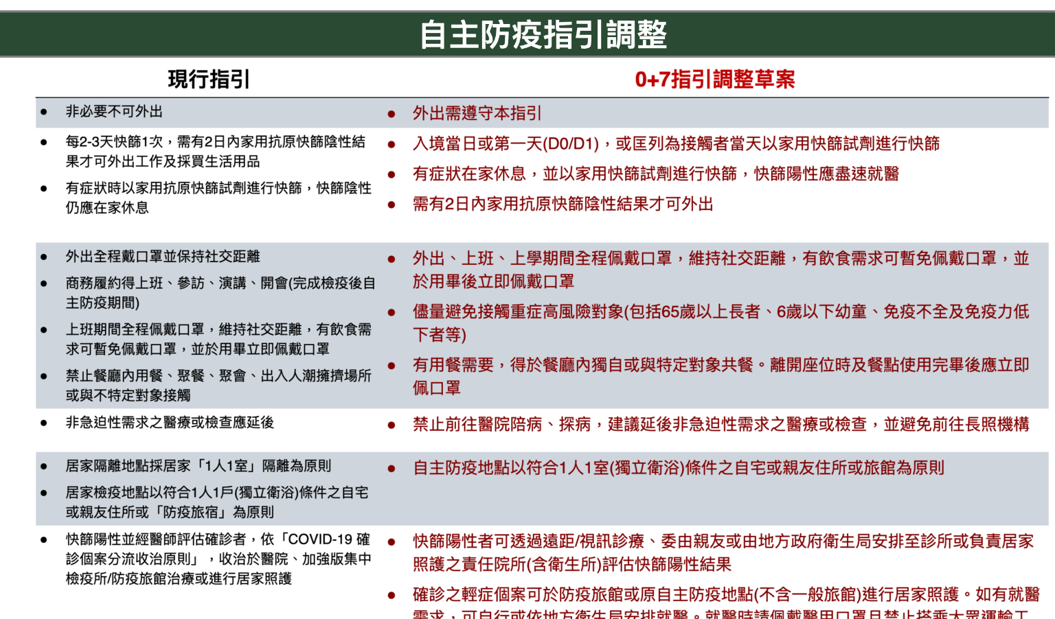
流行疫情中心指揮官王必勝表示,為了因應0+7免居隔解封,未來也會停止發放居家檢疫通知書,還有調整防疫車輛派送、自主防疫指引也會配合解封調整。以前是要大家不要外出,未來如果要外出,只要配合指引即可,像是要有兩天內的陰性快篩才能外出;如果用餐需要可以拿掉口罩,用餐後續繼戴上口罩。至於確診者部分,王必勝說,經過自我篩檢後陽性的確診者,如何處理也有安排。
口罩禁令的部分,王必勝說沒有跟0+7連動,口罩目前還沒討論,希望未來參考其他國家像是新加坡有室外、室內差別去調整,但目前沒有具體討論到口罩禁令部分。

台灣超額死亡率表現佳,專家一致認同兩階段開放
行政院首席防疫顧問張上淳補充,專家小組上週三(14)開會,所有專家委員認同需要走到最後0+7全面開放,因此所有委員認同這一波高峰之後 ,開放邊境是最適當時機。背後思維是說,如果開放速度太快,疫情沒過高峰期,反而會讓這波高峰會拉長,波峰越高,最擔心會除了新冠病毒重症死亡比例變高,且醫療體系也要開放收治新冠病人病房,擔心排擠急重症、癌症治療量能,也會影響其他急、重症病人的超額死亡。
「到目前為止我們超額死亡表現率不錯。」張上淳說,超額死亡除了新冠疫情死亡,還包含非新冠疫情的死亡率,所以專家會考慮這部分因素,才希望波鋒過了以後再開放,同時他們認為全面改0+7之前,還是有階段性過度作為,像是取消邊境唾液PCR採檢,改成發放快篩自我篩檢。這樣嘗試,看看對我們疫情是否有影響,但專家認為初步開放影響不大,且改成隔離一人一室,就是要進入第二階段,等各方面作為順利後,才能順利進入0+7開放。
羅秉成表示,經過學校開學、中秋連假,國內疫情都在指揮中心預判掌握中,入境陽性率下降,世界各國都開放邊境,為了讓國人恢復正常生活,經過綜合考量、防疫醫療量能評估,決定分階段開放,國人大家一起共同走到最後一步,疫情終將結束,希望大家一起相挺,走完抗疫最後一哩路 恢復正常生活,迎接國際觀光客。