許多綠學院的專欄文章讀者和會員都是聰明的商人,在《三分鐘帶你看懂綠碳、藍碳、黃碳》上架之後,大家看懂暫時不能賺紅樹林碳權的錢,於是改問我:「老師,我打算把廢棄的九孔池拿來養海藻,這樣可以拿碳權嗎?」
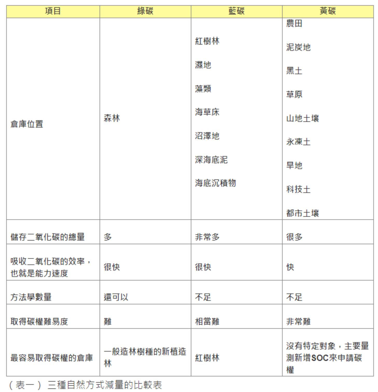
有這樣能舉一反三的讀者學生真是令人欣慰!還記得之前文章我整理的這張表嗎,在藍碳的部分確實有提到藻類與海草床。

(資料來源:柳婉郁整理)
我們先來理解海藻和海草的差別是什麼,以及它們各自的固碳能力。
海藻,是住在海裡的藻類,一般理解與常見的海藻是大型藻,就是餐桌上會吃到的紫菜、海菜、海帶等,他們是結構很簡單的植物,沒有根、莖,不開花,也沒有種子;海草則結構比較複雜,它們有根、莖、葉,會開花,也有種子,就跟陸地上的草沒兩樣,只是它們住在海裡。餐桌上不容易見到海草,因為它的纖維太多,咬不動。
海草也跟陸地上的草一樣,會吸收二氧化碳行光合作用,替海洋帶來氧氣,成群的海草生活在一起的大草原,就稱為海草床,這是熱帶與溫帶地區海洋生態系重要的一環,各種魚、蝦、蟹、海龜、鯊魚、儒艮等都會在這裡進食,同時也提供海洋生物棲地、庇護所、育幼地等功能。對人類來說,海草床還具有沉降泥沙、穩固底質、防止海岸侵蝕、淨化與改善水質的功能。
根據聯合國環境規劃署(United Nations Environment Programme, UNEP)估計,全球海草床可以捕集海洋沉積物中10%以上的碳,除了本身的吸碳能力之外,海草床還可以減緩海洋因為吸收過多的二氧化碳造成的海洋酸化問題。
你可能會覺得這樣看起來,海草的固碳能力應該比海藻強,不過如果透過人類活動計畫性種植,就不一定了!每平方公里的海草床固碳能力是森林的兩倍(註一),而海藻相較於海草可以快速培養、收穫,生長週期快,固碳能力也不容小覷。
(註一)研究結果出自2012年Nature Geoscience公布的研究成果
而且,在藻類的世界裡,有一種比紫菜還小、名字叫雨生紅球藻的微藻,其固碳效果約為一般植樹固碳的二十一倍(註二),其單位固碳能力大幅超過海草與海藻,但是要有足夠大的面積養殖,才能有實質的減碳效益。
(註二)在微藻產率40g/m2/day的基礎下得出該研究數據
國內最知名的案例當推台泥的微藻養殖,他們倒不是直接用微藻吸碳,用微生物來吸太慢了,他們直接把水泥製程中產生的二氧化碳捕集下來,運用在雨生紅球藻養殖,這同時也是地表最強抗氧化物質─天然蝦紅素的主要來源,可以用來生產美妝保健品原料,你可能吃過台泥DAKA園區賣的蝦紅素冰淇淋,就是這套創意下的產物。
雖然有案例,但關於能不能賺碳權的錢這個問題,恐怕要再次讓你失望了!雖然利用藻類固碳的技術探討很早就已出現,但因為過去全球暖化與氣候變遷的議題較不受重視,因此藻類固碳的技術與應用相較於其他自然碳匯相當稀少,都沒有相應的方法學可供企業投資養殖藻類獲得碳權。
生命起源於海洋,在全球人口仍然不斷增加的現在,土地已經是稀缺資源,在氣候變遷的壓力下,環保與生存區域的拉鋸將持續在世界各地上演,若能透過實踐妥善利用藍碳,也許能替我們人類開出另一條可能的零碳之路。