(讀者投書-作者為吳玉琴國會辦公室主任孫一信。本文不代表《信媒體》立場)
「租賃住宅市場發展及管理條例」(以下簡稱:租賃住宅條例)第一次修法在2023年1月12日完成三讀。本次修法直接將住宅租賃視為消費關係,並適用消費者保護法,解決房客在消費爭議、鄉鎮市區、法院調解及不動糾紛調處四種多元訴訟外紛爭解決機制的選擇難題,全部回歸相較有效率「消費爭議調解」。
106年12月剛剛立法的「租賃住宅條例」為什麼那麼快就得修法?主要原因卡在當時的立法,在租賃契約定性上區分消費關係以及非具消費關係的性質。
這個區分影響到後續租屋糾紛的處理途徑。如果是消費關係則可依消保法的調解程序,第一次申訴調解、消保官出面調解,以及後續的相關程序。如果非屬消費關係,則走到另外三個程序,包括:「不動產糾紛調處」、「鄉鎮市區調解」、「法院調解」,這就是所謂多元解機制。
但多元調解機制,比起有消保官在場,民眾反應通常是房東大都拒絕出席。

既然有區分,就須要有明確定義。回到法務部之前的解釋,具消費關係是指「出租人反覆實施出租行為,並以出租為業。」因此,非消費關係變成只有一宅、第一次出租,當次合約屬於非消費關係,這種情形不到總件數的2%。
不過,通常縣市地政單位接到住宅租賃爭議,都會轉給消保官進行調解,就算非消費關係,消保官也會代勞。
於是長期關注住宅租賃議題的崔媽媽基金會,開始倡議「住宅租賃爭議可以準用消保法規定辦理」。

不過這裡又遇到衡平性問題,因為消保法的規定,只有消費者可以申訴,營業人或服務提供方不能申訴,偏偏在租賃關係當中,也是有房東會遇到不依約定使用住宅,或不繳房租的房客需要調解。這也是最後仍然保持原有的多元機制的原因,讓房東也有可以申訴調解的管道。
租賃住宅條例立法5年來,已經定了「應約定不得約定事項」,對於違反本事項的房東,真正被處罰的只有個位數。
為什麼明明房客都知道問題所在,卻不敢申訴對自己不利的租賃合約?對此,崔媽媽曾做過問卷,發現「搬家」這件事在生活中是僅次於「離婚」的痛苦,所以房客心中會有不想把事情鬧大的「小警總」。
另一個可能因素是,長期以來從中央到地方的公務人力配置,很不重視民眾居住權益問題。地方政府有人做建築、土地管理;租補和社宅的推動,也有和都市計畫、非都計畫有關用地管理;但對於提升民眾居住品質、處理租屋糾紛的人力,則相對不足。

最近幾年,有租賃住宅條例立法以及住宅法修法,讓公益出租人租稅得以減免,也把包租代管及透過仲介出租的市場逐步納入管理,政府也編列300億預算,推出50萬戶租補,透過房客申請租補的期待,讓問題檯面化。
但如果屋主在合約或口頭要求房客不得申請、在合約上不清楚載明房東個人資訊,這個政策美意一定會被社會現況打折扣。目前這項政策執行率約6成(30萬戶)。
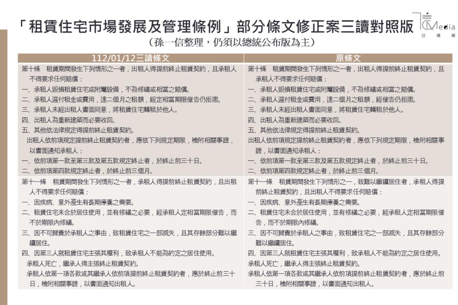
本次修法有幾個亮點,在第五條將住宅租賃契約定性為「消費行為」;在第十條對於出租人得提前終止契約的條件,參考民法245條規定,遲付租金的催告修正增加「定相當期限」,避免催告後馬上解約;在第十一條承租人得提前解約的條件,刪除「致難以繼續居住者」,讓解約條件更寬鬆。這幾項修法確實有偏向保障房客權益。包租轉租案件本次修法後也須進行實價登錄,讓房租市場更加透明。

但要讓租屋市場邁向合理化,還有很多要繼續努力的議題,包括推動內政部盡速將「不得申請租金補貼」納入不得記載事項;督促財政部積極查核比對有房租所得、卻沒有申報的房東,讓租屋市場合理化。
這些一點一滴倡議的成果,都是建立在許許多多房客的租賃血淚生活史。要努力的租屋議題還有一籮筐,有待大家持續努力。