前新竹市林智堅撤回台大訴願後,指導教授、前國安局長陳明通發出聲明強調他提供余正煌的論文是「客制化公版」,引發網路炸鍋;陳的學生、綠營立委則稱,從未聽聞所謂「公版說」,相關聯想對其他的學生也不公平。
陳明通昨日深夜發出聲明堅稱,林智堅沒抄襲余正煌的論文,余正煌所舉證的2016年01月05日論文進度,沒有一個字出自他自己的手筆。
陳明通稱,余的內容是他為了協助其更改論文題目後,能在畢業期限的半年內,完成論文口試所預置內容,是他「客製化台大國發所論文寫作的公版」。
陳明通強調,事實上是余正煌參考林智堅的創作成果,但林智堅並無抄襲余正煌的論文,台大學倫會的判決實為一大冤案。
(更多新聞:從歐洲打「台灣牌」看蔡明彥接國安局長 烏克蘭重建利益恐激化兩岸局勢)
聲明讓PTT和網友炸鍋,國發所畢業的政治人物:從未聽過公版

陳明通的聲明一出,立即引發PTT網友炸鍋,甚至質疑陳所指導的173名碩博士,是否也有「公版」?
一位政治人物也是陳過去曾指導的學生強調,他從沒聽說過有什麼「公版」、「複製罐頭」,包括論文的題目、研究方法與訪問對象,都是自己辛辛苦苦做研究所提出。
他強調,林智堅事件問題並不在論文,而是不認錯的態度,去年底選舉時已經造成傷害,留下傷口現在遲遲不能結痂。
「已經撤回訴願,事件關鍵還是在林智堅。」這位政治人物指出,阿通師雖然聲明引發爭議,但應該不會再成為公眾關注焦點。
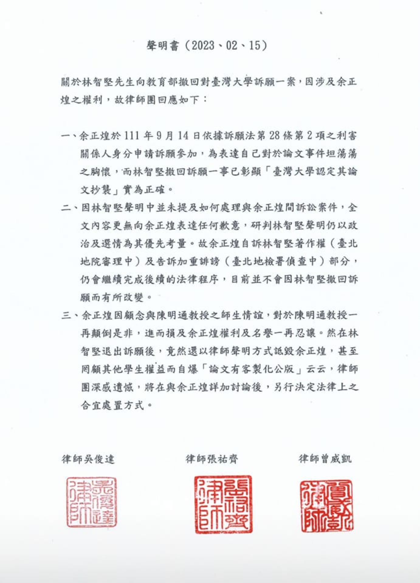
余正煌律師3點聲明,擬對陳明通提告

後續政治效應有待觀察,不過被阿通師所指涉的余正煌已透過3位律師聯名發出3點聲明。
第一點是,林撤回訴願已經彰顯台大認定論文抄襲實為正確。
其次,余正煌對林智堅自訴著作權和告訴加重誹謗,仍會繼續完成後續法律程序。
第三,則稱陳明通教授「一再顛倒是非」,還以律師聲明方式詆毀,將在詳加討論後,再尋求法律處置方式。
律師張佑齊回應稱,律師團也會與余正煌商量,正考慮要對陳明通提告。他並在臉書發文稱,一個台大教授自己說提供公版給學生抄襲(雖然在這個案子不是事實),這種公然坐實販賣台大學歷的行為,實在有夠斯文掃地。
官員民代背後都有一尊菩薩,賴系:停損政治傷害
對於「公版」之說,其中一位律師連連稱奇,沒有這種東西、從來沒聽過,訴願已到最後階段,如果不是結果應該不利,林智堅又何必撤回?
律師認為,林智堅撤回訴願的決定,應與民進黨中執會自訂學倫機制的決議有關;至於陳明通提及「客製化公版」,會令外界質疑他的其他學生,是否也有類似情形?
一位台大教授強調,論文重點在於創新與價值,陳明通的說法等同於實質指導教授,而余正煌原來的指導教授李碧涵亦應有所說明。
這位教授透露,台大國發所(在職專班)和很多班,都是政府要求開設,每位來念的官員、民代,「後面都有一尊菩薩」,長久以往,已形成國家治理危機,實有必要籍此機會徹底檢討。
阿通師的大動作,看似造成民進黨繼續失血,金融界人士稱,到了那一把年紀,在乎的不是名,不是利,是不爽;應是不爽一堆人輩份比他低還可以罵他,乾脆來個大摧毀。
對於該聲明所造成的餘波盪漾,賴系人士無奈地稱,阿通師已非公職,不是公眾人物,應該不會再造成綠營更大的政治傷害。
民進黨在副總統、黨主席賴清德的主導下,希望能盡速清理論文門的戰場,無奈阿通師一紙聲明,卻持續掀起更大的爭議。