立法院會原排定16日處理《再生醫療雙法》草案,但遭在野黨及許多專家學者聯署抗議,並希望再協商,反對者認為動輒百萬的自費細胞醫療,在缺乏2、3期臨床試驗的實證下,品質、安全性與有效性薄弱,等於讓病人花大錢卻可能當冤大頭。
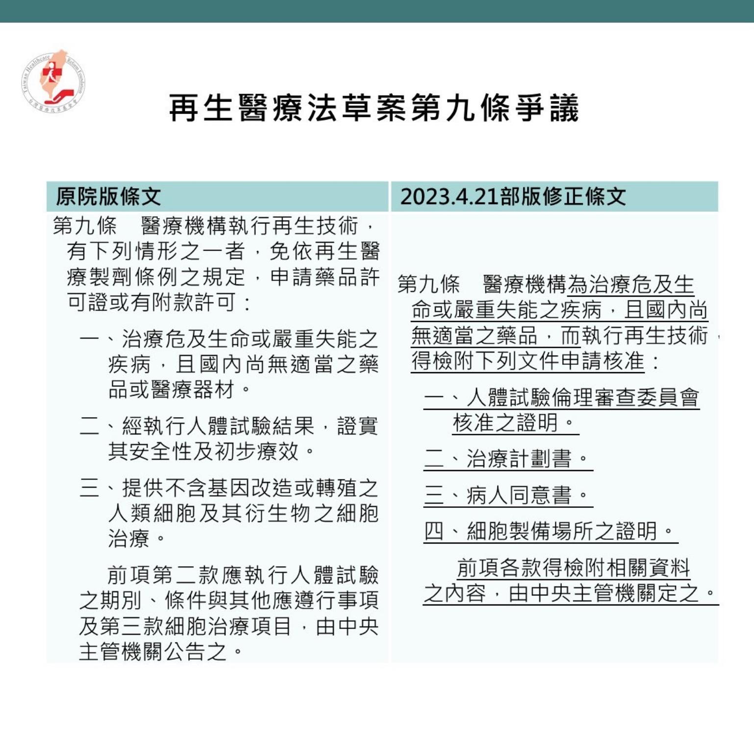
其中,《再生醫療雙法》草案最關鍵也最有爭議的第9條條文,賦予醫療機構執行再生技術免申請藥證的排除條款,遭質疑規定過於寬鬆。
立法院長游錫堃10日召集朝野黨團協商,朝野對於《再生醫療雙法》法案用詞定義等關鍵條文,均無法達成共識,保留至院會處理。在各界關心督促下,民進黨立法院黨團總召柯建銘15日晚間受訪時釋出善意,表示將另定期處理,要再協商沒問題,但希望能理性討論。
(延伸閱讀:再生醫療法草案協商爭議》醫改會:特管法上路5年...病友、醫療機構列舉「3大亂象」 )
陳培哲:衛福部應將過去《特管辦法》執行案件寫成報告,給大眾討論了解
對此中研院院士陳培哲接受《信傳媒》訪問時回應表示,「這回民進黨立院黨團終於讓步,這是一次公民社會力量難得有效地展現。我們衷心感謝所有連署人還有社會各界及媒體的大力支持!」
陳培哲在今年3月《再生醫療雙法》草案進入審議時就指出,認為特許辦法對病人的保護不足,尤其是有迫切需求的病人和家屬,容易被醫療機構誘導,「接受科學證據薄弱的昂貴自費治療,立法時應該要好好的思考。」也強調保護期待醫療奇蹟的病人和家屬,是這個法案最重要的精神。
陳培哲表示,「接下來更重要的事,是要繼續呼籲衛福部將過去《特管辦法》執行的再生治療案件,委托公正的單位,聘請醫療、法規、會計、病權等專業人員,深入的檢視,寫成一個報告,公開過去再生醫療的成果/問題給社會大眾討論了解。」並強調有這些科學的根據,才能討論未來是否要再修法。
楊志良:再生醫療不是政治問題,而是科學問題
前行政院衛生署署長楊志良上個月在普華商務法律事務所、台灣醫藥品法規學會舉辦的「再生雙法暨再生醫療產業趨勢記者會」中就表示,台灣再生醫療產業將是未來發展的重要產業之一,然而行政院版《再生醫療法》草案缺乏全球GMP的標準作為立法標準,引起各方擔憂。
楊志良表示進一步舉例,綜觀美國、歐盟、日本針對再生醫療,就細胞操作的執行,都採用GMP(藥品優良製造規範)、CGMP(現行優良製造規範)或PIC/S(國際醫藥品稽查協約組織):GMP規範,呼籲政府須對再生醫療之細胞操作規定應嚴格要求,保障病人權益,也才能使我國再生醫療品質與國際接軌。
楊志良質問,「難道我們可以用協商來定義是太陽繞著地球轉?還是地球繞著太陽轉嗎?這樣的協商有用嗎?」並強調再生醫療不是政治問題,而是科學問題,應該回歸科學理性的方式處理。

嚴謹修法代表抹滅病患希望及「醫療選擇權」?
日前一名新藥研發博士生在網路發文表示,認為《再生醫療雙法》草案衛福部的修正版會導致病人延誤就醫,並表示這是台灣首見的Right to try運動,認為當政府試圖進一步制度化卻面臨以病人權益為名的反對,再次抹滅病患希望及「醫療選擇權」。
對此,一名不具名的學者回應表示,「作者文章提及Right to Try不完全正確,美國試用權法(Right to Try Act),雖然允許符合條件的病人使用符合條件的研究藥物,但並不是無限制條件,事實上其相關限制非常嚴謹,不能逾越科學實證與醫學倫理,並且在安全、品質與倫理設立把關機制。」
學者指出,「首先,符合條件的病人須具備被診斷患有威脅生命的疾病或狀況、已核准的治療方案無效,且無法參與合格研究藥物的臨床試驗、向主治醫師提供合格研究藥物的書面知情同意書,或已獲得其法律授權代表的書面同意。」
「再者,符合條件的研究藥物必須已完成第一期臨床試驗,雖未經FDA批准或許可用於任何用途,但已向FDA提報申請或正在接受臨床試驗研究的臨床研究,且該研究為支持FDA核准該藥物治療有效性的主要依據,並且是提報美國FDA研發新藥臨床研究的有效申請案,正在進行持續的積極開發或生產,且尚未被製造商終止或被FDA置於臨床暫停狀態。」
學者表示,「換句話說,試用權法類似恩慈的概念,給予被診斷患有威脅生命的疾病、已核准的治療無效,且無法參與臨床試驗病人一個嘗試的機會,但不代表政府不把關安全與療效,不代表廠商可以不必完成安全療效驗證,當然,更不會允許以醫院以醫療技術的方式,擱下製造商藥物開發的臨床試驗進程,就這麼迷迷糊糊地收費治療下去。」
陳椒華:不要成為高端第二!盼執政黨多與醫改團體、學者溝通
學者也直言,「當一個產品安全與療效不明朗的時候,怎麼可以自以為是的以為是雪中送炭?也有可能是火上加油啊!何況還不是送還是賣!」
前食藥局局長、台灣醫藥品法規學會理事長康照洲表示,「我們學會其實立場簡單,把該規定的寫清楚,讓大家得以檢視。」他指出學會強調3點:
1. 我們不反對再生醫療雙法,我們要的是明確規範的法案。
2. 我們不阻礙病人就醫權益,我們要病人得到有效的治療。
3. 我們不反對緊急醫療特許,我們要具有病人保障的醫療。
立委陳椒華接受《信傳媒》訪問時也表示,希望執政黨、衛福部多跟醫改團體與有異議學者溝通,「其中第9條爭議性最大,有初步療效就可使用再生醫療技術,無法交代實證、安全與倫理,請衛福部務必要修;又針對第3條、11條、16條仍有爭議部分,衛福部應該考量修政。再生醫療研發政府亦有投資,希望不要成為高端第二。」