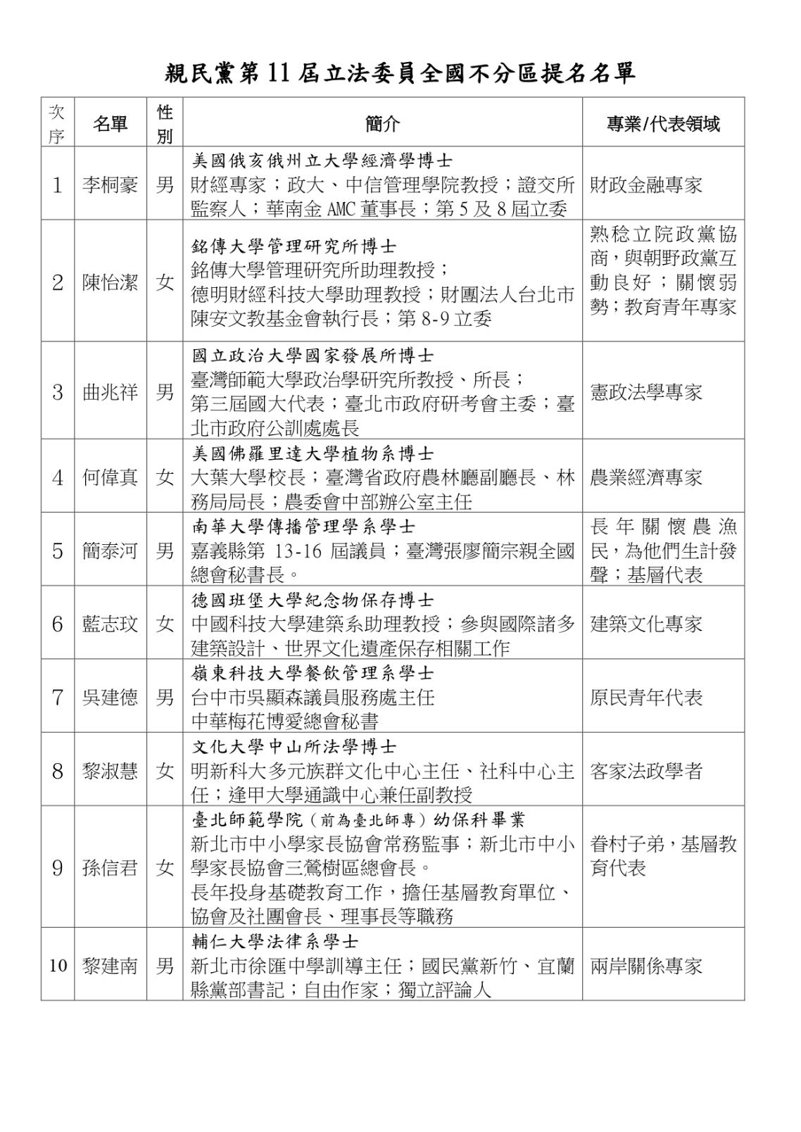
離2024年總統立委最後登記日剩下2天,日前宣布要力拚重回國會的親民黨今(23)日壓軸公布不分區立委名單,共提出10位,前2席分別是國內權威金融專家、政治大學金融系兼任教授李桐豪以及銘傳大學管理研究所博士陳怡潔,2位皆有代表親民黨擔任立委的經驗;位列第3的則是憲政法學專家曲兆祥。另外,外界猜測可能位列不分區的親民黨主席宋楚瑜以及柯團隊前數位總監吳靜怡都未納入名單內。

宋楚瑜提到自己不在不分區名單內時直言,「我沒意思這個年齡還要搶位子 」,他要作總教練,負責制定戰略、安排布陣、調兵遣將,還要考核成效;此外,宋也激動地透露,下(12)月將開始為兩岸和平奔走,應該一、兩周後會向大家報告要去溝通什麼,針對兩岸如何進行建設性對話提出具體可行的方案。
不分區立委名單不含宋楚瑜,宋:我的任務是推動兩岸和平
依排名順序,親民黨不分區立委被提名人前3席分別為前立委李桐豪、陳怡潔以及曲兆祥;第4到6位則是大葉大學校長、前台灣省農林廳副廳長何偉真、前嘉義縣議員簡泰河以及中國科技大學建築系助理教授藍志玟。
宋楚瑜表示,這次提出的不分區團隊都有跟黨內諮詢,每一位也都長談過理念,「一談,他們說主席你累不累阿,談就談2.3個鐘頭」,希望大家好好認識他們,並給予支持,將來在立院要真正做台灣的良心,講真話、做實事、解決台灣真正的問題,沒有人情或意識型態的包袱。
宋楚瑜也強調,他的任務是要推動兩岸和平,下個月他就會提出兩岸和平、雙方願意去著手的可行方案,為兩岸奔走、進行建設性對話, 說明為什麼方案可行,詳細情況一、兩周後會再跟大家說明。

親民黨此次不分區立委包含政經學界、農業、建築文化、族群、教育及兩岸等社會各階層專家代表。 7至10名則分別是,原民青年代表吳建德、客家法政學者黎淑慧、眷村子弟基層教育代表孫信君以及兩岸關係專家黎建南。
藍白合最後一哩路,宋楚瑜:都在爭大位
會後提起藍白合現在只差「最後一哩路」,宋楚瑜指出,兩個政黨結合需要理念一致、立場明確,更重要的是合作並非是為了權位交換或政黨分贓;不過宋認為,到目前為止,藍白合作到現在都在爭大位。宋批評,藍營總說不想打仗,「但是藍白政黨在打仗」,相較之下,橘營是個為民服務的團隊,「其他政黨包括民進黨在內,都不是我們的敵人!」。

另外, 現場媒體問及宋楚瑜對各政黨不分區名單想法,尤其民眾黨的黃珊珊、黃國昌,被稱為是「雙叛徒」,分別「背叛」親民黨和時代力量。對此,宋表示,「我們是柔性政黨」,不管是否仍是親民黨的人,都不會對他們口出惡言,只希望他們跟另外一個政黨結合時「勿忘初衷」,好好替老百姓做主,而不是黨主席作主,並把「天大地大人民最大」親民黨的理念帶到另一政黨繼續下去。