過年大掃除要注意!中醫師:7大重點避免過敏、肌肉痠痛

中醫養生

農曆新年將近,家家戶戶都在期待著一家團圓的過年長假,而在年假前也是有許多的待辦事項需要完成,大部分的家庭會利用年前進行大掃除,好讓年節聚會時家人朋友們能有個更窗明几淨的空間。

除舊布新是年前的一大工程,除了將累積一年厚重的髒污掃除外,也為了在新的一年有新氣象,有些人甚至重新佈置家中的各式擺設,而在清理環境的過程中,最怕的就是灰塵和塵蟎等過敏原,除了在掃除前開窗保持通風、掃除時配戴口罩和手套、掃除後立刻洗澡清潔外,擁有好的免疫力也是在避免發生過敏中不可忽視的一環。

而過敏發作時最常見的打噴嚏、流鼻水、鼻塞、咳嗽等症狀,以中醫觀點來說是涉及了「肺」、「脾」、「腎」三臟的虛損以及功能的失調,治療方法有中藥內服、針灸、穴位按摩和敷貼等。

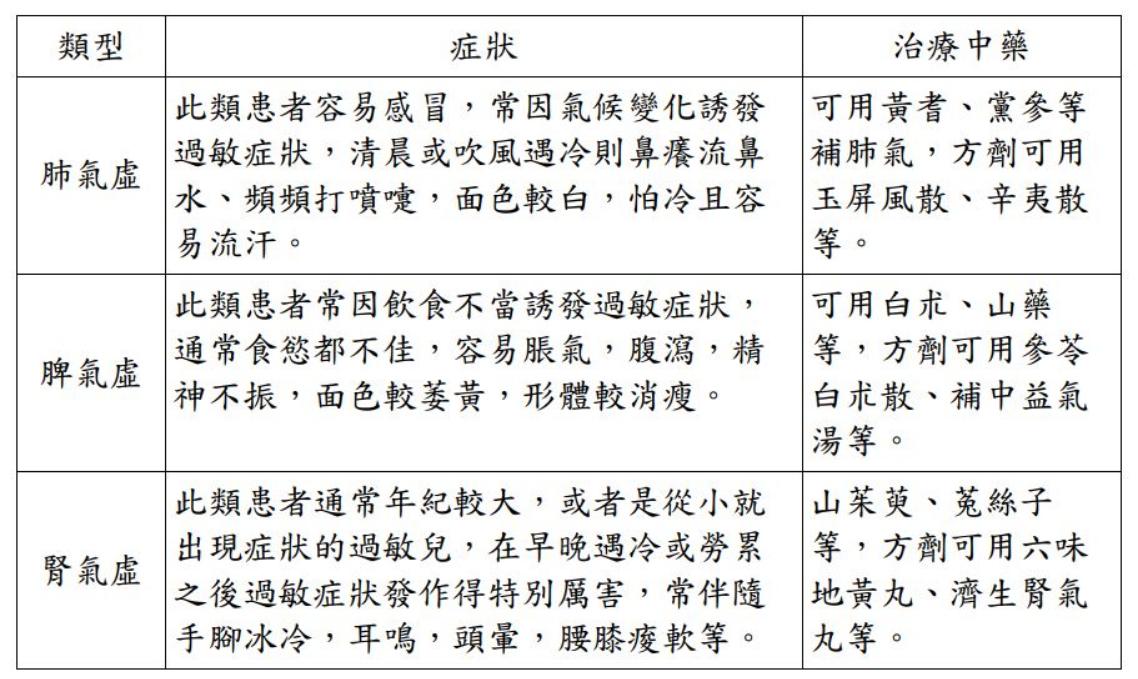
台北市立聯合醫院仁愛院區中醫科醫師徐敬閔說明,在臨床上可以大概略分為肺氣虛、脾氣虛、腎氣虛三型:

而在常用針灸及按摩穴位的部份:

1. 迎香:鼻孔向外與法令紋相交處,有清熱、通鼻竅的效果。

2. 風池:後頸枕骨下,髮際內凹陷處,約在耳垂平行的位置,可清頭目,利五官七竅。

3. 合谷:位於手背虎口肌肉的最高處,能減輕過敏症狀。

4. 足三里:位於腿前側,外膝眼下約4橫指距離處,除了改善腸胃問題,也能緩解過敏症狀。

另外,大掃除後導致的肌肉痠痛也是十分常見的年前患者就診原因,以下幾點提醒可以預防不適的產生:

1. 工欲善其事,必先利其器,善用適合的器具輔助清潔,如:長柄的掃把、拖把,堅固的椅凳,有握柄的刷洗用具,護腰、護膝等。

2. 掃除前要先進行動態熱身,掃除時避免長時間重複相同的動作,也不要過度勞動,量力而為,且注意適時的休息。

3. 避免姿勢不佳和用力不當,如:以屈膝、坐姿取代彎腰,踩在堅固的椅凳上代替踮腳,使用推車搬運重物以免用力過大過久等。

4. 掃除完後拉筋伸展,舒緩肌肉,也可以再洗個溫水澡,不僅清潔髒污,還可放鬆肌肉。

最後徐敬閔建議,假如還是有出現肌肉痠痛或緊繃等情形,針灸治療是有相當好的緩解療效,可以降低肌肉疲勞與疼痛感,改善身體的血液循環及關節的活動度,而除針灸之外,也可搭配內服中藥及外敷藥布、藥膏,舒筋活血、調和氣血,使患部的不適盡早痊癒。

原文作者為台北市立聯合醫院仁愛院區 中醫科 徐敬閔 醫師。

back to top
navbar logo