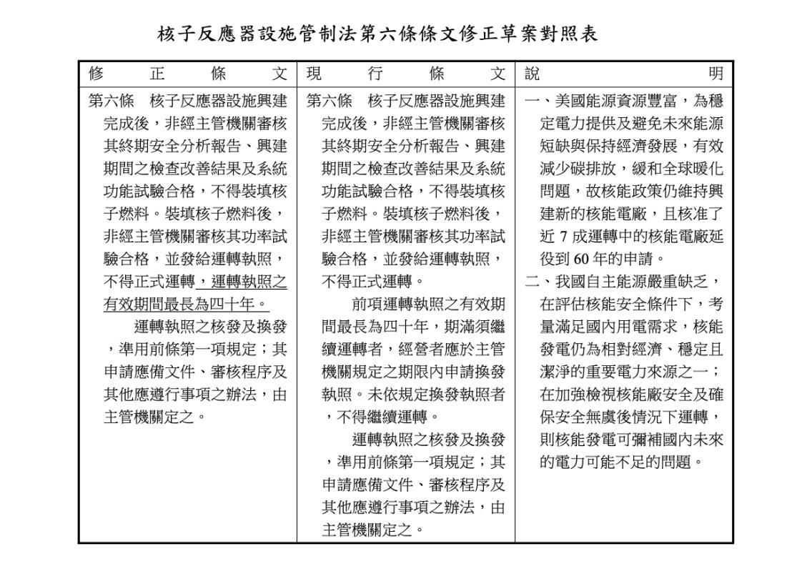
國民黨不分區立委吳怡玎任期即將屆滿,針對其任內推動的《原子反應器設施管制法》修法草案,立委王鴻薇與新科立委李彥秀、羅智強今(23)日召開記者會,宣示未來將持續推動修法,解套核電廠延役。
王鴻薇:民進黨優勢席次擋下吳怡玎草案
王鴻薇表示,立委吳怡玎在任內即推出修法讓核電廠得以延役,但在民進黨優勢席次下,無法通過相關法案;如今國會在野黨席次加起來已經過半,包括侯友宜和柯文哲在大選時都提出核電廠應該可以延役,相信在野黨合作下,可以讓我國能源政策做出重大改變。
王鴻薇直言,過去自己的政見就是核二、核三延役,因應全球能源危機,美國、日本、歐洲、南韓都已經啟動核電廠延役。
王鴻薇強調,台灣不應該只抱著民進黨的神主牌,在明明知道2025再生能源比率跳票下,不做因應就是失職,我國的自主能源嚴重缺乏,在評估核能安全條件下,考量要滿足國內的用電需求,目前的核能發電仍為較為經濟、穩定且潔淨的重要電力來源之一,相關修法推動勢在必行。

李彥秀:核能政策已是國際趨勢
有鑒於國內電力需求攀升,並跟上國際「淨零排碳」、「重啟核能」政策趨勢,針對《原子反應器設施管制法》第六條修正,修正後不設定延役申請期限,由主管機關審核,在加強檢視核能安全無虞後運轉,同時達到國際氣候承諾目標與解決國內能源需求攀升。
李彥秀表示,國際能源總署都將「核能」視為減碳的重要方法之一,在歐盟已經將核電廠納入歐盟的「永續分類標準」,去年南韓政府宣布的能源計畫,未來目標將 2030 年前的核電佔比從2021 年的 27.4%,提升至 30%以上,而且美國拜登政府設立一個60億美元的基金,協助核電廠繼續營運,核能政策已經是國際趨勢,我國能源政策不能再走入缺電反核的死胡同。
不缺電又漲電價,羅智強:精神分裂嗎?
羅智強說,核電延役最大阻礙就是原能會主張「延役需要五年前申請」,現況核二、核三就是因為超過申請期限,這次修法就是應該以實質安全與否認定,而非時效來確認。
羅智強表示,在能源需求前提下,這才是務實有效的辦法,使國內能源政策有一定彈性,才不會受意識形態綁架,造成人為的能源困境,政府總說反核每年都說不缺電,但是每年都在漲電價,不是精神分裂嗎?
吳怡玎:能源政策不是政治口水
吳怡玎說,這項修法提案是她去年就提出的,需要持續性的推動相關立法,能源政策不是政治口水,需要長遠、合理規劃,民進黨政府2025年要達到20%綠電的政策目標確定跳票,就顯示政府規劃不足,亂開支票,如今修法給予我國能源政策更多彈性,也希望朝野可以一起支持,解除能源危機。