交通部長王國材20日接受網媒專訪表示,交通部目前有意將1200元以下交通違規事件「微罪不計點」,同時也打算規劃民眾檢舉案件也不計點,甚至「不予舉發」,引起路權團體強烈反彈,痛批交通部制定交通重要政策、法規,根本變成「拔草測風向」,哪邊有意見就往哪裡倒,不願面對每年因錯誤的交通政策造成的大量死傷。
相對於路權團體的激烈反彈,職業駕駛工會則樂觀其成,給予王國材正面肯定,台北市計程車駕駛員職業工會發言人李威爾先前對媒體表示,道路設計不良所致的違規行為,若全由職業駕駛承擔,並不公允。
何來「微罪」?大事故從小縱容累積,去年交通事故數創同期新高
⾏⼈零死亡推動聯盟今(22)日召開記者會,聯盟理事林元敏指出,王國材說交通安全已有改善,固可放寬執法,但若攤開去年道安成績,1⾄11⽉的交通死亡⼈數仍⾼達2759⼈,甚⾄交通事故案件數還創歷年同期新⾼,⾼達36萬多件,比前年同期還增加了2萬8897件,「根本慘不忍睹」,對此交通部既無積極政策以改善問題,也不與⺠間進⾏溝通,竟然還要縱容違法⾏為,打算讓1200元以下違規案件不予記點。

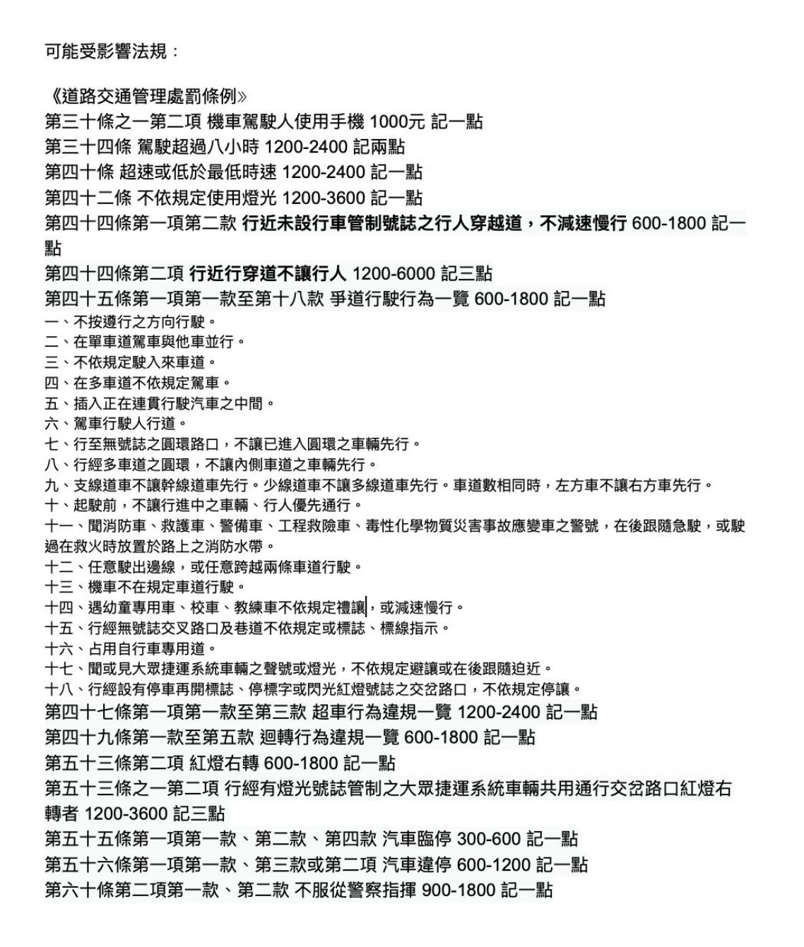
根據《道路安全處罰條例》,1200元(含)以下之違規包含,駕駛中使⽤⼿機、逆向⾏駛、路邊違停、變換⾞道不打燈、爭道、超⾞⋯⋯等。林元寧坦言,「記點是為了淘汰不適任的駕駛」,若連駕駛中使用手機都不用記點,甚至王國材⾃稱最⼤成效的汽機⾞停讓⾏⼈法規(罰款為1200⾄6000元)也可能受影響,非常容易導致台灣好不容易慢慢建立起來的禮讓行人習慣「走回頭路」。
「更何況甚麼叫微罪?」林元敏直言,去年路口紅線違停不開放民眾檢舉、記點後,多少重大事故因此發生,對於受害者、家屬而言,「何來輕微一說?」,如果身為交通部長一遇到壓力就腿軟,林元寧說,個人認為就應該下台。
政策拔草測風向、朝夕令改,記點制來回修改多次
另一方面,⾏⼈零死亡推動聯盟理事羅宜開場表示,記點制政策宛如鐘擺,短短幾年修改多次。去(112)年因為外媒對台灣的「⾏⼈地獄」稱號造成⺠怨四起,年中才急忙為了保護弱勢⽤路⼈⽽修的法,11⽉就因職業駕駛抗議,宣布取消其中2項交通違規的記點,如「路⼝」與「騎樓」的違停記點;取消後,交通部承諾,將給地⽅政府半年時間,畫設黃線或臨停⾞位,再恢復記點。
然,羅宜無奈說,「我們不僅沒有看到詳細的工程計畫與期程」,半年不到,又要要「罰款1200元以 下」違規不記點,不斷持續來回放寬,記點制形同虛設,⺠眾對政府的信任基礎逐漸薄弱,對交通規範無所適從,道路安全⼤開倒⾞。

不同立場、不同難處,職業駕駛工會給予正面肯定
對於「微罪不記點」,立場、難處不同自然也會有不同反應,職業駕駛如計程車駕駛員即給予正面肯定。台北市計程車駕駛員職業工會發言人李威爾先前接受媒體聯訪表示,若因為道路設計不善造成的違規行為,若由職業駕駛承擔並不公平。
李威爾說到,之前與交通部討論過程,有提及要修正違規罰鍰金額的比例原則,例如罰600、3千、6千都記1點,建議交通部應達到一定金額違規,才記點,否則會影響以開車維生的數十萬人。李認為,交通部調整修正政策,本就應該依實際狀況做修正,政府一開始想用重罰讓違規或交通安全改善,但重罰之下是否真的能徹底改善?
李威爾也提到可能有其他團體強烈反彈,但他強調,職業駕駛並不主張「我違規我合理」,駕駛本就該遵守交通規則,但違規行為若是因道路交通設計不良,或消費者行為所致,卻要職業駕駛來扛,則太過頭。

政府若只從短期執法面下手,總有一方不滿意且問題無法解決
聯盟理事長陳愷寧則在記者會強調,「我們認同執法並非交通問題的唯⼀解⽅,更重要的是道路設計與駕訓教育」,然⽽交通 「⼯程」與「教育」的改善若完全沒有任何規劃,就要隨意開放不執法,沒有真正解決交通問題,反⽽徒增更多危險。
陳愷寧點出,交通部應著重的地⽅在於「駕駛教育養成」、「⾞輛安全法規」,以及「交通⼯程設計」,但是過去每次遇到問題就只會⽤「執法」⼿段來調控,永遠的短視政策、模糊焦點。
陳也認為,道路設計、道路設計法規時程、駕訓教育改⾰等,長遠政策規劃與源頭問題若沒有改善,在⼯程、教育改⾰遙遙無期的情況下,就不應再讓執法走回頭路。
最後陳愷寧結論,良好的交通政策絕非⽤以滿⾜特定⽤路⼈的「⽅便」,道路最根本的功能,應該是給每⼀個⼈都能有安全的路走、注重改善道路⼯程設計的問題,透過「縮減⾞道寬度」、「路側劃設臨時停⾞格」、「落實⼈⾏道」等,才是能同時能解決駕駛不便與⽤路⼈安全的正確⽅向,絕非放寬執法,要求交通部廣納⺠意,盡快改善政策,以減少死傷嚴重的問題。
王國材:此修正是權宜措施,若個別項目較危險可逐一檢視
針對路權團體不買單,交通部長王國材今日前往圓山大飯店參加2024觀光節慶祝大會頒獎典禮時,對媒體表示,若認為有個別項目較危險,還是可以逐一檢視通盤調整,並希望本會期可在立法院提出修法版本,由三黨立委討論;並表示,若認為1200元以下有些交通違規有較嚴重的安全疑慮,未來也可以把罰款提高到1200元以上。
王國材強調,道路安全不論中央或地方都要負起責任,把交通環境整頓好,讓民眾不容易違規。這次規劃修正,是環境整頓未完成前的權宜措施,希望能在安全與民怨間找到平衡,如果有一天道路環境都改善完成,大家較不會因道路設計不好而容易違停,屆時會再做些調整。