透視前瞻特別條例所隱藏的四個疑點

前瞻計劃

立法院臨時會5日三讀通過「前瞻基礎建設特別條例草案」。雖然將8900億舉債經費縮減為4200億元,但實際上似乎隱藏了許多巧門,讓行政部門獲得更多的授權彈性,民進黨「贏得裡子」,最後取得了最實際的戰果。

雖然民進黨接受了國民黨、親民黨與時代力量黨團的要求,更改了最具爭議的8年舉債8900億元規定,改成4年為一期,一期預算規模上限為4200億元;但後續仍可編列同樣規模的預算,所以合計至少仍有8400億元,只比原先預期的8900億上限減少了500億元,也仍以特別預算舉債辦理,實質上並未改變。

疑點一:下屆綠若取得立院多數黨,又可續以特別條例編列前瞻預算

因為條文中另外又加上但書,規定期滿後的後續預算及期程,在經過立院同意後,以不超過前期預算及規模為之,並同樣以特別預算方式編列,等於只有形式上達成「減半」,未來(下一屆立委選舉)只要民進黨能夠保持國會多數黨地位,還是得以繼續編列特別預算。

對於連日抗爭的國民黨團來說,民進黨團總召柯建銘形容,這是大家「各取所需」,國民黨可以解釋成4年4200億元,「如同『九二共識』一樣各自表述」。時代力量也嘗試提出追加預算的限制予追究條款,仍被民進黨多數表決封殺。

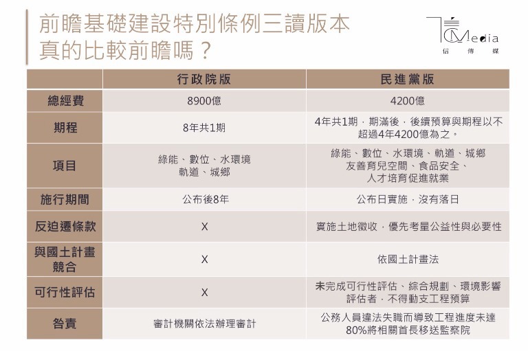
雖然部分民進黨版看起來比政院版好,但事實上有些條款根本形同虛設,比如反迫遷條款,原本的政院版並沒有,現在就算有了也像是廢話一樣。(製表/李佳穎)

特別的是,民進黨團最後表決通過修正動議,拿掉了原先行政院版規定,前瞻計畫執行到2024年底為止的「落日時間」,僅規定本條例自公布日開始施行。就法律層面來說,可能會出現授權行政部門繼續編列第三個4200億特別預算的後門。

疑點二:預算編列給行政部門更大授權,也許有第三個4200億

另外,這次三讀通過條文規定,特別預算是採「分期」辦理籌編及審議,並且不受預算法第23條不得充經常支出規定之限制。和過去不同的是,以往公共建設特別預算都是採取「分年度」編列、審議的方式處理。

因為過去陳水扁總統5年5000億元的「擴大公共建設投資特別條例」、馬英九總統4年5000億元的「振興經濟擴大公共建設特別條例」,都是規定每年分別編列預算與審議。

政大財稅系名譽教授、前國民黨立委曾巨威說,立法院審查預算制度有一定的規定和繁複的程序,可讓行政部門的總預算每年都受到立法委員、官員或媒體的關注和挑戰,做到一定的把關。但是以特別條例形式編列特別預算,等於迴避了原本舉債上限的限制,一次匡住大筆預算,給予行政部門有更大的彈性和空間。

而且依照過往經驗,通過特別條例後的特別預算審查也會比一般年度預算更為寬鬆,這就是歷任政府都喜歡以特別條例匡列預算經費的理由。

曾巨威說,民進黨應承諾,在尊重預算法的精神下,將前瞻預算與特別條例二者的審查確實分開,也就是條例的通過不代表預算的通過,所有前瞻計畫項目的預算皆要嚴格的按照條例的規範程序確實審查。

疑點三:主管機關有責無權,政委影武者有權無責

雖然特別條例中規定中央主管機關為國發會,卻未明確規範權責、功能,導致缺乏統整、篩選資源分配優先順序的權力。行政院長林全在媒體專訪上公開表示,前瞻計畫是由5名政務委員分別負責擬定,但政委不必直接對立法院負責,負責的主管機關國發會又缺乏實際權力,就可能演變成由各部會直接分配資源給地方。

許多在野黨立委都希望將主管機關修改為行政院,但最後通過的仍是主管機關缺乏權責的版本,曾巨威說,這樣的特別條例就是大型的計畫型補助款,而這應屬於年度公務預算的功能,本來需要受到立院更多的監督,現在卻被一次匡列給行政部門,可說是標準的「肉桶補助」,就是一種大型地方綁樁計畫。

疑點四:一次匡列巨款給行政部門,標準「肉桶補助」,是大型地方綁樁計畫

經濟民主連合發言人許博任說,只有將年期、預算減半的作法只是玩文字遊戲,因為條例實際內容沒有真的改變,應該規定未完成可行性評估的計畫不能匡列工程預算。譬如尚未完成可行性評估的基隆輕軌工程,第一個4年就只能匡列評估和規劃費用,只是通案把時間、經費切一半處理並沒有意義,應該修改程序要件。

另外,因為程序上應先通過特別條例,再通過計畫,所以他建議行政院應先廢止4月5日的合訂本;而且現在前瞻計畫中又加入少子化、人才培育等新的項目更需要重新擬定新的計畫,分配資源。

back to top
navbar logo