雖然2024年全球半導體業景氣將擺脫2023年的衰退而重回成長的軌道,不過在國際競合態勢上依舊呈現詭譎多變的局面,包括各國半導體扶植政策的軍備競賽持續、東南亞半導體島鏈已有逐步崛起之姿、相較於日德為合資型態,台積電美廠獨資的態勢需自行解決所有問題、台灣須留意各國合縱連橫的威脅、美對中的半導體管制力道有增無減、地緣政治因素將干擾版圖的分布、中國強攻成熟製程、中低階晶片的負面效應值得關注等,而各項因素對於2024年國內半導體業的影響程度將備受市場關注。
全球各國大力扶植本土半導體製造產業
全球各國大力扶植本土半導體製造產業及加強與海外半導體廠合作,企圖改變版圖分布並搶佔戰略物資的制高點,然而美國、歐洲的半導體扶植政策推動速度未如日本。
有鑑於美中科技戰短期內難停歇,加上全球地緣政治動盪的因素日趨擴大,目前包含俄烏戰爭、以巴戰事、紅海危機、朝鮮半島/兩岸/南海軍事緊張氛圍等,因此各國未防範未來恐有半導體供應鏈斷鏈或是其他供應的風險,故全球主要供應國不斷強化對於半導體扶植政策的力道(請參考表一)。
若以現階段各國的進程推動來說,日本是優於歐美,此可由台積電熊本一廠、二廠持續獲得日本政府明確的補助金額即可知,顯然日本政府確實期望能夠在此波補貼政策中脫穎而出,以爭取更多外資業者致當地投資;但在美國方面市場,晶片與科學法案僅針對英國航太公司BAE Systems、Microchip各補貼3,500萬美元、1.62億美元等,而市場則傳出Intel有機會奪得逾百億美元的補貼,但台積電恐僅有50億美元,等同晶圓龍頭業者在美方的補助比例恐僅有12.5%,確實使得未來台積電在美國廠的投資營運充滿挑戰與變數。

台積電進入到新一波全球化的布局
事實上,台積電因應客戶對於供應鏈風險韌性考量,進入到新一波全球化的布局,而海外設廠對於公司的利多,主要是偏向貼近當地客戶,對於穩定重量級客戶訂單具正面效益、海外投資布局可制壓Intel與Samsung,成為當地國家最重視的業者、槓桿海外的土地、水、電資源等面向;不過利空的部分也含括生產成本明顯高於台灣、員工技能與人數短缺也成問題、折舊費用的認列恐對獲利形成壓力、該國政府補貼金額多寡與其他投資限制(如美國晶片法案有未來十年投資中國的設限、分潤制度等)、工作法規衝突:如24小時輪班、薪資福利、人事制度等;而整體而言,相較於日德為合資型態,台積電美廠獨資的態勢需自行解決所有問題,而公司目前在日本投資進程確實是優於歐美廠。
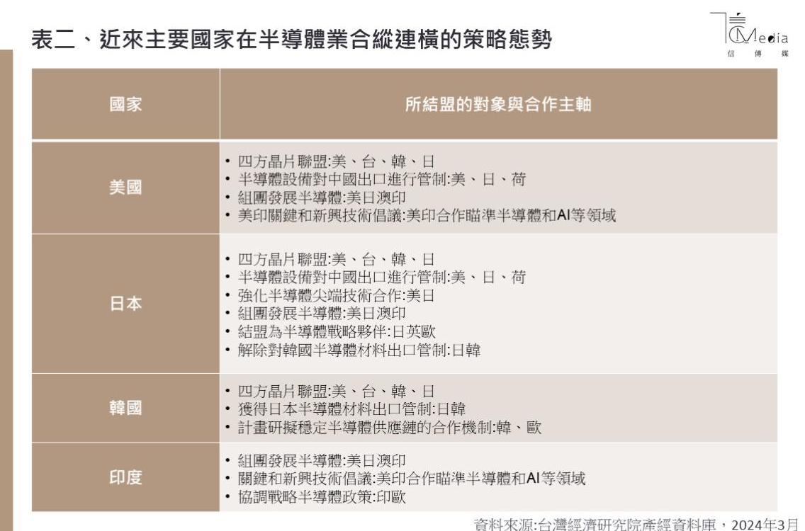
各國合縱連橫策略背後無非就是為追求建立自身半導體競爭力的捷徑,在面對半導體業國際情勢呈現分化及拉攏的格局中,尤須留意台灣的發展空間是否遭到壓縮
由於各國仍是相當覬覦台灣位居全球第二大供應國,而且先進製程供給全球的比重之高,扮演相當關鍵的角色,因此台灣以外的主要全球半導體供應國期望能在短期內快速建立自主可控的能力,顯然各國合縱連橫策略背後無非就是為追求建立自身半導體競爭力的捷徑(請參考表二);在此情況下,雖然部分國家也積極與台灣進行合作,例如台灣新東向聯盟與捷克國家半導體集群簽署合作備忘錄,但更需留意面對半導體業國際情勢呈現分化及拉攏的格局中,台灣的發展空間是否遭到壓縮或排擠,此態勢仍需後續持續關注。
