為何有些人無論在什麼樣的情況下,都似乎表現如一,而有些人會改變他們表達自我的方式,像隻變色龍一樣,依據不同場合表現出不同的面貌呢?你是哪一種?
在喪葬場合,你會做出合乎喪葬場合的表現嗎?在烤肉聚會的場合,你是真的在烤肉,或者其實是哭喪著臉呢?(至少在把麵包丟來丟去的人眼裡,你是這副德行。)
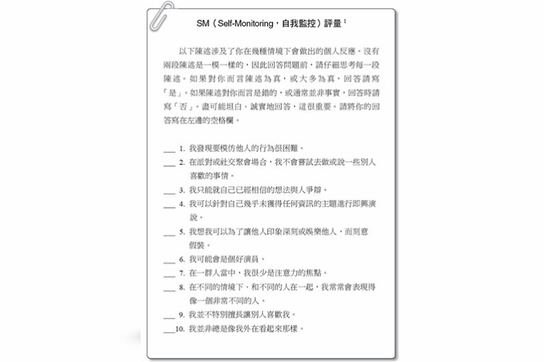
這些傾向對我們的成就與幸福是否會造成任何影響?我們將在本章探討這個問題。但是首先請進行下頁的SM 評量,或至少將那些項目讀過一遍,這對你會有所助益。雖然它名為「SM」,但我向你保證,這份SM(Self-Monitoring)評量處理的不是太變態的議題〔譯注:SM 也是sadomasochism(性虐戀)的縮寫〕。
SM 量表測量的是「自我監控」的情況。高度自我監控者較關心他人如何看待自己,他們的行為表現會反映出他們所處情境的規範與期待。反之,低度自我監控者較不關心他人如何看待自己,他們的行為是受到自身特質與價值觀的引導,而非情境的期待。

了解自我監控量表的得分能帶來豐富的資訊,反映個人的人格與幸福。以完全坦率的態度溝通,或者巧妙而小心翼翼地反應——這兩者哪一種才是更好的選擇,能讓我們的關係成長茁壯呢?我們的職業生涯,是否能透過更小心地監控我們所面臨的社交情境而更成功?或者最好單純地做自己?知道自己在量表裡處於哪個位置能幫助你回答這些問題。
你完全可能反對做這份量表,因為它太長了,或是因為你是那種堅持不做這類量表的人。另一種迅速許多的方法,能讓你獲得一些提示,明白自己在量表裡的位置。在你閱讀這些內容的同時,請假裝我就站在你對面,要求你做下列事情:請用手指在額頭寫下英文字母Q 現在就寫。如果從頭腦裡往外看的視角來看,你將Q 的尾巴劃在右邊還是左邊呢?這麼做可能會透露出你是高度自我監控者或低度自我監控者的一些線索。喔,如果你出於挑釁,在額頭寫的不是Q 而是別的字母,那麼,我只好祝福你那顆小小的不好相處的心。
變色龍會領先群雄嗎?
實證顯示,高度自我監控者在職場的成就比低度自我監控者好。在工作團體中,高度自我監控者較可能崛起成為領袖。在涉及「跨域管理」的職位上,也就是需要留意多樣化角色與察言觀色的職位,高度自我監控者的表現也會獲得較高的評價。高度自我監控者擁有一些非常細膩的技巧。當他們要為一個失敗的工作計劃負起責任時,他們比低度自我監控者更可能合理化他們的行為,並且去控制與該失敗計劃相關的資訊流,再傳達給他人。就這方面而言,低度自我監控者可能會發現自己遭受到較多關於計劃失敗的責難,因為他們無法讓故事轉向,將注意力從自己身上移開。有許多人,特別是其他的低度自我監控者,會將這種行為視為清新、誠實的。但是, 那種直截了當的率直態度, 與缺乏自我姿態(selfposturing)的作風,在組織裡不一定能讓人際關係順暢運作。在處理工作場合的衝突時,低度自我監控者更可能表現強勢、持片面意見(從他們的觀點來看,那就是正確面)。相反地,高度自我監控者較可能透過妥協與合作來化解衝突。
在一篇名為《變色龍會領先群雄嗎?自我監控對管理生涯的影響》(Do Chameleons Get Ahead? The Effects of Self-Monitoring on Managerial Careers)的文章裡,馬丁.齊多夫(Martin Kilduff)與大衛.戴伊(David Day)記錄了一大群MBA 學生畢業後五年內的職業生涯發展情況,據此提出了一份長期研究。在他們修習MBA 課程的早期階段,參與者會先做自我監控量表,以便了解各個事業成功的階段,是否與自我監控的判定有關。研究結果顯示,高度自我監控者在職場發展的模式清晰,與低度自我監控者不同的是,他們在五年間透過換雇主與搬家獲得升遷的機會比較高。即使是五年內都任職同一家公司的人,高度自我監控者也會獲得較多的升遷機會。
高度自我監控者提高升遷機會的其中一種微妙方式,就是他們在工作上表現自我,顯示他們可勝任所渴望得到的更高一層的管理職位。相反地,低度自我監控者會對組織表現出的更高的忠誠度,較不會為自己塑造有利升遷的形象。這兩種呈現自我的策略都有潛在的缺點。就低度自我監控者在團隊試圖投射的形象而言,他必須冒著被視為不諳世故的風險。每個人都喜愛技術支援部門的小查,他身上的「扭曲姊妹」(Twisted Sister)樂團T 恤是小查的經典招牌,但是如果要求他穿上西裝成為查爾斯先生,面對穿著正式扣領襯衫的客戶進行談判,他便可能飽受非難。高度自我監控者也冒著明顯逾越層級的風險,特別是他的同儕可能會認為他們膽大妄為、擅於做表面功夫。事實上有證據顯示,高度自我監控者並不欣賞或重視包括同儕評價的表現評量方案,他們比較喜歡被自己的上司評量。
高度自我監控者面對組織時採取的姿態,和他們對戀人所表現的姿態類似——有彈性,但不做承諾。低度自我監控者較有可能在自己的工作團隊裡,建立幾個關係緊密的友誼關係,高度自我監控者則是較注意更大網絡裡的團隊成員。在這些網絡裡,高度自我監控者會承擔主要的連結角色,讓原本不可能關聯的人產生連結。