針對國會職權法案,行政院於6月6日在院會提出違憲7大理由,並於昨(11)日經總統核可後,正式發函立法院提出覆議案。
國民黨團今(12)日上午舉行記者會,黨團書記長洪孟楷說,行政院來函已不見7大理由,質疑行政院自知是抹黑,所以心虛「縮水」為6大理由。
洪孟楷驚呼「7大理由不見了」
洪孟楷今日指控,行政院提出覆議案原本列出7大理由,質疑行政部門窒礙難行在何處,非常多理由都是民粹式的攻擊,這也是民進黨團在國會改革法案審議期間的惡意攻擊,遺憾行政院在上周行政院會後的記者會,居然用一樣的說法提出覆議案,但昨天收到行政院的函時,發覺7大理由不見了,變成6大理由,寫得相對中性,並指行政院在上周就知道是民粹式、朝野對立式的抹黑文宣。
上周行政院正式拍板針對國會改革提出覆議案,列出7大理由:一、沒有實質討論,違反民主原則;二、混淆雙首長制,質詢總統違憲;三、無差別調查民眾,聽證範圍過廣;四、漠視正當法律程序,違反程序正義;五、無限期審查人事同意權,空轉政府重要職缺;六、「藐視國會」定義不明,恣意擴大立院職權;七、懷疑官員虛偽陳述,即可課以刑責。
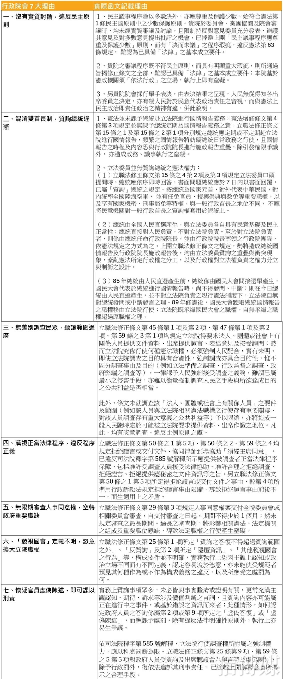
還原真相:原本7大理由全都在
對於覆議7大理由是否縮水,《信傳媒》記者仔細比對行政院會所提出的7大理由以及實際發出的函文,發現只是編排格式有異,但既有的7大理由全部都在,茲羅列如下:

行政院覆議7大理由與實際發函對照表。(製表/胡智凱)
行政院駁斥:不僅沒變更反而還增加
對於洪孟楷指稱行政院所提覆議內容有所調整云云,行政院發言人陳世凱今天回應,行政院提的覆議七大理由完全沒有變更,全部都能在覆議理由書裡找到,如果認真研讀的話,還可以找到更多行政院認為窒礙難行的原因。
陳世凱莞爾地說,「歡迎立委能夠好好研讀」,這樣才能夠理性地再次審視法案的內容、好好討論,找出符合憲法與國家利益的最大共識,妥適回應公民社會與各界的訴求。