我常常說,要以「暖身」來治「未病」,也就是平時就該注意保養,使身體維持最適當的體溫,積極防範病灶的形成。只要小病不反覆,大病就不沾身。在身體不適的小症狀還沒有出現之前,先把身體調理好,讓身體處在「暖平衡」的狀態,才能抵抗寒氣的入侵。
大部分的人都是因為身體出現問題,才意識到寒氣的嚴重性,而開始排寒,需要排寒的時間自然較長。排寒除了對生理健康有幫助之外,對於心理層面的情緒、想法也都有正面作用。因為氣滯血瘀等生理的病痛狀況改善了,人的心情也會跟著變輕鬆,想法也會變開朗。
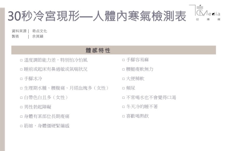
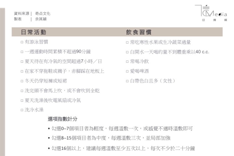
下面有簡單檢測自己體內受寒程度的表格,勾選項目越多,表示體內寒氣越重,大家可以依照自己寒氣多寡來調整排寒暖身的頻率及方式。


溫敷:提高氣血動能、驅除寒氣
溫敷法古代稱之為「熨」,可以分為藥熨、燙熨、酒熨、葱熨、鐵熨、土熨等。主要作用是﹁透熱﹂,也就是通過加熱,讓藥物的藥效發揮出來,並且用熱能提供動力,推動有效成分進入人體經絡,輸布全身。有溫經通絡、活血化瘀、散寒止痛的作用。熨法在上古之時就被拿來治療各種疾病,如《史記.扁鵲倉公列傳》記載:「上古之時,醫有俞跗,治病不以湯液,(而以)鑱石、蹻引、毒熨......」,寫明上古時期的醫家俞跗,治病是不用內服藥的,而是以針灸、推拿、藥物溫敷來為患者治病,大部份都有很好的效果。
事實上,很多身體上的不適在了解問題的根源後,先行溫敷或飲食調整,就會有很好的改善。因為溫敷簡單方便,可以在家每天做,如果沒辦法解決,再使用藥物治療。
溫敷又可分為濕溫敷和乾溫敷。濕溫敷是將毛巾或布放入溫熱中藥煎出液中,擰乾後敷在身體特定部位,通常會在推拿後進行,一般民眾因為不方便常常煎藥,加上濕溫敷散熱很快,毛巾一下子就涼掉,需要一直進行浸泡熱藥液的動作,也容易沾染衣物,所以一般比較少在家中自行進行。乾溫敷如本書介紹的紅豆枕,或是熱水袋、暖暖包等,利用不同的介質來保熱及傳熱,並加入中藥或草藥來做治療,一般操作較方便,且隨時隨地可以使用,不會沾染衣物。
懶人熱運動,輕鬆獲取最天然的精氣神
寒氣影響的範圍很廣,但因為年齡、體質與生理狀況不同,所以每個人受寒的情況不一。大家都知道運動、訓練肌肉對身體好,能夠提高身體熱能,但真正規律、有效有運動習慣的人並不多,加上有些體質虛弱的老人、病人,行動不便無法運動,這時「被動的運動—溫敷」就能發揮很大的作用。
溫敷可以藉由體外供給的熱能來提高體溫,達到擴充組織血管,增加循環及代謝的功能,同時也能放鬆緊張的肌肉與神經,幫助經絡氣血通暢與緩解痠痛。女生時常溫敷小腹,可以加強子宮的收縮能力,使經血排除順利。
想長高、消水腫或改善更年期症狀嗎?按這幾個穴道就對了
湧泉/變高變聰明的成長穴
湧泉是刺激生長激素分泌的重要穴位,青春期的孩子每天溫敷二十分鐘,可以促進發育,讓孩子長高、變聰明。搭配騎腳踏車、打籃球、跳繩...等運動,效果更好。
小寶寶有脹氣哭鬧的問題,也可用點揉紅豆球溫敷寶寶的湧泉穴,有引氣下行的功能,可減緩寶寶脹氣症狀,不過小寶寶皮膚較柔嫩,溫敷溫度注意不可過高以免刺激。
穴道位置
● 用力彎曲腳趾時,足底前部出現的凹陷處就是湧泉穴。在第2、3趾趾縫與足根連線的前1/3處。
● 湧泉穴位於足底,腎經的脈氣由此而上,如泉水湧出,故名湧泉。
下半身水腫/溫敷位置 風市、陰陵泉
久站、久坐容易有下半身水腫症狀的人,通常水分代謝及下半身循環較差,也較容易肥胖。陰陵泉屬於脾經,溫敷陰陵泉對於水腫的效果有兩個層次,一是可以使濕氣排出,二則可以藉由補脾來減少濕氣產生,防止水腫;風市穴則可以幫助排出較黏滯的溼氣,又稱痰濕,對改善下半身肥胖有很好的效果。
將雙手握拳敲風市穴五十下並按壓陰陵泉五十下後,再使用點揉紅豆球各溫敷十五分鐘,可以幫助濕氣排除。風市肌肉較厚的人,也可使用枕型狀紅豆敷加強溫敷。
更年期症候群/溫敷位置 三陰交、照海、太溪
門診中更年期症候群非常常見,又以女性尤多(男性一般症狀較輕微,但仍會發生),一般發生在四十五至六十歲之間,出現煩躁易怒、憂鬱、頭暈耳鳴、口乾、失眠、潮熱盜汗、頭暈心悸、血壓升高︙等症狀。
這是由於年紀漸長,天癸衰少,腎陰不足,以至於陰虛陽亢、虛火上炎造成。照海穴有滋腎清熱的功能,能補水又清熱降火。太溪穴則可以補腎水、強腎氣,再搭配三陰交加強保護生殖功能,可以延緩老化,改善更年期症狀。
方法為使用點揉紅豆球溫敷三個穴位各十分鐘,每週至少三次。