過去八年間,社會住宅已成為中央與地方最積極著力的住宅政策,並取得一定的成果。但隨著興辦戶數增加,下一階段的社會住宅即將面臨「公有土地有限」、「興辦速度不夠」等嚴峻考驗。
因此,OURs都市改革組織特與立委牛煦庭、郭國文、麥玉珍,共同召開跨黨派記者會,主張修正《住宅法》將「區徵、重劃與社宅政策制度性結合」,填補社宅土地缺口、導入民間興辦量能,既加速社宅數量增長,亦強化土地開發公益性。
下階段社宅興辦的挑戰:土地及興建速度有限
賴清德總統承諾以兩任8年進行規劃,增加興建13萬戶社會住宅。然依據內政部資料[1],截至2024年5月底已盤點全台219 處之適合土地,預估可興建71,234 戶社會住宅,即便全數興辦,土地供給仍有明顯缺口。且受限於既有「公有土地」的限制,上述盤點基地區位是否皆適宜興辦社宅,有待進一步釐清。
另一方面,目前社宅主要依賴政府直接興建[2],囿於行政量能有限,進度期程亟待加速。同樣依據上述資料,截至2024年5月,蔡總統12萬戶社宅目標,已確認興辦[3]數量為10.2萬戶,推估七年後(2031年)方能全數完工入住。若再加上賴清德總統下階段新增13萬戶的承諾,挑戰將更為嚴峻,與民眾急切居住需求仍有不小差距。
引導區徵、重劃制度與社宅政策結合
依據國土署提供資料統計,截至2023年底,全國各縣市「開發中」、「審計中」、「規劃中」的區段徵收、公辦重劃案件,累計開發規模達8,014公頃(見下表1)。如全數開發完成,預計地方政府將取得1,600公頃以上可建築用地。

這些採用區徵、公辦重劃開發地區,公共設施相對完備,且為都市未來住宅重要供給地區,但卻未與社宅政策做有效結合。首先,就都市計畫角度,社會住宅可被視為公共設施(社會福利設施)項目,但過往的區徵、重劃絕大部分未將其列入[4],據此取得用地並開闢。
其次,政府取得的可建築土地皆採標售處分方式,即便已回償開發成本,剩餘土地也不願用於興建社宅之用,而是持續出售殆盡以獲取最大財政收益(見下表2)。

上述作法也連帶推升地價、墊高房價,被輿論批評為「政府帶頭炒地」,且明顯已不符《平均地權條例》揭示「促進土地合理使用,並謀經濟均衡發展」立法目的。
就此,去年底行政院雖提出〈推動社會住宅成果與提升社宅用地供給精進措施〉,要求「辦理區段徵收及市地重劃時,直轄市應留設5%、其餘縣市應留設3%供社宅使用,並專案讓售給中央政府興辦社宅。」但此措施缺乏法令與比例評估依據,且留設土地仍須中央成本價購並興建,亦無法解決中央興辦量能不足、速度緩慢等問題。
我們認為,依據《住宅法》第五條,社宅除利用「公有土地資源」直接興建外,尚有結合「都市計畫、土地開發、都市更新」等推動方式。由上述數據可知,區段徵收與市地重劃的土地整體開發方式,絕對應列為下階段社宅推動最重要且最須導入的機制。
將社會住宅列為區徵、公辦重劃地區應取得設施
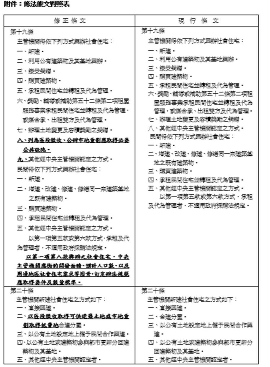
我們主張,修正《住宅法》第19條(見附件),明訂採區段徵收與公辦重劃開發地區,將社會住宅列為應取得之必要公共設施。

意即,未來只要進行整體開發,社會住宅就如同「道路、公園、學校」一般,依予劃設並開闢,達「取之於地產開發,用之於社宅建設」的目標。實務操作上,直轄市應以自行辦理為原則,其它縣市可採無償撥用土地予國家住都中心興辦。
配合此修法,內政部則應衡酌開發面積、預計人口數、以及周邊地區社會住宅需求等因素,訂定辦法規範應取得要件及數量標準,做為未來開發計畫核可與否依據,落實「取之於地產開發,用之於社宅建設」的目標。
將區徵、重劃取得建築用地「合建分屋」列為社宅興辦方式
除將社宅列為整體開發地區應取得公共設施外,我們另主張修正《住宅法》第20條,明訂「以區段徵收取得可供建築土地或市地重劃取得抵費地合建分屋」,列為政府新建社宅重要方式之一。理由如下:
首先,社宅採合建分屋方式,政府只需「出地」便可分回房屋做為社宅,降低直接興辦壓力;而開發商處分其分回房屋亦可即早獲利了結,符合市場普遍慣習,相對較具誘因。
其次,就開發財務已平衡(含獲益)但仍有未處分建地之案件(如表2),地方政府如依本法精神欲推動社會住宅,自可採「合建分屋」方式辦理,而非繼續標售。然依《平均地權條例》第55-2條以及〈市地重劃實施辦法〉第54條,政府區徵、重劃取得之建地得採標售、標租或設定地上權等方式處分,並未將「合建分屋」納入。故於住宅法予以增訂,於興辦社會住宅得以適用。
最後,既有公有土地為推動社宅珍貴資源,應循既有直接興建或其它不減損土地產權(如地上權)的方式辦理。採「合建分屋」取得社宅,未來僅適用於區徵、重劃取得建地,相較既有標售建商全數蓋商品宅作法,至少可取回部分房地做為社宅。
朝野合作,推動下階段社宅興辦
社會住宅為不分黨派之重要民生議題,也是民眾殷切期盼的住宅政策。我們衷心期待朝野各黨共同合作,並提案支持上述改革主張,以推動本次《住宅法》修法。讓下一個階段的社會住宅能夠穩健、持續地在台灣發展茁壯。