2024年4月3日花蓮縣發生規模7.1強震,造成多棟危樓亟須拆除,然而「馥邑京華」至今仍未拆除,引發災民質疑花蓮縣政府貽誤時機。國民黨花蓮縣黨部則反問:「內政部什麼時候才要來拆?」
對此,內政部國土署坦言,確實與花蓮縣政府有共識由國土署代拆,但國土署負責人員也說,目前尚待花蓮縣政府向行政院補件申請2.7億元經費,待花蓮縣政府補件完成,行政院核定之後,就會進場開工。
危樓未拆誰之過?國民黨劍指內政部
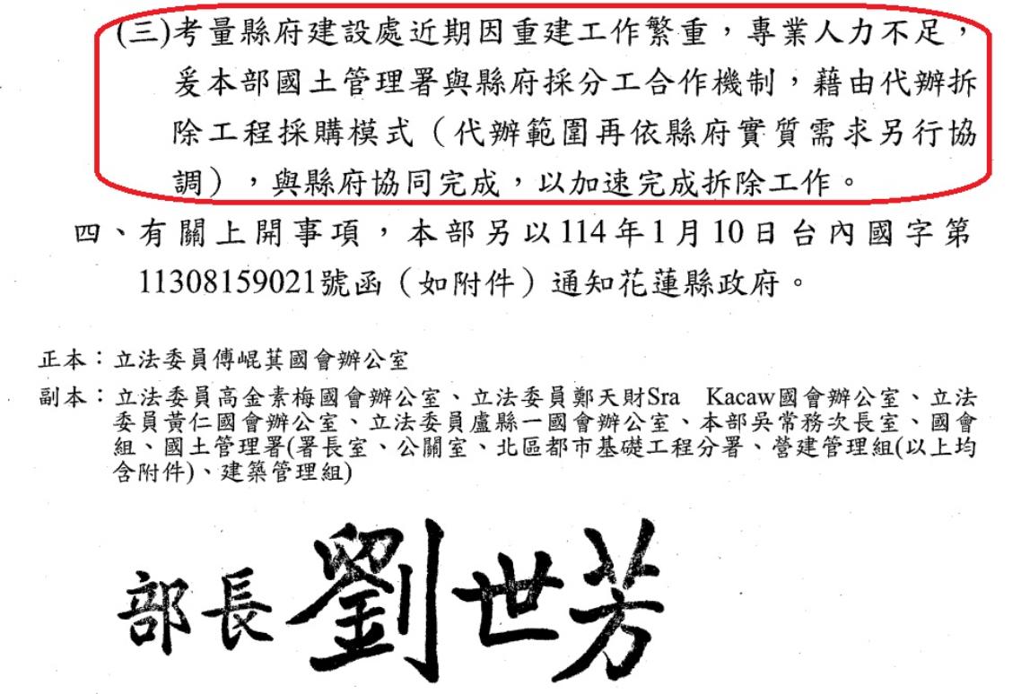
0403強震至今已逾1年,但「馥邑京華」等危樓至今未拆,災民近日透過媒體質疑,是否花蓮縣政府效率不彰、貽誤時機?對此,國民黨花蓮縣黨部表示,內政部在今年1月10日就災區危樓的拆除分工就已經做成決定,馥邑京華是由國土署負責分工合作代辦拆除工程。
國民黨花蓮縣黨部強調,有白紙黑字公文為證,「請問是誰還沒來進行拆除的工作?內政部什麼時候才要來拆?」
國民黨花蓮縣黨部也對於民進黨秘書長林右昌進駐花蓮縣支援公民罷團提出批評,認為民進黨造謠中傷攻擊花蓮縣政府及國民黨立法院黨團總召傅崐萁,「在受傷的災民身上灑鹽,既不厚道也不應該!」
駁斥效率不彰,花蓮縣政府:30分鐘內組成專家小組
針對外界質疑花蓮縣政府效率不彰,花蓮縣政府建設處長鄧子榆回應,地震一發生,花蓮縣政府便立即啟動危樓評估及強制拆除程序,「30分鐘內組成專家小組」,2個月內完成17棟危險建物拆除作業,效率獲得各界肯定。
不過「馥邑京華」社區因結構特殊,其拆除工作需要仔細研議,鄧子榆指出,去年5月4日行政院震災專案會議後,內政部國土署於今年1月函覆將代辦拆除工程,而花蓮縣政府則負責地方協調事宜,目前計畫文件已送交中央審查。

國土署吐實情:2.7億元經費尚待花蓮縣政府補件申請
對於代辦拆除工程一事,國土署證實,花蓮縣政府因人力、專業能力與經費不足等原因,多次請求國土署專案協助,所以國土署已於今年1月同意協助花蓮縣政府代辦拆除工作,所需經費約2.7億元。
既然是國土署負責代拆,為何至今仍未進場施做?國土署負責人員答覆,儘管國土署協助花蓮縣政府代為進行拆除工程,但2.7億經費至今尚未完成核定,尚待花蓮縣政府補件申請,行政院核定撥款之後,便能進場開工。
此外,根據今年1月內政部與花蓮縣政府的共識,國土署雖協助花蓮縣政府代為進行拆除工程,但拆除範圍、廢棄物堆置場所、週邊管制區、災民臨時安置等事項則都須由花蓮縣政府妥善規劃並與地方溝通協調。國土署負責人員說,許多規劃仍未臻完善,所以才要花蓮縣政府補件。