空軍機場的地面導引雷達(GCA)因過於老舊近期開標採購,沒想到開出來的規格不但並非軍規,而且還「倒退嚕」比20年前的標準更低,引發內部議論,專家憂心,此舉恐將嚴重影響飛行員在惡劣天候或夜間進場時的雷達引導效率,增加飛安風險。
經比對後,空軍所開出的規格,正巧與雷神舊款雷達相近,產業專家稱,這款FPN/APQ系列雷達不再被雷神列為主力研發項目,屬於「遺留產品」(legacy)範疇,意味著台灣難獲供應鏈支援,後勤風險加劇。

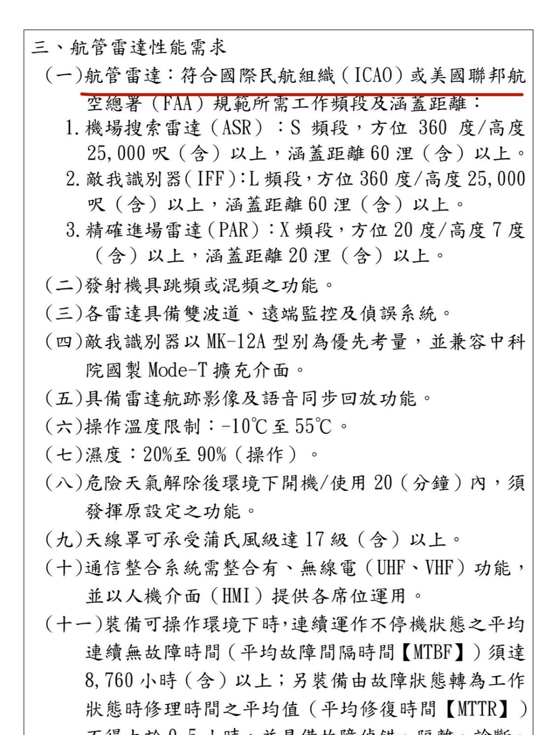
空軍在回覆《信傳媒》詢問表示,「本案裝備需求規格係依國際民用航空組織(ICAO)及美國聯邦航空總署(FAA)等規範訂定,無降規之情事。」
只是根據美國國防部督察長辦公室於2000年發佈的GCA-2000雷達測試報告指出,美軍當時採購的該型系統,其精密進場雷達(PAR)在「清晰天候」條件下,具備30度方位角覆蓋範圍,並能於每秒完成一次完整掃描。
方位角竟比美軍少10度,違反有無人機混合運用需求
美軍設計此一規格,目的在保障軍民機於複雜環境中,仍能依靠精密雷達導引安全降落。
儘管該系統當時在機場監視雷達(ASR)的功能上仍有不足,後續經歷多次測試與改良,但其核心PAR涵蓋的角度與導引精度,已經成為國際軍用標準的參考門檻。
然而令人吃震的是,在空軍最新一批GCA採購案中公開徵求規格中,披露列明的PAR雷達涵蓋範圍竟縮減至「方位角20度、俯仰角7度」,比起20年前美軍與瑞典等國家的最低門檻還要低。

對於上述問題,專家特別提醒,方位角越低,軍機安全進場的角度就越低,若GCA雷達方位及俯仰覆蓋角度不足,對於飛行員在惡劣天候或夜間進場時,都會產生嚴重的潛在飛安風險。尤其,在戰時緊急疏散快速起降作業中,影響更是十分深遠。
這樣的設計不僅與國際常見規格脫鉤,更引發軍事專家質疑,在空域管制需求日益嚴苛、無人機與有人機混合運用的戰爭新時代,為何台灣反而選擇倒退至一個「視角較窄」的雷達系統?
美商雷達已屬遺留產品,逼近壽命結束邊緣
空軍雖然說明比照ICAO規格,但對為適用民規而未比照軍格需求,以及為何開出與雷神一款舊型雷達同規格等問題,並未多做說明。
回顧台灣是在1990年後,由美商ITT(後來併入 L3Harris)供應空軍精密進場雷達(如 FPN63 / FPN67),以及由雷神(Raytheon)提供PAR/ASR系統輔助引導。
後來在2010年後,雷達科技朝數位化、AESA(主動相位雷達)發展,台灣卻未與美軍合作後續升級。
業界人士指出,不但L3傳統機型目前已經被PAR2020 (AN/FPN68A) 新型系列所取代,雷神也早已將其資源轉向軍用AESA飛彈與防空系統,顯示上述PAR類別的產品,已不再列為主力研發項目,現屬「遺留產品」(legacy)範圍 。
這樣的轉變,已經導致台灣現有系統難以維持原廠供應鏈支援,面臨「消失性商源」危機,會讓後勤風險加劇。
專家強調,空軍開出的規格是成本妥協?甚至是對特定廠商放水?國防部實應公開說明,同時如果無法早期部署替代機制與思考技術本土化,台灣飛航安全與戰備能力將面臨空前考驗。
小辭典:GCA 系統
GCA(Ground Controlled Approach)地面控制引導系統主要用於提供低能見度下的安全著陸引導,是冷戰時期台灣空軍與航管系統的重要構成。
機場地面導雷達提供低能見度下的安全著陸引導。(圖片來源/軍聞社)它主要是協助飛機在惡劣氣候,或戰時管控下精準進場,具有高度戰略意義。
空軍的GCA系統依賴美商產品,據聞已達「使用壽命結束」邊緣,必須及早更換系統。
