不知去哪烤肉?北市23處合法的「夯」肉地點看這裡

娛樂生活

中秋節將至,對於台灣民眾來說,除了吃月餅和賞月外,烤肉已經是定番的中秋節活動了,現在有越來越多的燒烤餐廳提供民眾採用方便的方法烤肉,不過也有另一群民眾喜歡在戶外和親朋好友一起生火烤肉的感覺,然而不是每個人家裡都有院子或頂樓可以烤肉,因此台北市水利處開放了23個特定區域,供民眾和親友一起享受「夯」肉的樂趣。

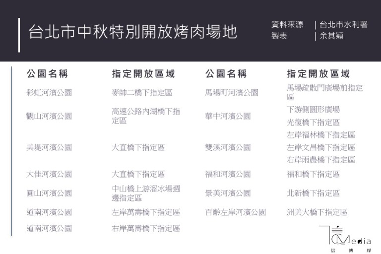
哪23處可以合法烤肉?一張圖表報你知

其實根據「台北市河濱公園開放特別活動場地管理要點」,在一般日子已經有提供指定區域開放給民眾烤肉,不過這次台北市水利處因應中秋節,加碼16處指定區域,今年一共有23處指定區域可以烤肉,開放時間從10月3日下午5點開始至10月4日晚上12時止。

另外,台北市水利處也特別提醒欲前往指定區域烤肉的民眾,千萬不能在草坪或桌椅上生火烤肉,以免造成危險或破壞公園的設施,當烤肉結束後,也要記得確實熄滅火源,才能避免引發火災等危險,至於使用過的烤肉器具、炭渣和垃圾等也要記得不隨意丟億,如果巡查人員發現在非指定區域烤肉,或違反相關規定並不改善者,巡查人員有權可請民眾立即停止使用,還請民眾多加留意。

106年台北市河濱中秋指定烤肉場地(製表/余其穎)

路邊烤肉不違法?有人檢舉就開罰

佳節將至,經常可以看到許多住一樓的民眾或是里民群聚在路邊或公園就烤起肉來,這樣的舉動到底有沒有違法呢?基本上除了開放區,其他的公園都禁止烤肉,而路邊烤肉的部分,若是里民間的活動會佔用到公用道路,就必須向轄區派出所提出申請,一般民眾自行在路邊烤肉的話,造成空氣污染或環境髒亂,被其他民眾檢舉,依照廢棄物清理法將罰處1200元,也可能被依空污法罰處罰款,最高金額達5000元。不過適逢過節,員警都會以勸導為主,沒有人檢舉也沒有造成嚴重的污染,並不會加強取締。

政府這次開放許多地點給民眾烤肉,就是希望民眾不要跑到騎樓、人行道和馬路上烤肉,造成空氣污染也影響其他民眾的權益。

back to top
navbar logo