從元旦開始的擴大限塑令,各位消費者有感了嗎?一位消費者在網路上爆料,一家彰化市的古早味蛋糕店不提供塑膠提袋之外,連直接包裝蛋糕的塑膠袋未提供,若民眾不願加價購買內包裝塑膠袋,恐怕只能拿著「裸蛋糕」回家,讓消費者氣得在網路上大罵環保署的新政策根本是圖利業者。
對此,環保署廢棄物管理處長賴瑩瑩回應,其實環保署此次的限塑擴大仍有排他條款,直接包裝生鮮、肉類、西點、藥品的塑膠袋不在此限,此次事件屬於店家與商家的消費糾紛。事後業者莊宗儒也回應,事因為不清楚環保署的規範到底管到哪,才發生這次的烏龍事件,民眾若持元旦當日消費內包裝塑膠袋的發票,即可辦理退費。隨著環保署的新政策上路,諸如吵了一日的「裸蛋糕」事件恐怕仍會層出不窮。
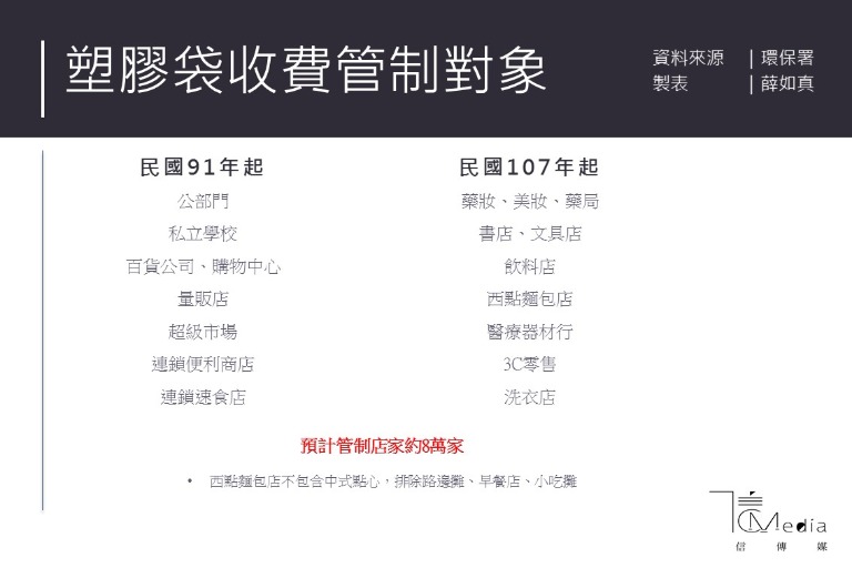
91年就實施!你有感嗎?
事實上,環保署的限塑政策不是今年才開始實施,而是階段性擴大。根據環保署的資料,第一階段限塑從民國91年起,至今已實施15年,第一階段的實施包含公部門、私立學校、百貨公司、量販店、連鎖便利商店等7大類營業場所,自108年1月1日起擴大至包含飲料店、西點店、藥妝店等14大類店家,全台的管制店家數也由2萬家擴增到10萬家。

而在第一個限塑開工日,環保署即展現出擴大管制的決心。賴瑩瑩表示,1日時各地方環保局便已開始稽查全台店家,包含藥妝店、飲料店、書店、洗衣店等店家都在稽查範圍中,總計稽查了1萬800家店家,其中僅16間店家不符合公告規定、開出16張勸導單,若店家在2週到1個月的限期內未改善,環保署將開罰1200元至6000元的罰鍰。由於元旦時許多店家沒有營業,賴瑩瑩承諾未來環保署會持續加強稽查。
小吃攤、早餐店不納管
在擴大限塑上路的這兩天,已有許多民眾出現抱怨聲音,包含機車族和上班族認為不方便。但環保署擴大限塑的政策也讓許多環保團體與網友豎起大拇指,認為環保不能原地踏步,出門時多攜帶購物袋,即使不方便也只是需要適應一個小習慣。根據環保署的評估資料,第二階段限塑實施後,一年約可減少15億個購物用塑膠袋生成,數量相當可觀。
不過,許多台灣人都深知,台灣人使用塑膠袋的習慣養成很大一部分來自於路邊小吃攤、早餐店隨手可得的菜市場塑膠袋文化。事實上,此次環保署擴大限塑範圍原先也欲將早餐店、小吃店的塑膠袋納入規範,但後來由於業者反彈過大,環保署認為仍需要再等待社會共識,便因此作罷。
紙袋就環保?外媒:大量堆積易生甲烷
對於第二波的限塑政策,環保署表示此次所管制的商家大多是已開始使用紙袋的店家,因此塑膠袋使用者付費的社會共識較為足夠。不過,使用紙袋真的比較環保嗎?
一般大眾總認為,塑膠袋因為無法回收、不能分解、甚至對海洋生物造成極大危害,相較之下,紙袋可再生、可回收,對環境的危害程度較低,因此許多店家也改為提供紙袋,一些習慣使用提袋的消費者也會自備紙袋外出購物,但這樣的購物習慣真的能有效保護地球嗎?
環境資訊中心過去一則報導中指出,紙袋的原料雖可再生,但因為製造及運送紙袋所需能源遠超過塑膠,且重複使用性不高、大量堆積在垃圾掩埋場處理也會生成甲烷,對於環境的危害程度也不低。
此次擴大限塑部分店家針對紙袋的部分也加價收費,惹來一些民怨,對此環保署回應紙袋並非納管範圍,商家訂定紙袋收費屬於商業行為,並非環保署所轄。環保署目前先從對環境及海洋影響較大的塑膠袋開始納管,至於未來是否真能納入小吃攤、路邊攤納管,甚至擴及紙袋落實「零浪費」,還有賴社會大眾累積共識。