一次看懂》勞基法修法有這麼糟嗎?五大差異輕鬆搞懂
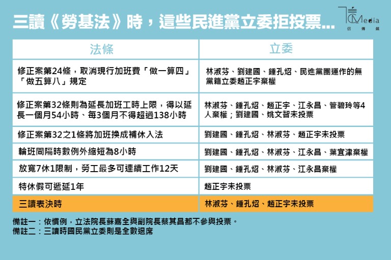
勞基法三讀之後,網路上各種資訊都出現了,究竟哪些才是真正三讀通過的?(製圖/蔡云瑄)
勞基法懶人包
蔡云瑄
2018-01-10 19:38
小
中
大
勞基法三讀之後,網路上各種資訊都出現了,究竟哪些才是真正三讀通過的?(製圖/蔡云瑄)
社群評論