2018年農曆春節假期自2月15日(週四)至2月20日(週二),共計6日,交通部預估假期前段以返鄉旅次為主,中段是中長程的闔家旅遊活動,各大風景區路段交通量將會增加,假期後段以短程旅遊及返回工作地的旅次為主。
交通部預估,高速公路南下交通量於初二(2月17日)、北上交通量於初四(2月19日)、雙向交通量於初三(2月18日)達到最高峰。交通部提出春節疏運八大措施及八大創新,希望讓民眾一路發,免受塞車之苦。
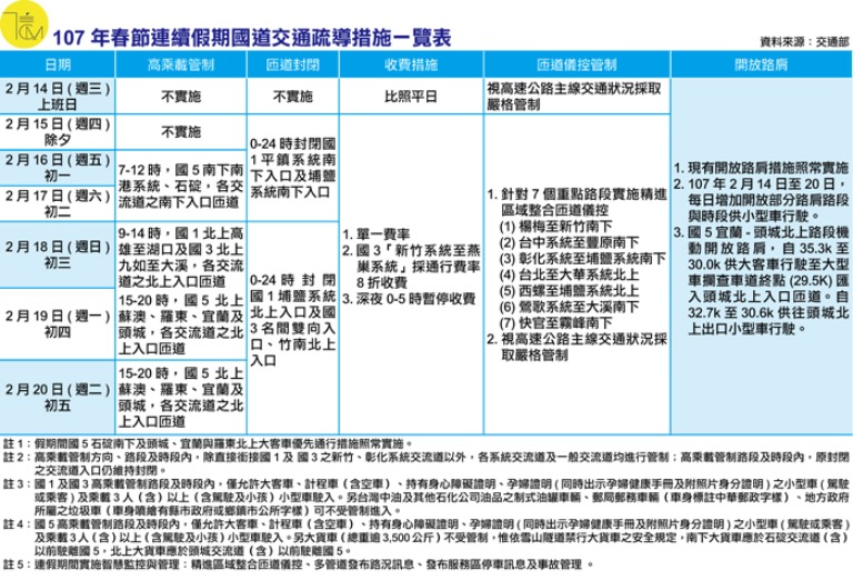
國道3號新竹至燕巢8折收費
1、高速公路部分:收費時段採單一費率,無每日20公里優惠里程及長途折扣,國3「新竹系統至燕巢系統」採通行費率8折收費,連假期間(2月15日至2月20日)每日0-5時,國道全線雙向暫停收費。
2、臺鐵部分:目前春節疏運期間節前往花蓮、台東方向,節後往台北、高雄方向,尖峰時段長途自強號已賣完,其餘時段仍有空位;另訂取票後,仍有退換票之可能性,座位將重新釋出,民眾可不定時再嘗試訂票。有關第二波加開情形將於臺鐵局官網公告,預計2月6日開放訂票。
東部幹線實名制列車,2月9日(星期五)上午6時起開放身份證U、V開頭及2017年12月1日以前設籍花東縣民訂票;臺鐵亦試辦東線(含宜蘭線、北迴線、花東線、南迴線、跨線)自強號全程超過80公里以上無座8折優惠,每日開行北花對號區間快車北宜100元、北花200元優惠票,2月12日、13日、21日及22日北花、北東及南迴線指定班次,實施大專生69折優惠票價方案等,民眾可於臺鐵局售票窗口購買。

搭麗娜倫飽覽蘇花海岸風景
3、高鐵部分:春節期間車票目前預售票,已發售近6成,南下2月14日(小年夜)、15日(除夕)傍晚以前、2月16日(初一)及17日(初二)熱門時段、北上2月18至20日等熱門時段預售票已賣完,後續視車票預售情形,規劃再增班計畫。
4、航空部分:航空公司已依需求針對金門及澎湖航線再規劃第三波加班機;桃園國際機場單日旅客量預估14萬人次;2月1日起新增第二航廈出境安檢線1線(9線增為10線),加速通關效率;為補足每日凌晨0至6時大眾運輸空檔時段,今年開辦計程車共乘服務。
5、海運部分:提供台灣本島與離島間7條航線及金馬小三通4條航線,總計開航1313班次。麗娜輪於2月16日至20日間,每日往返蘇澳-花蓮間航班,可從海上一覽美麗的蘇花海岸風景。
6、客運部分:實施「國道客運票價優惠及公共運輸轉乘優惠措施」,提供86條國道客運路線平均85折票價優惠,另搭乘國道客運或臺鐵後轉乘在地公路客運或市區客運(台北市政府所轄市區公車路線除外),享有基本里程或一段票免費優惠。
台灣觀巴與台灣好行皆享優惠
7、觀光地區部分:交通部觀光局推出46條「台灣觀巴」套裝旅遊行程及43條「台灣好行」(景點接駁公車)路線,春節連假期間持電子票證搭乘「台灣好行」特定路線(計32條),可享有票價半價優惠;觀光局規劃推薦14條新春開運行程,可避開易壅塞景點及路段。
8、國5及宜蘭地區交管
(1)蘇花改工程蘇澳至東澳段於春節前通車,交通部將實施「蘇澳至南澳交通管理策略計畫」,透過交通動線分流規劃、號誌管制、停車管制、通車宣導、國5路肩宜蘭路段機動開放路肩通行大客車以及警力動員等各項措施,務求將通車之影響降至最低。
(2)國5藍牙交通資訊推播系統於春節前將完成42處建置,於國5蘇澳、羅東、宜蘭、頭城上匝道路段,國5雪山隧道北上主線、南下宜蘭、蘇澳出口,透過手機App可定點主動推播國道5號用路人所需事件訊息、旅行時間資訊及管制訊息,加強多元即時交通資訊提供。
(3)預約旅行(UMAJI)於2月5日起1個月開放全民測試,提供旅行時間預測及最佳行駛路徑,行前最適合上國道的時間建議,避開國5壅塞時段及路段。
