高價、高毛利、高獲利,這三個從傳統看來很完美,至少乍看是這樣。
但其實這三者的關係沒有那麼簡單。如果高價就能保證成功,那麼每個公司都會選擇高價路線。
至少還需要兩個條件,這個方程式才能成立。
也就是說,你需要確保成本和數量這兩台獲利引擎配合得很好。
如果成本過高,那麼高價也無法確保高毛利。只有在價格和成本的差距拉到足夠大的前提下,高毛利才能帶來高獲利。
顧客只有在確保能獲得高價值產品或服務的時候才會支付高價。
高價品牌的訂價
高價品牌的價格比普通品牌或一般品牌高多少?當然,這不可能有個普遍性的答案 。買一台美諾洗衣機,你可能要付美泰克(Maytag)或奇異電器洗衣機兩倍的價錢, _這意味著你要多付幾百美元。巨大的價差甚至出現在工業產品。風力發電公司艾康納(Enercon)的產品價格比競爭對手高20%以上,但仍占據本國50%以上的市占率。3M有很多引領市場的高價工業產品。
我們在這裡討論的不是微小的價格差異,無論在百分比或者絕對值上,我們討論的都是巨大的價差。
不過,高價品牌的市占率比相對便宜的品牌要高也是常有之事。往往高價品牌才是市場領導者。這怎麼可能呢?
從獲利角度來看有什麼意義?答案就在於顧客認知的價值或效用。
提供顧客更高水準的價值絕非偶然,它源於卓越的產品品質或服務表現。
高價品牌的訂價意味著,提供更高價值,而且要求以高價作為回報。
蘋果與三星
蘋果的iPod做了哪些不一樣的改變?它的iPod 融合四個重要的特性:強勁的品牌形象、酷炫的外觀設計、良好的用戶體驗和系統相容性。這種融合大幅度提高顧客認知價值、產品價格、產品銷量,並帶來天文數字般的獲利。蘋果已經賣出三.五億台iPod。
在蘋果的例子中,iPod 的價格很容易是其他MP3產品的兩倍甚至三倍。蘋果在iPhone 和iPad 的經營上也採用相似的策略:創新、設計、強勁的品牌形象、良好的用戶體驗和系統的相容性。換句話說,透過為顧客提供更高的價值來支撐產品的高價。蘋果再次取得巨大的成功。2012年,蘋果的營收提升45%,達到1565億美元,獲利高達417億美元,等於有26.6%的銷售報酬率。根據這些數字,2012年8月,市值達到6220億美元的蘋果公司超過微軟,一躍成為全世界最有價值的公司。
蘋果公司已經證明一家公司可以利用創新、強勁的品牌形象、具有吸引力的產品和系統相容性來為顧客創造更高的價值,提高價格,並賺取天文數字的獲利。這一切都建立在顧客有更高的認知價值基礎上。三星從中學到教訓,近年試圖在智慧型手機上迎頭趕上。
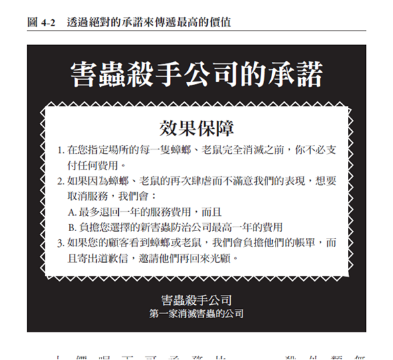
害蟲防治公司
對於害蟲防治公司來說,什麼是高價值的服務?
最高的價值十分簡單:害蟲不是短時間內消失了,而是永遠消失了。害蟲殺手公司(”Bugs” Burger Bug Killers)承諾可以無條件限制地提供這類服務,沒有任何例外或任何理由。害蟲殺手公司的說法值得一看。

想要向顧客傳遞比這個更有價值的服務是不可能的。這類承諾讓保證看來十分可信。
那麼這種情況下顧客感受到的價值呢?害蟲殺手公司的價格高達競爭對手的十倍。
高價策略的成功因素
成功的高價品牌訂價策略有哪些共同點?我的建議是
優異的價值是必備條件:
只有為顧客提供較高的產品價值,高價品牌的訂價策略才會逐漸成功。
價格與價值的關係是決定性的競爭優勢:
與高度依賴品牌聲望效應的奢侈品不同,成功的高價產品依靠產品的高價值(客觀事實)來獲得真正的競爭優勢,轉化成一種適合的價格與價值關係。
創新是基礎:
一般來說,創新是持續成功的高價品牌的訂價基礎。這既可指革命性的創新,也可以指持續不斷的改進。
始終如一的高品質是必備條件:
這個前提條件屢次被提起。成功的高價產品供應商既要確保產品一貫的高品質,又要保證相關服務也是同樣的高水準。
高價品牌擁有強大的品牌影響力:
著名的品牌往往能把短期的技術優勢轉化為長期的品牌優勢。
高價品牌在宣傳上投入大量資金:
它們知道必須要讓消費者看見與了解產品的價值和優勢。記住:只有顧客認知到的價值才有用。
高價品牌盡量避免促銷:
它們對於促銷和打折持謹慎的態度。如果發起的促銷活動過於頻繁或者價格過低,那會危害品牌的高價定位。
高價品牌訂價的關鍵挑戰是價值和成本之間的平衡。這裡的重點是為顧客提供高價值,不只包括核心產品,還應該涵蓋產品相關的附加價值。但是,成本必須維持在可接受的範圍以內。
