化解恐懼和確認風險最簡單的方法,就是直視它。我們再以貝絲為例,評估她無家可歸、一文不名的可能性。貝絲有些積蓄,握有一棟公寓的部分產權。她那時候單身,開銷相當低。以她的資歷、人脈的聲譽,她在她那一行要找到工作,輕而易舉。此外,她家庭的財務狀況穩定,家人感情甚篤,在地方上也有一群朋友。
貝絲必須跌破生活中的許多層安全網,才會落到無家可歸、一文不名的地步。生活的確嚴酷,我們也可以建構最悲慘的可能情境,但它發生的可能性非常低。正如貝絲發現的,以她的條件,最糟的情境若要成真,「必須所有家人去世,所有朋友去世。必須有一大堆事同時出錯,才會發生」。我們都有像貝絲那樣的恐懼,可是若仔細探討,它們比較像是煙霧,而不是大火。
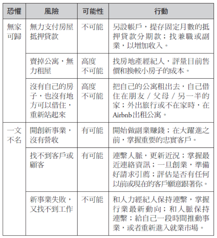
設想最壞的情況
我們的恐懼通常深層而且情緒化,而面對恐懼最好的方式,就是從設想最糟的情況開始。從你最害怕的事情著手。面對恐懼:
■ 我會無家可歸
■ 我會一文不名
一旦把恐懼寫下來,就比較容易客觀評估,並質疑:這件事發生的可能性有多高?如果相當可能,我能忍受嗎?我可以東山再起嗎?我能否採取什麼行動,防止最糟的情境發生?

具體描述風險
一旦指明龐大、情緒化和模糊的恐懼,接著是確認伴隨最糟情境而來的具體風險。在這個階段,你通常會開始理解那些極不可能發生的事件,那些只有你的恐懼成真才會實現的事件。

評估如何降低風險
最後一步是擬定行動計畫,降低你能控制的風險。你可以稍後決定那些風險是不是夠大,或者可能性夠高,值得採取預防行動,但僅僅知道有採取行動的選擇,也有助於降低恐懼。
這個練習的目標,是面對龐大、模糊、情緒化的恐懼,挑出具體的風險,並擬定一套行動計畫。貝絲的例子顯示,以她目前的處境來看,她最恐懼的情境不可能發生。這並非不尋常。但有時候,恐懼源於確實可能發生的結果。這時,這項練習就非常有用,能幫助你確認採取什麼行動,以降低風險。
完成練習後,你還是有可能遭遇超過耐受限度的風險,即使你盡力處理這些風險。這時,你可能應該考慮修改或重新架構你想做的事,以降低風險。例如,假設完成練習後,你確定自己的財務狀況沒那麼好,無法創業,那麼,你可以先以副業方式創業,讓計畫保持前進嗎?從副業做起,有助於增加收入、建立客戶和存錢。或者,你能否計畫十二個月後創業,給自己一點時間,改善財務狀況?在開始創業前的這一年,你會有時間去規畫、改善模式、賺外快、存錢與縮減開銷。
這個練習適用於任何決策,也適用於克服個人和專業上的恐懼。它能有效輔助決策,例如是否要搬到其他城市居住、換工作、結婚、買房子,甚至是高空跳傘。
