「在此向各位報告,本人已向行政院賴院長請辭教育部長職務衷心感謝過去教育部同仁過去一段時間的協助。」14日一早,教育部突發丟了震撼彈一一教育部長潘文忠請辭讓,媒體、高教界人士都驚呆了。
事實上,其實一切早有跡象。13日早上,教育部以及內政部一同在松菸舉行為期2天的「防災總動員大會師」活動,而在教育部10日公布給媒體的會議單中顯示,潘文忠將會親自出席。不過,罕見的是,對教育部所舉辦活動一向親力親為的潘文忠卻缺席了、突然排休,改為教育部主秘朱楠賢出席。
對此,國民黨文傳會副主委毛嘉慶深夜突在臉書發文表示,潘文忠其實不是請假,而是「請辭」。果不其然,今教育部以及行政院便證實了他的請辭。
賴清德:勉予同意
面對媒體詢問潘文忠的請辭原因,行政院長賴清德回應是因為「家庭因素」,潘在週四政院院會後便提出辭呈,目前政院正在全力慰留當中,但稍早賴清德與政院發言人徐國勇已表示「勉予同意」。其實,潘文忠的一封信,早已顯示了他去意已決。

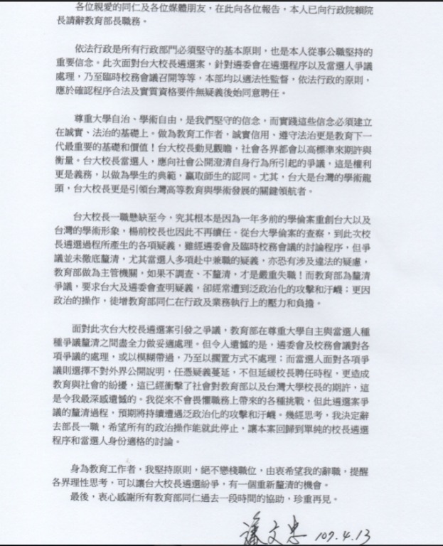
潘文忠在信件中明確表示,請辭的原因就是因為台大校長遴選案。自台大財金系教授管中閔當選新任台大校長以來,爭議越來越多,成為教育部的燙手山芋,教育部也深陷「大學自主」與「依法監督」的囹圄之中。一路走來,原先只是教育部聘任與否的問題,如今逐漸被外界塑造成「藍綠攻防」的汙水戰,除台大校長卡住以外,教育部也在其中被卡得無法動彈。
演變至今,一些台大師生以及特定政治團體天天到北檢、監察院告發潘文忠以及教育部瀆職。國民黨立委也日日召開記者會,並在立院質詢時輪番上陣痛罵教育部帶頭「卡管」,這一點一滴的涓涓細流,似乎都匯集成壓垮他的洪水。
而教育部處理至今,一直有批評聲音指向潘文忠的背景。潘文忠出身國教,挺管人士紛紛指他「沒有高教校長經驗,憑什麼核准台大校長?」認定他沒有高教專業,卻極力阻止管中閔上任。對此,潘文忠表示台大是台灣的學術龍頭、是引領台灣高等教育與學術發展的關鍵領航者,並強調「如果不調查、不釐清,才是嚴重失職!」
不戀棧?潘文忠:盼停止政治操作
「希望在我辭去部長一職後,所有的政治操作能就此停止。」這一句話,恐怕就是潘文忠辭職信的核心。幾乎每一次在立院備詢時,潘文忠在藍營夾擊下,都會拋出一句「我從不戀棧」,要求各界都不要再用政治眼光看待教育部處理台大案的態度。
潘文忠也在請辭信中提到,教育部在尊重大學自治與釐清當事人爭議時盡力做妥適處理,但台大遴選委員會和臨時校務會議卻都模糊帶過、甚至擱置不處理,令他相當遺憾。對此,賴清德對媒體表示,潘文忠認為,不管他做出什麼決定,社會都恐怕會有不同的意見,因此他願意用個人的去職,為校長的遴選畫出一個標準,他也贊成潘的作法。
而回到台大校長案,潘文忠也呼籲,當事人管中閔能夠盡速對外界說明。對此,管中閔助理日前表示,教育部以及跨部會諮詢小組,並未發公文要求他說明,他批評,教育部連發公文的膽識與權能都沒有。
外界火力全開,目前潘文忠確定離開,政院方還未找到新的替代人選,教育部的跨部會諮詢小組進度恐怕又會再延宕。賴清德提到,會全面支持新部長的決定,而這一位新部長會是誰?是否能拿出潘文忠未展現的魄力,盡早釐清爭議?而潘文忠所在乎的國教問題、托育公共化是否也能順利推行?值得持續關注。