因武漢肺炎,台灣健保與醫療資源再度引發爭議,先前有粉專討論陸配子女即使沒有中華民國國籍也可以使用健保,後來連誰才擁有投保健保資格,也在社群掀起一陣討論。
非本國籍人士要符合什麼資格才能有健保?
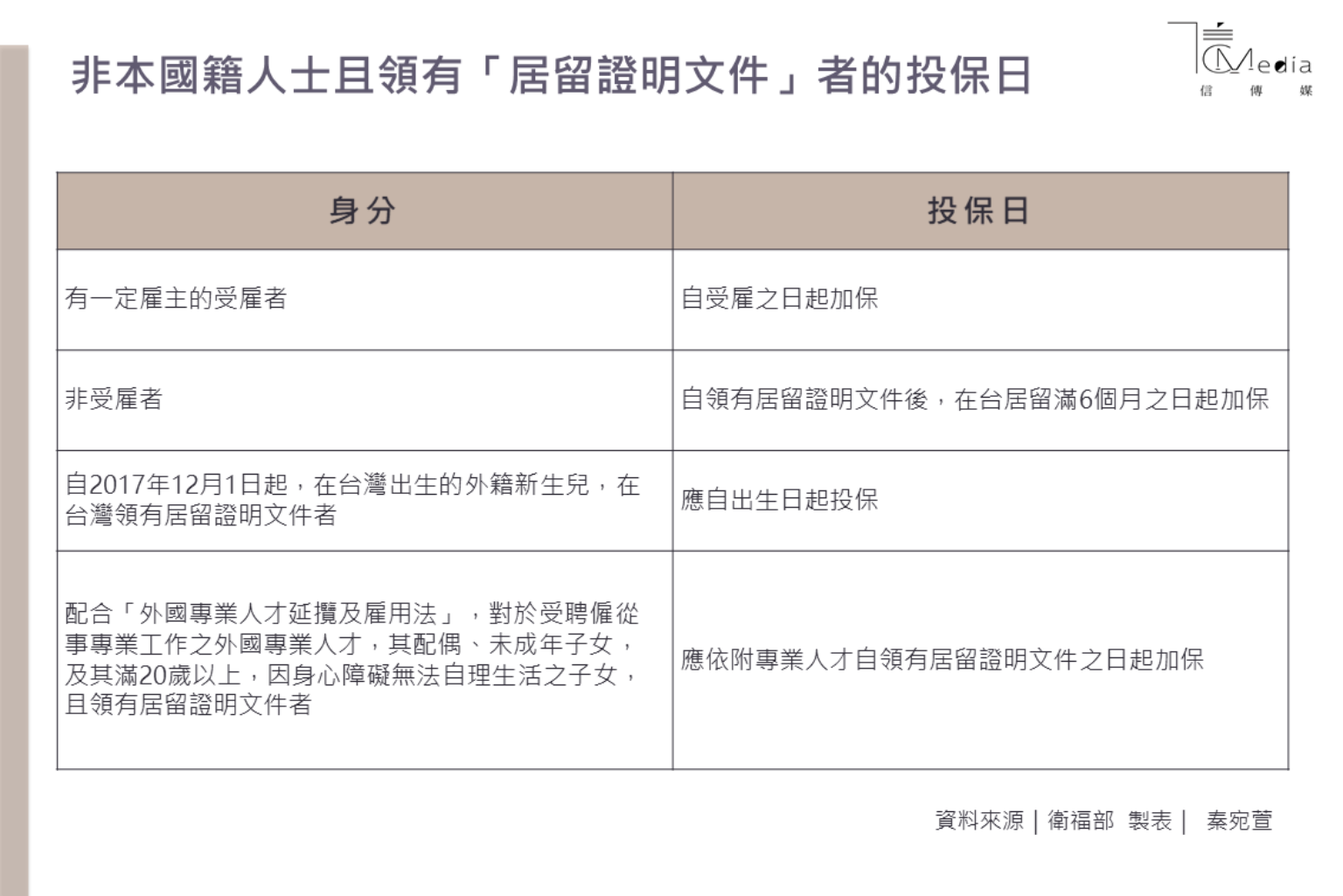
根據衛福部網站,非本國籍人士,包含台灣居住的中港澳或外籍人士,且在台灣「領有居留證明文件」者,在以下4種條件可以加保:一、有一定雇主的受雇者;二、非受雇者,自領有居留證明文件後,在台居留滿6個月;三、自2017年12月1日起,在台灣出生的外籍新生兒,四、適用於「外國專業人才延攬及雇用法」,受聘僱從事專業工作之外國專業人才,其配偶、未成年子女,及其滿20歲以上,因身心障礙無法自理生活之子女,且領有居留證明文件者。
.png)
「居留證明文件」包含台灣地區居留證、台灣地區居留入出證、外僑居留證、外僑永久居留證,及其他經衛福部認定得在台灣地區長期居留之證明文件。
馬英九放寬認定「居留證明」
然而,馬政府時期衛福部卻以公告方式,把各種入境許可證都擴張認定為「居留證明」,將只要持有依親或探親入出境許可證,都認定為居留證明,逐步放寬中國人納保資格。舉例來說,若陸配的前婚生子女尚未取得居留證,得因為此公告,僅有探親證在台灣居住滿6個月,同樣擁有納保健保資格,也是目前大眾的爭議點。
至於陸生其實早在2016年蔡英文總統曾拍板讓陸生納健保,不過,由於當時的提案陸生需全額自付1249元,朝野沒共識作罷,因此,陸生至今仍然無法參加健保,而陸生沒有健保的關鍵在於《兩岸人民關係條例》明定中國學生來台就讀為「停留」而非「居留」,因此,即使陸生在台時間連續超過6個月也無法納入健保。
長期停保一回國就納保
除此之外,有些民眾長期旅居國外,需要用到便宜醫療資源時才會回到台灣,也被人詬病。2017年公共政策網路參與平台,曾有過「長年旅居國外、退保期間過長者,不得成為健保納保對象」的提案,在短短2、3天內就超過5千多人附議。
依照規定,擁有我國國籍且有戶籍者,只要預定要出國6個月以上,便可在出國期間選擇辦理停保,期間無須繳納保費,而民眾返國後立刻復保。當時衛福部則曾考慮將停保制度廢除或限縮停保制度的修正方案,不過,最終法案被躺在立法院擱置。
明年恐漲保費,健保制度應修改
台灣擁有號稱全世界最好用的健保,不過,近幾年也傳出若短絀狀況再不改善,為了不讓健保破產,恐怕要在明年(2021年)調漲健保費。而近期由於 配子女爭議,也再被提出是否應該修法,限縮可以享用健保的範圍,如陸配的前婚生子女,甚至是陸配與台灣人生的子女但選擇中國籍等。
全民健保其目的就是增進全國國民健康,也是為了落實公平正義的存在,但在健保資源有限甚至可能破產的情況下,不論是保費的調整方式,還是台灣是否真有能力將納保健保的資格放到如此寬鬆,都值得再更進一步討論。
更多內容