從上任以來一直被「論文抄襲」指控纏身的關貿網路公司董事長許建隆,在2017年期間,因為升等「副教授」論文遭德明科技大學助理教授劉任昌檢舉涉嫌抄襲、造假,不僅論文被國際期刊下架,升等也因此中斷。事隔2年,科技部認定他「抄襲」,判停權一年;但他不服,持續向行政院提出訴願,要為自己的清白力爭到底。
由於「誠信」是擔任事業機構董總最基本的要件,這也連帶使他擔任關貿董座的資格和正當性備受質疑。但也因為武漢肺炎疫情蔓延,防疫中心在口罩實名制後再推2.0版──網路預購,這項超級任務又落在關貿頭上,而使許建隆角色更受矚目。「如果因為有個莫名其妙的人四處檢舉我,就全盤否定我在學界、關貿的努力,這對我來說太不公平了。」許建隆為自己抱屈。
許建隆畢業於台北大學企管所,被歸類為「北大幫」,2017年8月間以財政部官股代表身分被指派接任關貿網路公司董事長。據說,他一介學者之所以能出線,擔任關貿董事長,有特定綠營立委在背後力挺,但他與綠營的淵源其實並不深。
許建隆原來是德明財經科技大學行銷系副教授,但其副教授升等論文「The financial crisis research:a bibliometric analysis」卻遭同校的劉任昌檢舉造假。根據《自由時報》2017年報導,該文已遭國際期刊《Scientometrics》以違規情節重大下架。
但由於教育部對這起論文涉嫌造假、抄襲案,認為「並無違反學術倫理之事實」,但也不敢通過他的升等,還允許許建隆再提其他論文來升等。因此他在關貿董事長任內,就一直爭議相隨。不過,科技部在去年11月7日做出判定,認為他的兩篇論文「抄襲」,他因而被科技部停權一年,停止申請補助、提出計畫、獎勵等權利。
論文遭檢舉抄襲,被國際期刊下架
科技部對《信傳媒》表示,判決已於去年底做出,但只對兩位當事人,不對外公開結果。

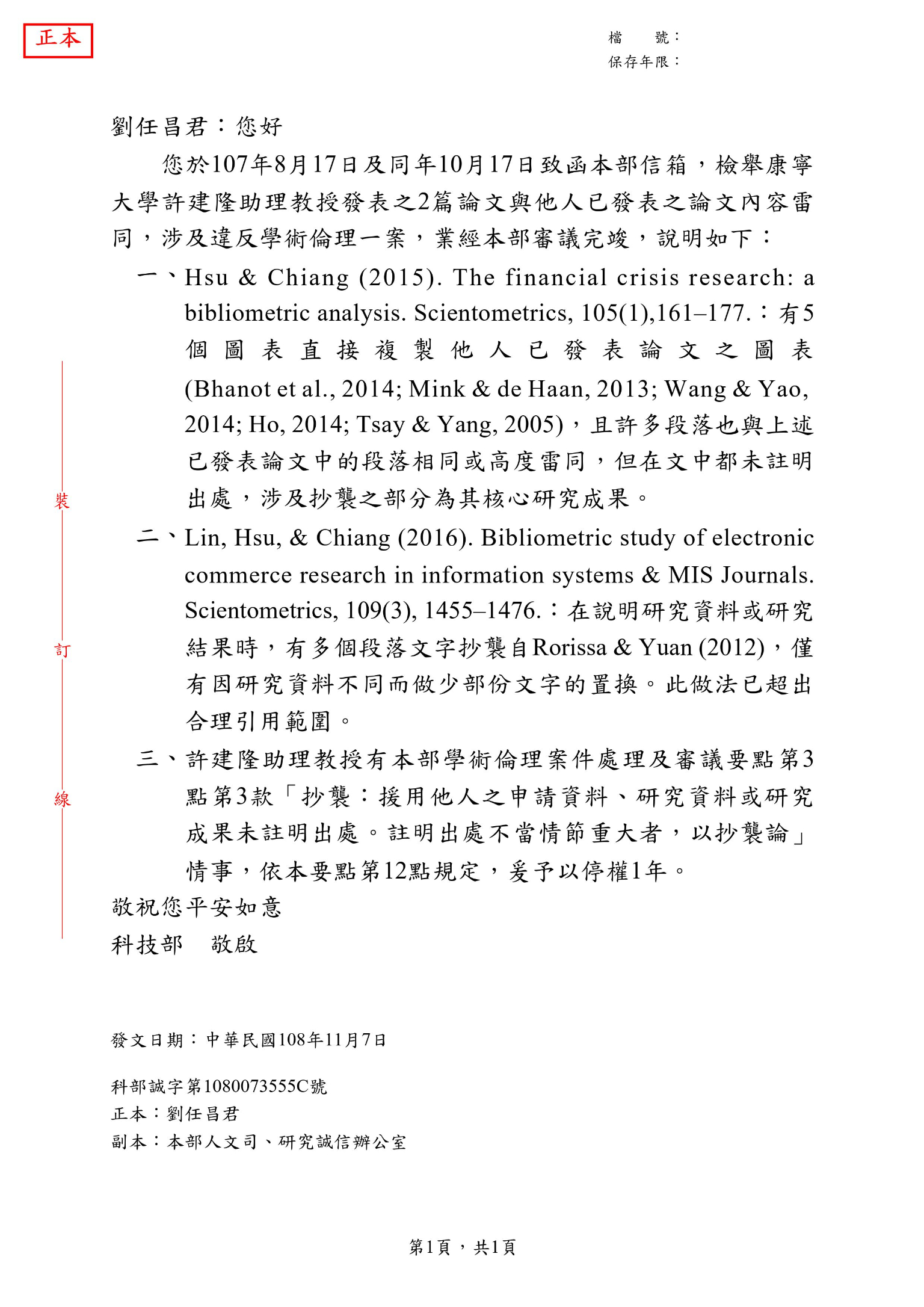
而根據檢舉人劉任昌提供的科技部公文,直指許建隆「Hsu & Chiang (2015). The financial crisis research: a bibliometric analysis. Scientometrics, 105(1),161–177. 」有5個圖表直接複製他人已發表論文之圖表(Bhanot et al., 2014; Mink & de Haan, 2013;Wang & Yao,2014; Ho, 2014; Tsay & Yang, 2005),且許多段落也與上述已發表論文中的段落相同或高度雷同,但在文中都未註明出處,「涉及抄襲之部分為其核心研究成果」。
另一篇文章「Lin, Hsu, & Chiang (2016). Bibliometric study of electronic commerce research in information systems & MIS Journals.Scientometrics, 109(3), 1455–1476.」在說明研究資料或研究結果時,有多個段落文字抄襲自Rorissa & Yuan (2012),僅有因研究資料不同而做少部份文字的置換,「此做法已超出合理引用範圍」。

最後,科技部公文載明「許建隆助理教授有本(科技)部學術倫理案件處理及審議要點第3 點第3款「抄襲:援用他人之申請資料、研究資料或研究成果未註明出處。註明出處不當情節重大者,以抄襲論」情事,依該要點第12點規定,予以停權1年。就這樣,科技部「認證」了許建隆論文「抄襲」。但許建隆不服,也立即出上訴。
這個案子始於2017年。劉任昌說,「他有直接用人家跑出來的圖,也有一些結論」,是明顯的抄襲,而向教育部、科技部提出檢舉。
升等「副教授」受阻,回復「助理教授」
劉任昌表示,教育部與德明科大仍然堅持許建隆沒有違反學術倫理,而且在論文被撤除後,許建隆馬上再提升等,「卻因為我的打死不退,導致教評會不敢通過……,他再提出,教育部與德明科大都護航,還是因為我到處揭露,校教評會不敢讓他過,他最終在2018年2月1日以『副教授』身分離職,用『副教授』身分到康寧大學任職。」
但檢舉人劉任昌在2018年4月12日遭人無端攻擊,他認為是許建隆唆使,「我才對國內媒體揭露,教育部也才向許建隆追回副教授證書,被降為助理教授。然後,他馬上向康寧科大提升等副教授,又是因為我打死不退,康寧不敢讓他過。」但許建隆鄭重否認,並提出訴訟。
劉任昌還指控說,當時前教育部官員護航,宣稱許建隆論文雖被撤除,但不違反學術倫理,可馬上進行補件再提升等副教授資格,最後是科技部還給他公道。不過,本案也爆發「案外案」,劉任昌被控「恐嚇取財」,勒索許建隆,遭判9個月的刑期;但劉任昌認為是被冤枉的。
教育部認定不違學術倫理,科技部審議認為抄襲
在許建隆眼中,劉任昌像個「檢舉魔人」般一直緊咬不放,讓許建隆不堪其擾,就這樣糾纏兩年多,兩人互控互告個沒完沒了。許建隆自認不靠任何關係被推荐擔任關貿董事長,只能盡力做出好成績,證明自己的能力,但也對無端一直因為升等論文被騷擾、被指控感到沮喪,他認為教育部都已經還他清白了,為什麼科技部還會做出那樣的裁判?所以他不放棄向行政院提出訴願。
許建隆的爭議,不在於他到底是用「副教授」還是「助理教授」的身分出任關貿董事長,而在於學者做研究的「誠信」被質疑,偏偏誠信又是事業機構董事長、總經理最基本的條件,而他代表官股出任關貿董事長。
關貿網路前身為「貨物通關自動化規劃推行小組」,建置台灣進出口通關自動化系統,協助貿易商透過網路連線即可完成通關及關稅繳納作業,以降低貿易成本、加速通關作業,任務圓滿達成後,政府考量台灣產業在電子化進程上仍有進步空間,因此將關貿轉型,於1996完成民營化,繼續加強通關自動化服務,研發尖端技術,擴展營業範圍。除了每年5月的報稅,現在連口罩實名制2.0作業系統都由關貿執行。
更多內容