日前蘇貞昌反質詢蔣萬安,「你在美國吃美豬,有出事嗎?」令蔣萬安一時愣住,畫面還被做成迷因影片在網路瘋傳。對此奇恥大辱,國民黨主席江啟臣今(29)日幫忙報仇雪恨,質問蘇貞昌何時開過食安會報?反讓蘇貞昌愣在當場、支吾其詞,上演一場成功的復仇記。
幫蔣萬安報仇!江啟臣KO蘇貞昌!
行政院長蘇貞昌18日於國會總質詢時,竟違反國會慣例「反質詢」蔣萬安,「你有吃美國豬嗎?所以你有出事嗎?」害得蔣萬安一時愣住2秒,隨後斷續回答,「我當然吃…但是我不會…吃豬肉…吃這麼多美國豬肉」,此畫面隨即被綠營側翼粉專剪輯放大,還做成迷因影片到處瘋傳。
對於蔣萬安上次的非戰之罪,藍營內部無不同仇敵慨,國民黨文傳會主委王育敏便痛批,蘇貞昌搞不清楚職責分際,「反而好像可以質詢立委,這在態度上面,就是完全不正確!」
如今為了一雪前恥,立委、也是國民黨黨主席的江啟臣今天站上議場質詢台,詢問蘇貞昌說,「行政院食品安全會報」負責全國食品安全的協調、監督、推動及查緝事務,依法須每3個月由行政院長召開,「食安會報開了沒?」
結果這次反而是蘇貞昌愣在當場,眼睛睜得老大、表情尷尬至極,支支吾吾答不出來。隨後,換成藍營側翼粉專做成迷因影片,迅速在網路瘋傳,可說是幫蔣萬安成功報仇。
文傳會接力補刀:食安會報超過一年都沒開過會
接續黨主席江啟臣的攻勢,文傳會隨即發布新聞稿,指《食品衛生安全管理法》第2條之1,規定行政院必須設置食安會報,至少每3個月開會一次,但食藥署網站顯示,最後一次的行政院食品安全會報是於去年2019年6月3日召開,之後就沒有任何記錄,因此認定已經超過一年都沒開過會。
國民黨強調,行政院層級的食安會報,目的在於透過產、官、學及民間團體的共同討論,讓資訊透明、決策公開、共同參與,以確保國人食的安全,但顯然蔡總統宣布開放含瘦肉精美豬進口之前或之後,行政院並未召開食安會報。
國民黨質疑,是否總統一聲令下,所有部會官員只能順從配合?又是否為了封鎖消息、隱匿資訊,刻意不召開食安會報,不讓專家學者、民間團體表達意見?

行政院解釋:食安會報改成隨時召開
對於國民黨的質疑,行政院解釋蘇貞昌上任以來即改變作法,食安辦公室只要有需要,隨時可以召開相關督導會議,而跨部會的食安協調機制仍正常運作,政府也隨時跟食安會報委員聯繫,隨時提供食安資料給委員,也請委員隨時提供建言,後續仍會視需要開會。
政院還解釋說,食安辦公室已有例行的督導會議,隨時向蘇揆報告,這次依照國際標準開放進口肉品,另有跨部會小組來討論,同時相關標準也經過諮議會的討論,食安辦公室也參與各相關會議。
蘇貞昌挨批心不在焉
儘管行政院做出上開解釋,但對於江啟臣所質疑的,即依法每3個月應召開食安會報,卻仍未提出相關紀錄。
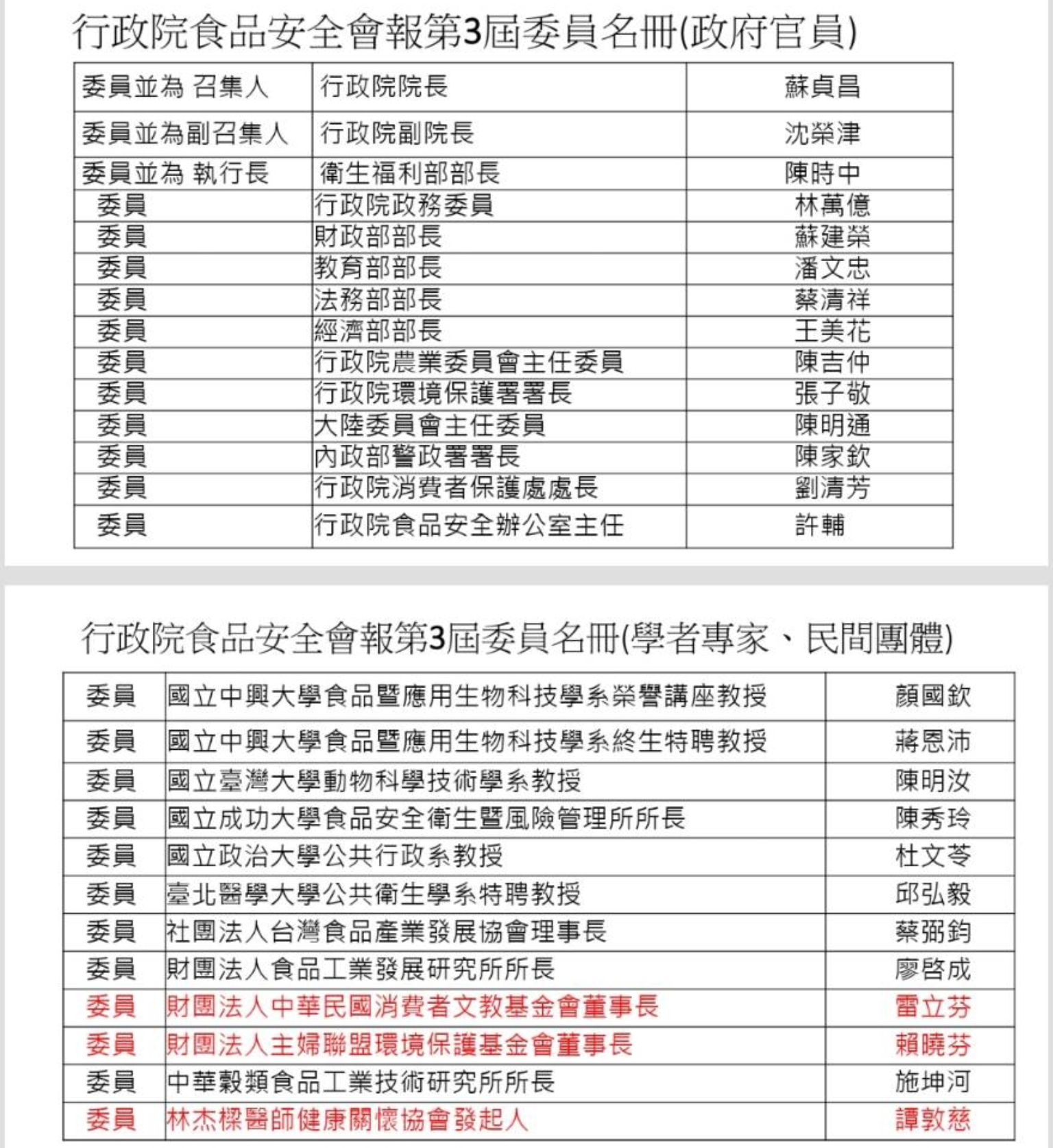
對此,國民黨文傳會副主委鄭照新主動出示紀錄表示,食安會報召集人是行政院長蘇貞昌,執行長是衛福部長陳時中,成員還包括消基會董事長、主婦聯盟董事長、林杰樑醫師基金會負責人等民間團體,但最近一次開會是在2019年6月21日,換言之已經有1年3個月沒開會了。
鄭照新因此質疑,在萊克多巴胺美豬開放過程中,完全沒啟動會議機制徵詢,「這位院長對食安是有多心不在焉?」
另對於黨主席江啟臣今天跟蘇貞昌的直球對決,大學曾參與校園辯論的鄭照新則評論,「江主席這段質詢很威!」